01 美国旧关税全面停止
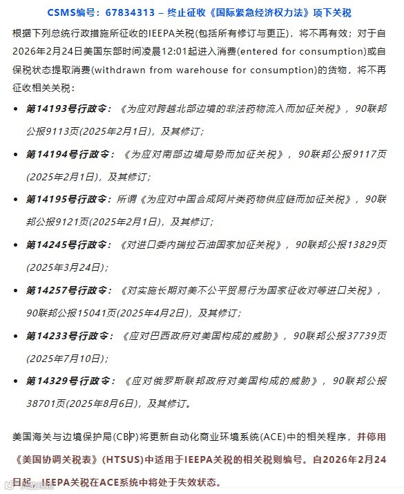
美国海关与边境保护局(CBP)正式发布CSMS #67834313公告,确认自2026年2月24日美国东部时间凌晨00:01起,终止依据《国际紧急经济权力法》(IEEPA)加征的额外从价关税。此举标志着此前围绕“芬太尼关税”及“对等关税”等紧急关税措施全面停止执行。
该调整源于2026年2月20日发布的总统行政命令《Ending Certain Tariff Actions》。公告明确,自生效时起,所有在IEEPA框架下实施的关税措施失效,不再对进入消费或自保税仓提取消费的进口货物征收额外关税。
被终止的关税涵盖范围广泛,包括针对北部及南部边境安全、中国合成阿片类药物供应链、委内瑞拉石油贸易、巴西及俄罗斯政府相关措施,以及多项“对等关税”行政令。
CBP将同步更新自动化商业环境系统(ACE),停用《美国协调关税表》(HTSUS)中对应的IEEPA税则编码;自2月24日起,上述税项在报关系统中自动失效。
此次终止具有重大政策意义:IEEPA关税曾作为地缘政治与贸易摩擦中的关键政策工具,涉及多个主要贸易伙伴及核心商品。其阶段性退出,意味着美国在紧急经济权力框架下的关税手段暂告一段落。
市场预计,此前受“芬太尼关税”和“对等关税”影响的商品进口成本将明显下降,跨境电商、制造业进口商及能源类贸易企业短期现金流压力有望缓解。
需注意的是,IEEPA关税停止征收,并不等于美国整体关税水平下调。301条款关税、国家安全类关税等仍在执行,叠加新启动的临时关税政策,进口端成本结构仍处于动态调整中。



02 新的关税窗口悄然打开
就在IEEPA关税终止之际,美国政府迅速启用新贸易工具——依据《1974年贸易法》第122条,于2026年2月24日00:01起对所有进口商品加征10%全球临时关税。不到24小时,特朗普宣布将税率上调至15%,白宫正推动落地,但具体实施时间尚未明确。
与援引“国家紧急状态”的IEEPA不同,第122条设定了法定时限:此类临时关税最长持续150天。业内普遍视其为过渡性安排,既维持对外施压态势,也为后续更长期关税机制争取立法与政策准备期。
对跨境卖家而言,150天窗口期反而加剧不确定性。美国采购商倾向控制库存风险,订单呈现小批量、短周期特征;部分合作谈判进入观望状态。
与此同时,白宫正筹划以“国家安全”为由的新一轮关税措施,拟覆盖大型电池、铸铁及铁制配件、塑料管道、工业化学品、电网与电信设备等六大领域。若落地,该措施将独立于15%临时关税体系,持续时间与影响范围可能远超150天。
2026年开年,美国贸易政策高频切换:从延长关税暂停、最高法院叫停IEEPA,到快速启用第122条加码征税,规则变化速度已成为比税率本身更严峻的挑战。订单策略、库存管理与报价体系均需持续适配,跨境行业仍在不确定性中寻求新平衡。


03 欧盟免税时代终结
欧盟正式批准小包进口关税新规,宣布自2026年7月1日起废除150欧元以下包裹的关税豁免政策,延续多年的中欧跨境电商小额免税红利正式终结。
为平稳过渡,欧盟设置两年缓冲期(2026年7月1日至2028年6月30日):在此期间,价值≤150欧元、直接寄送给欧盟消费者的小包裹,按商品类别(海关税则子目)统一征收3欧元固定关税;同一包裹含多类商品,须分别计税。
例如,含真丝上衣与羊毛上衣的包裹因属不同税号,需缴纳6欧元关税。
该3欧元固定关税无豁免情形,适用于以下三类商品:
- 适用《Directive 2006/112/EC》第143条(1)(ca)项免征增值税的商品;
- 通过IOSS机制由平台代收代缴增值税的远程销售商品;
- 符合《第2015/2446号授权条例》定义的万国邮政联盟传统国际邮包。
2028年7月1日起,3欧元固定关税取消,所有非欧盟进口商品将按对应税则号列的实际最惠国税率或协定税率征税,增值税继续依各国现行规则执行。
新政对低价跑量型卖家冲击显著,直接打破原有低价竞争逻辑。目前平均每秒近180个直邮包裹进入欧盟,其中97%为小件货品;Temu、Shein贡献超七成订单,其95%以上商品单价低于150欧元,平均成本预计上升15–20%。
多品类组合包裹关税成本大幅增加,“低价铺货”“拆单避税”等运营模式难以为继,中小卖家合规与成本压力陡增。
欧盟关税新规是全球跨境电商监管规范化的重要一步。对中国卖家而言,粗放式低价竞争已不可持续,未来需加速向合规化、品牌化、本土化转型,依托供应链优化与产品附加值提升构建核心竞争力,方能在欧洲市场实现可持续发展。




