你是否也遇到过这些情况:
- 让 Gemini 写开发信,结果输出“全球通用模板”,发出去石沉大海;
- 让它分析客户官网,内容像百科词条,缺乏采购逻辑;
- 客户嫌价格高,AI 回复却是“我们质量很好”;
- 做市场调研,只给宏观趋势,无法落地执行;
- 写 LinkedIn 内容,AI 痕迹明显、缺乏专业感。
不少外贸人开始质疑:Gemini 不好用?
问题其实不在工具,而在指令本身。
Gemini 3.0 Pro 具备结构理解与逻辑拆解能力,可输出接近顾问级内容——但前提是:指令必须具体、明确、有边界。
本文聚焦外贸六大高频场景,通过“通用指令 vs 优化指令”对比,揭示差距本质,并提供可直接复用的标准化模板。
你会发现:
- 差距不在 AI;
- 差距在指令结构。
为什么你的指令“不好使”?
外贸场景中,低效指令通常存在三类问题:
- 目标模糊:如“帮我写开发信”“帮我分析客户”,未说明动作目的与预期结果;
- 缺乏边界:未限定国家、客户类型、合作阶段等关键变量;
- 缺少背景:未说明自身身份(OEM/品牌方)、核心卖点、客户潜在顾虑等上下文信息。
优化核心只有一句:
✔️ 将模糊需求转化为具体、可执行、有边界的任务。
高质量指令的底层逻辑:4 要素 + 3 结构
四大核心要素
- 身份与定位
- 具体任务
- 输出结构
- 限制边界
三层表达结构
- 背景与目标
- 具体操作要求
- 质量标准与用途
掌握这七点,即可系统提升 AI 响应质量。
六大外贸实战场景指令优化
➡️ 开发信
通用指令
“帮我写一封开发信。”
优化后指令
“我是中国不锈钢厨具工厂,主营 OEM/ODM,目标市场为德国,客户为中高端品牌采购经理。当前欧盟食品接触材料法规趋严,品牌更关注合规透明度与小批量柔性交付能力。请生成一封首次触达开发信,结构为:行业趋势切入 + 客户痛点共鸣 + 差异化证据(LFGB 认证、小批量定制能力)+ 轻邀约结尾。语气专业顾问式,不夸大承诺,控制在 200 词以内,并附 2 个可轻松回复的选择式问题。”
可直接复制模板
“我是【产品/行业】【工厂/OEM/贸易】,目标市场为【国家】,目标客户为【品牌/渠道商/批发商】。当前市场背景为【法规/趋势/采购变化】。请生成一封【首次/二次】触达开发信,结构为【趋势+痛点+证据+轻邀约】,语气【顾问式】,字数控制在【范围】,并附 2 个选择式问题。”
➡️ 客户背调
通用指令
“帮我分析这个客户,给我一些建议。”
优化后指令
“我是中国不锈钢厨具 OEM 工厂,目标市场为德国,客户类型为中高端品牌采购经理。以下是客户信息:1)官网链接/页面内容;2)主推产品系列与价格区间;3)认证/合规页面截图。请按以下要求完成客户画像分析:1. 用表格输出客户基础信息与定位;2. 提取页面中反复强调的购买理由并对应采购关注点;3. 推测供应链偏好与决策顾虑(每条需注明依据);4. 给出首次联系最可能打动对方的 3 个切入点,并生成 3 个选择式提问;5. 输出语气为顾问式,可直接用于开发信前两段。”
可直接复制模板
“我是【产品/行业】【工厂/OEM/贸易】,目标市场为【国家】,目标客户为【类型】。以下是客户信息【链接/截图/文本】。请输出:1. 客户定位表格;2. 购买理由映射采购关注点;3. 供应链偏好推测(附依据);4. 3 个触达切入点 + 3 个选择式提问;5. 语气顾问式,可直接用于开发信。”
➡️ 报价谈判
通用指令
“客户嫌贵怎么办?”
优化后指令
“客户为美国中型家居品牌,年采购量约 60,000 件。我方报价高于市场均价 10%。请生成三种不同逻辑的回应结构:1)价值重构版(强调长期合作稳定性);2)风险对比版(突出低价供应链在合规与交期上的潜在风险);3)成本分解版(说明材料、测试、认证等构成)。语气专业坚定,避免直接降价,并在结尾附推进式问题。”
可直接复制模板
“客户为【国家+客户类型】,年采购量约【范围】,当前异议为【价格/交期/付款】。请生成【三种】回应逻辑(如价值/风险/成本分解),语气【专业坚定】,避免直接让步,并附推进问题。”
① 价值
② 风险对比
③ 成本分解
➡️ 市场调研
通用指令
“帮我做德国市场调研。”
优化后指令
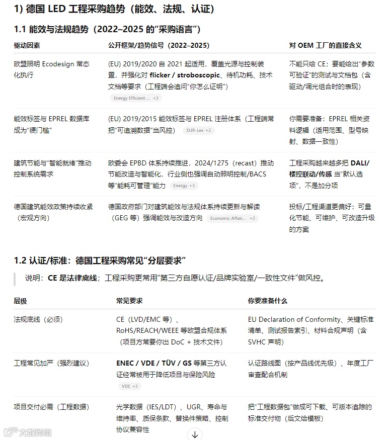
“我是 LED 照明出口 OEM 工厂,计划进入德国工程采购市场。请基于 2022–2025 年公开资料,从以下维度分析:1. 德国 LED 工程采购趋势(能效、法规、认证);2. 主流价格区间与竞争格局;3. 采购关注风险点(合规性、文件透明度、交期稳定性);4. 我方进入市场的 3 个差异化切入策略。输出结构化报告,含表格与可落地建议。”
可直接复制模板
“我是【产品/行业】,计划进入【国家】市场。请基于【时间范围】公开资料分析:1. 市场趋势;2. 价格区间与竞争格局;3. 采购风险点;4. 3 个进入策略。输出结构化报告,可直接用于内部决策。”
➡️ 竞品拆解
通用指令
“帮我分析竞品。”
优化后指令
“我是再生纤维泳装 OEM 工厂,以下是澳洲竞品品牌官网与产品页信息。请从产品定位、价格区间、环保叙事、面料卖点、认证表达、社媒沟通风格六个维度拆解其逻辑,并分析其供应链可能依赖点。最后给出我方可形成差异化表达的 3 个方向。”
可直接复制模板
“我是【行业/产品】,以下为竞品信息【链接/文本】。请从【定位/价格/卖点/认证/叙事/渠道】六个维度拆解,并给出 3 个差异化方向。”
➡️ 分析报价结构
通用指令
“帮我解释报价结构。”
优化后指令
“我是不锈钢厨具 OEM 工厂。客户质疑我方报价偏高。请生成一份报价结构解释逻辑,包含:1. 原材料成本占比说明;2. 合规与认证测试成本;3. 质检与可追溯体系成本;4. 长期合作稳定性价值;5. 结尾强调总拥有成本(TCO)而非单价。语气专业透明,可直接用于邮件回复。”
可直接复制模板
“客户对报价提出质疑。请生成报价结构解释逻辑,包含【材料成本/认证成本/质检成本/长期价值】,语气透明专业,避免直接降价。”
进阶技巧
- 角色设定:如“请以欧洲采购经理视角评估这封邮件是否可信”;
- 分步执行:将复杂任务拆解为“客户背调→开发信生成→谈判逻辑优化”等步骤;
- 参考范例:提供优质样本,如“参考以下邮件风格优化输出”。
五个常见错误需规避
- 一次提出多个目标;
- 使用模糊形容词(如“更好”“更专业”);
- 忽略国家、客户类型等关键变量;
- 省略自身定位与业务背景;
- 直接套用模板不作适配。
Gemini 3.0 Pro 的真正价值,在于精准响应结构化需求。
高质量指令,是激活其能力的关键钥匙。
不是工具不够强,而是表达结构决定了结果上限。
当学会用结构说话,开发信更精准、背调更深入、报价更有逻辑、成交更可预期——这就是外贸人与 AI 协同效率的 80% 差距所在。

