亚马逊多变体产品如何打广告?超全汇总!
let-itbe跨境日记
1.是把所有变体都投放广告,还是挑选重点款投放广告?
3.已经为所有变体投放了广告,但是没有效果怎么办?
4.变体之间的广告相互竞争怎么办 亚马逊的父子体排名机制决定了,在同一个父体下,一个关键词的广告位,通常只有一个变体会优先展示,即使是单独为每个变体投放相同的词+bid,前台也只会展现表现更好的那个,紧接着根据表现,子体的广告位顺延第二页第三页。 我们打广告的终极目标是通过付费流量提升关键词排名,最终实现主要靠自然流量出单。
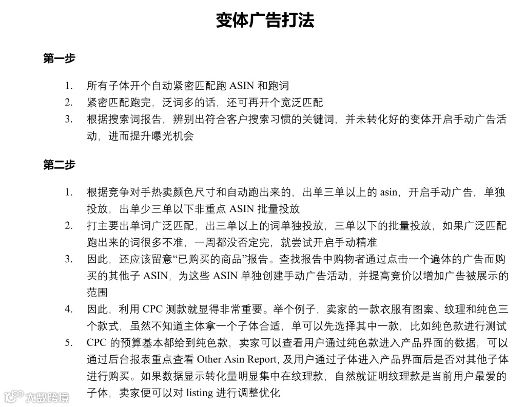
1. 所有子体开个自动紧密匹配跑 ASIN 和跑词 2. 紧密匹配跑完,泛词多的话,还可再开个宽泛匹配 3. 根据搜索词报告,辨别出符合客户搜索习惯的关键词,并未转化好的变体开启手动广告活动,进而提升曝光机会
1. 根据竞争对手热卖颜色尺寸和自动跑出来的,出单三单以上的 asin,开启手动广告,单独投放,出单少三单以下非重点 ASIN 批量投放
2. 打主要出单词广泛匹配,出三单以上的词单独投放,三单以下的批量投放,如果广泛匹配跑出来的词很多不准,一周都没否定完,就尝试开启手动精准
3. 因此,还应该留意“已购买的商品”报告。查找报告中购物者通过点击一个遍体的广告而购买的其他子ASIN,为这些 ASIN 单独创建手动广告活动,并提高竞价以增加广告被展示的范围
4. 因此,利用 CPC 测款就显得非常重要。举个例子,卖家的一款衣服有图案、纹理和纯色三个款式,虽然不知道主体拿一个子体合适,可以先选择其中一款,比如纯色款进行测试
5. CPC 的预算基本都给到纯色款,卖家可以查看用户通过纯色款进入产品界面的数据,可以通过后台报表重点查看 Other Asin Report,及用户通过子体进入产品界面后是否对其他子体进行购买。如果数据显示转化量明显集中在纹理款,自然就证明纹理款是当前用户最爱的子体,卖家便可以对 listing 进行调整优化 第三步 每天调整,观察每个广告活动的流量精准度,广告位置,转化率,坚持每天把点击拉到出单最多的最佳转化位置,观察自动手动 7 天转化率,如果在类目转化平均水平以上就保留,达不到就考虑关闭
1. 如何挑选主推款? ①多变体广告一般前期是开自动和手动,把所有Asin都放进去,观察1-2周之后,选择表现最好的1-2个Asin作为主推。因为同一个变体可以相互引流,多变体广告比较核心的就是选择好主推的SKU
②“已购买的商品”报告。此报告中我们可以看到客户点击其中一个变体的广告但却并没有购买该变体,反而购买了其他ASIN的广告数据,借此来参考①的数据是否准确,进行矫正。
③插件工具:卖家精灵 去分析评估父体里面整体评论销量表现最优的变体作为主推的子体。 变体对比/产品查询来查看哪个变体更好卖,但只有当亚马逊提供了子体销量的时候才会展示,如果子体销量小于50件则会显示父体销量来代替 字数有限看图片啦
总结:经过调研还是不能确定主推款的话,就直接把所有变体放在一起打,我发现随着时间的推移,系统会自动把花费和力量推向好卖的变体,这样是最节省时间成本的

感兴趣的宝子记得点赞收藏并转发,让更多人看到
每日更新电商新手干货!
关注我,不迷路~
let-itbe跨境日记
1234