搜索
首页
大数快讯
大数活动
服务超市
文章专题
出海平台
流量密码
出海蓝图
产业赛道
物流仓储
跨境支付
选品策略
实操手册
报告
跨企查
百科
导航
知识体系
工具箱
更多
找货源
跨境招聘
DeepSeek
首页
>
联动优势被外汇局罚没8470万,因3家跨境商户交易违规
>
0
0
联动优势被外汇局罚没8470万,因3家跨境商户交易违规
出海记
2024-09-14
444
导读:联动优势被外汇局罚没8470万,因3家跨境商户交易违规
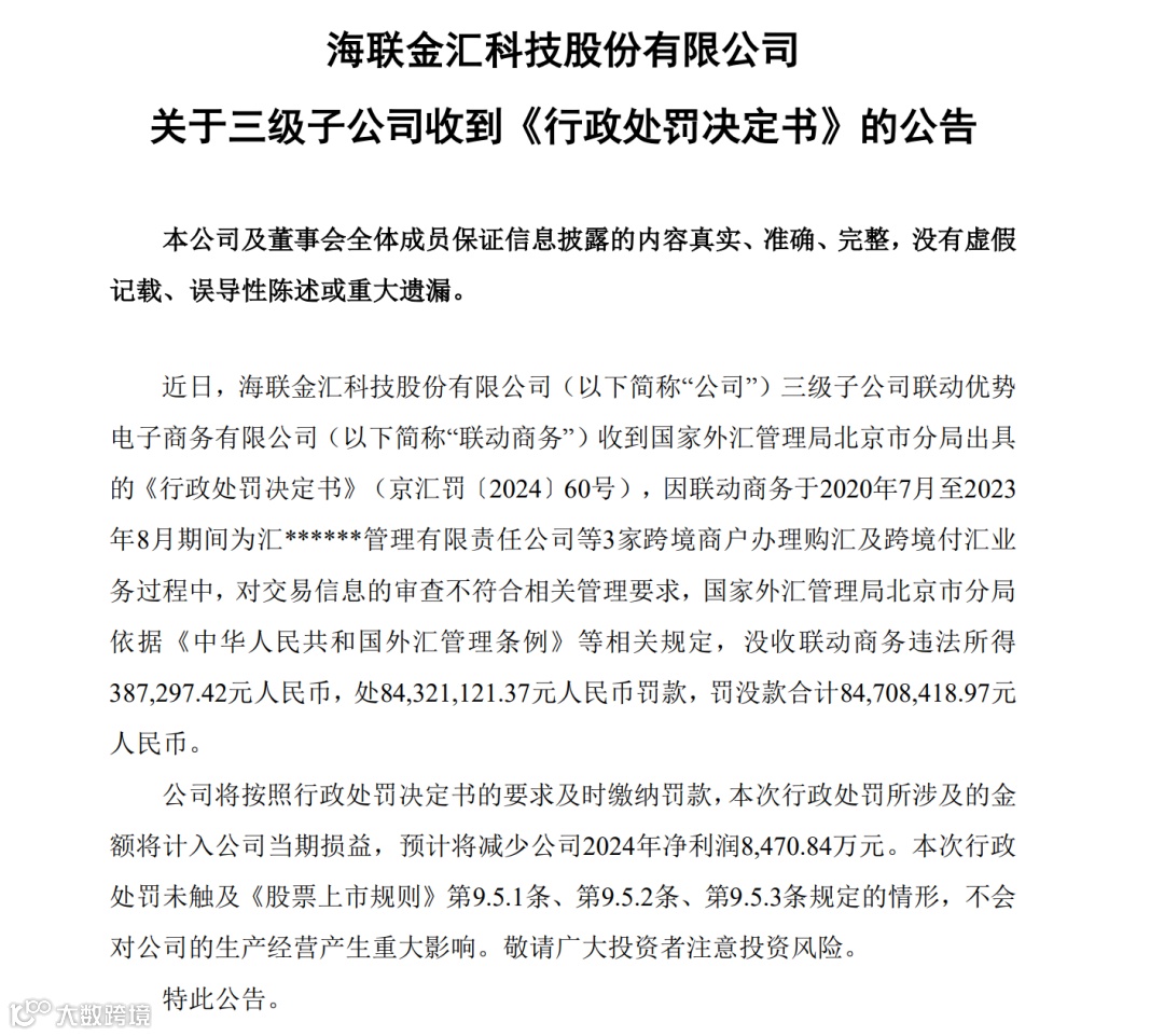
9月13日,第三方支付机构联动优势关联上市机构海联金汇发布公告称,联动优势收到国家外汇管理局北京市分局出具的《行政处罚决定书》(京汇罚〔2024〕60号)。
因联动优势于2020年7月至2023 年8月期间为3家跨境商户办理购汇及跨境付汇业务过程中,对交易信息的审查不符合相关管理要求,国家外汇管理局北京市分局依据《中华人民共和国外汇管理条例》等相关规定,没收联动优势违法所得 38.7万元,处8432.1万元罚款,罚没款合计8470.8万元。
目前,国家外汇管理局北京市分局尚未公示该罚单。今年以来,国家外汇管理局还对
通联支付
(72万元)、富友支付(66万元)等支付机构进行违规处罚,外汇整体监管态势趋严。
据移动支付网了解,联动优势成立于2003年,2011年获得支付牌照,业务类型为互联网支付和移动电话支付,2014年新增银行卡收单。即储值账户I类,支付交易处理I类。
除此之外,目前,联动优势已经集齐基金销售支付结算业务许可、跨境人民币支付许可、跨境外汇支付资质、VISA国际卡网上收单服务提供商认证、香港MSO等资质。
在此之前,支付行业最为关注的还是联动优势的收购案。今年4月,海联金汇发布公告称,抖音集团关联公司天津同融拟以13.82亿元收购联动优势100%股权。目前尚未有最新进展。
【声明】内容源于网络
外汇
0
0
出海记
《移动支付网》旗下公众号矩阵,聚焦金融科技(支付)企业出海、海外市场动态、海外监管政策等方面。
内容
3049
粉丝
0
关注
在线咨询
出海记
《移动支付网》旗下公众号矩阵,聚焦金融科技(支付)企业出海、海外市场动态、海外监管政策等方面。
总阅读
789.9k
粉丝
0
内容
3.0k
在线咨询
关注