大数跨境

2026山西晋城高三青桐鸣上学期期末考分数线 附全科试题与答案

2026山西晋城高三青桐鸣上学期期末考分数线 附全科试题与答案 三晋高中资讯
2026-02-11
25
导读:2026山西晋城高三青桐鸣上学期期末考试2.5-6的全科试题与答案

来源网络整理 供参考...
25-26学年晋城高三青桐鸣上学期期末考试2.5-6全科试题与答案
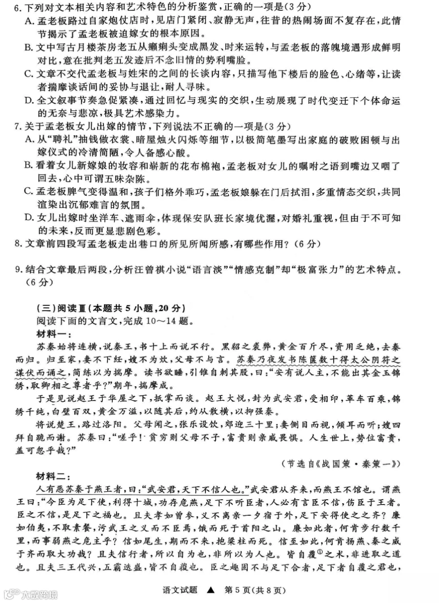
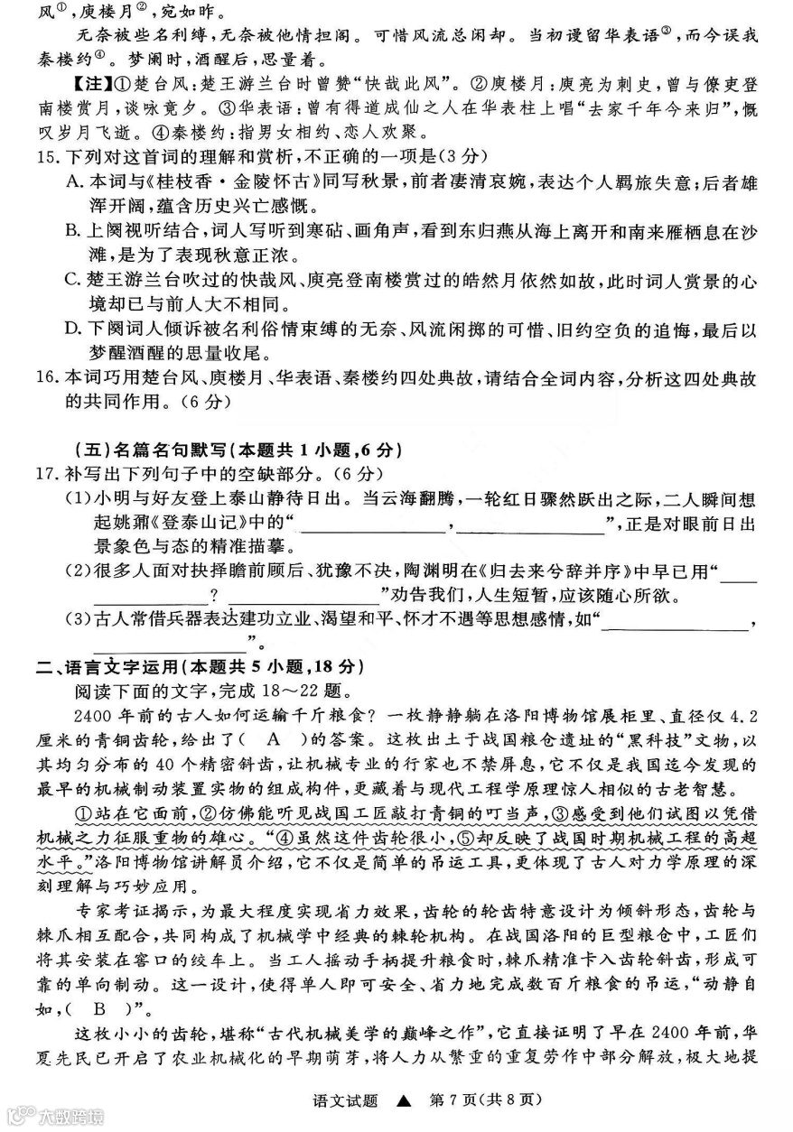
语文试题及答案
英语试题及答案
物理试题及答案
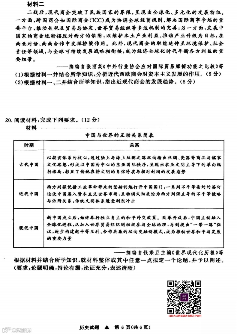
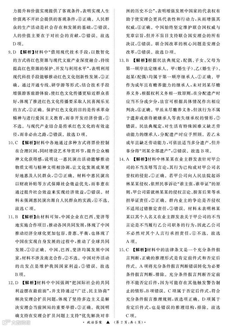
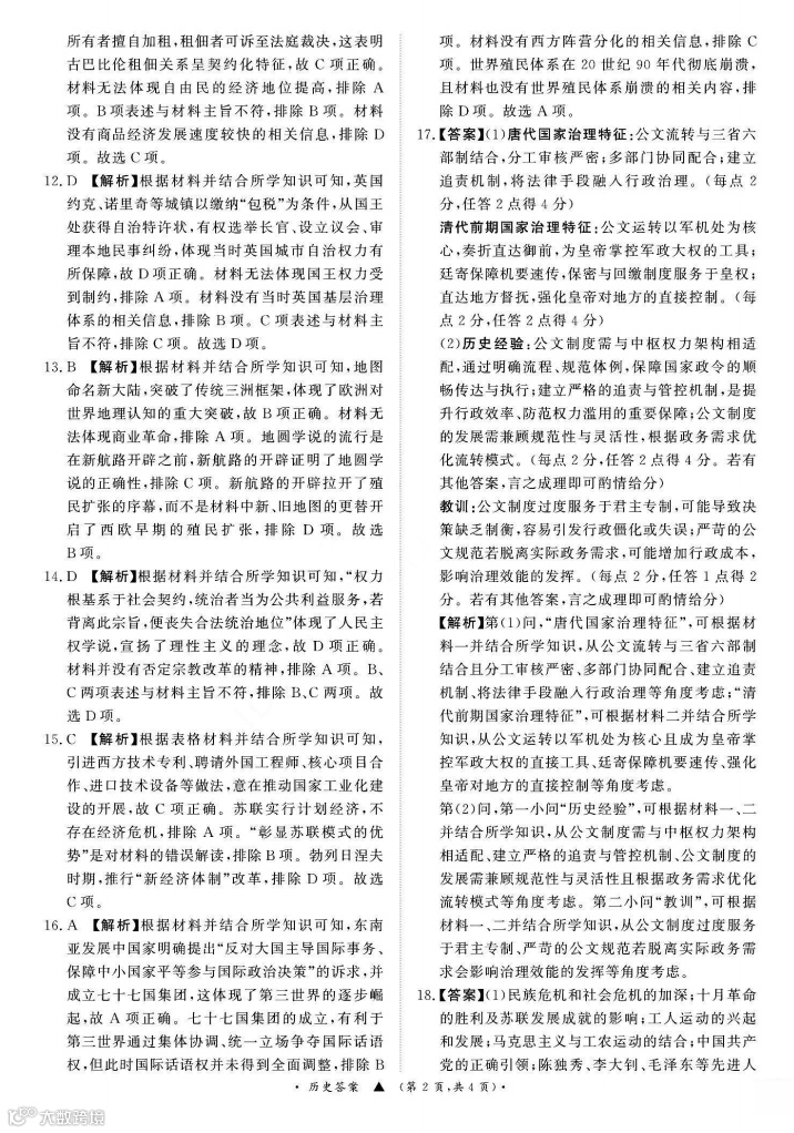
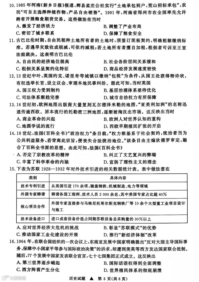
历史试题及答案
化学试题及答案
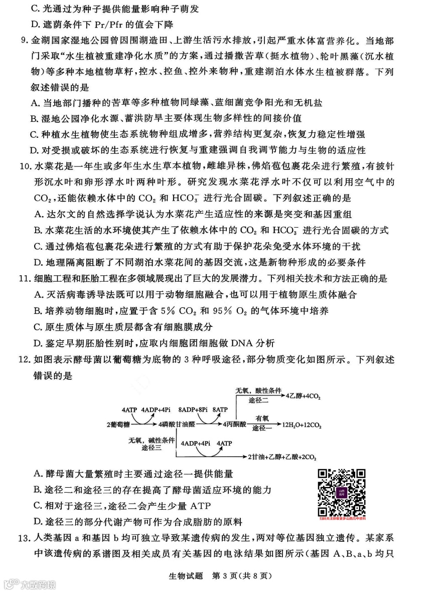
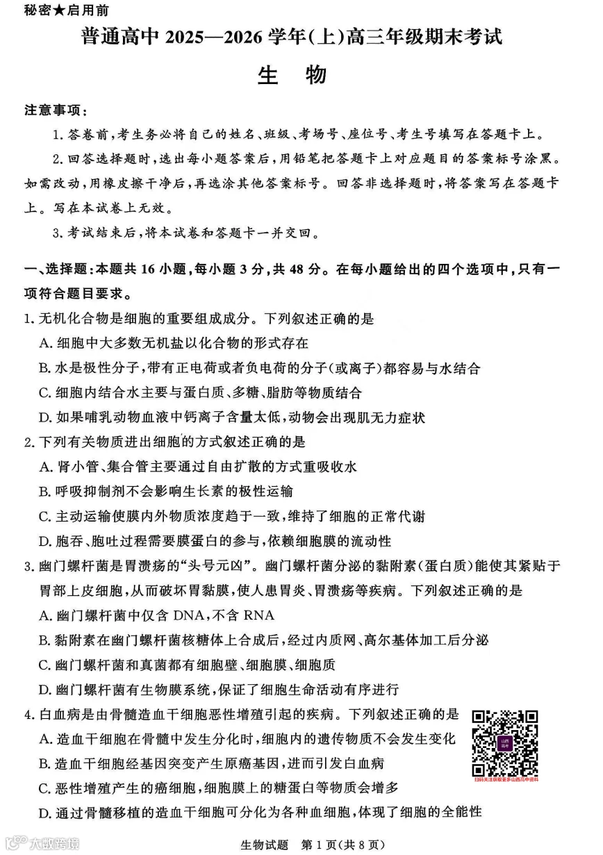
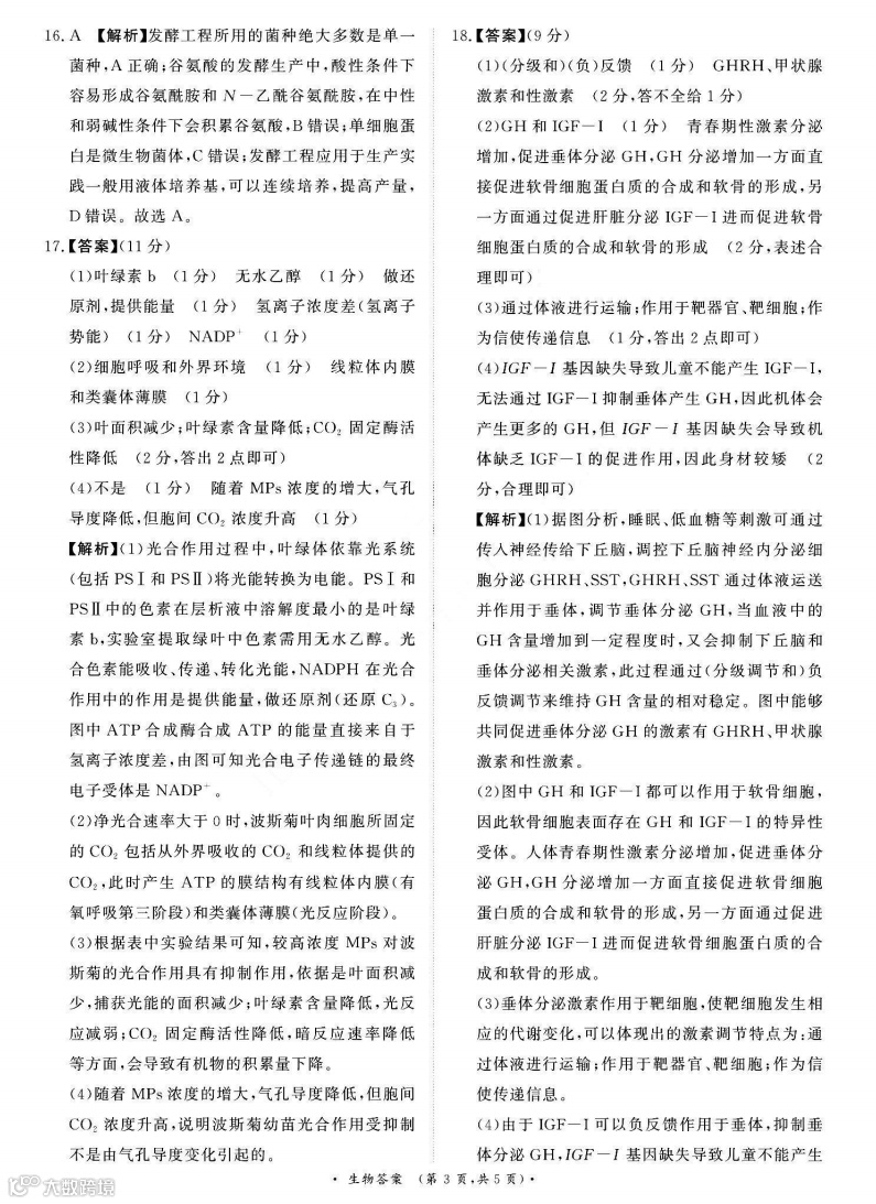
生物试题及答案
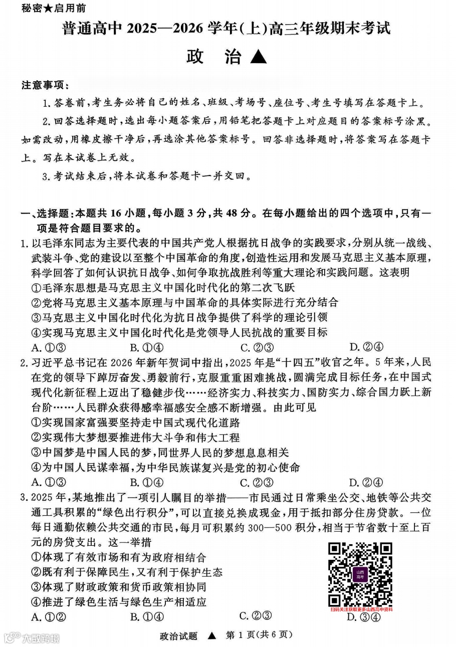
政治试题及答案

地理试题及答案

文末下载电子版 持续更新分享 
网络整理 公益分享,仅作个人学习参考,禁止商业盈利使用。资料知识产权归原作者及出版社所有,若侵权请联系删除。
吕梁市25-26学年高一二年级上学期期末考试安排
【吕梁一模】吕梁25-26学年高三上学期期末调研测试及答案全汇总
2026届运城上学期高三期末分数线分享 附试题及答案汇总
卓越联盟·25~26学年高三1月质量检测(26-X-312C) 分数线分享
【九师联盟】2026届高三1月质量检测数学、语文试题及答案已更新
山大附中25-26学年高三上学期1月考(总第八次)试题及答案全
【九师联盟】2026届高三1月质量检测数学、语文试题及答案已更新
陕西2026届高三上学期高考适应性检测(一)暨西安高级中学高考一模(12.12-12.13)全科试卷+答案

扫码进高三交流群 群内可获取下载电子版


电子版试题及答案获取


1、点击关注“三晋高中资讯”



2、回复“2026山西高考 获取

26年山西高考 各地备考模拟卷 


图片
扫码购课,长期有效
500元20次课,每次课25元,彻底搞定高考作文写作60分

【吕梁一模】吕梁25-26学年高三上学期期末调研测试及答案全汇总
2026届运城上学期高三期末分数线分享 附试题及答案汇总
【高三期末全科】太原25-26学年上学期期末试题答案全部更新(含听力)



【声明】内容源于网络
0
0
三晋高中资讯
服务山西各地高中各年级学生及家长,为考生及家长推送高中学习资料,高一分班考、高一二期中、期末及高二会考资料试题等,并分享山西各地高考报名、录取、填报志愿等等信息。
内容 3231
粉丝 0
三晋高中资讯 服务山西各地高中各年级学生及家长,为考生及家长推送高中学习资料,高一分班考、高一二期中、期末及高二会考资料试题等,并分享山西各地高考报名、录取、填报志愿等等信息。
总阅读9.3k
粉丝0
内容3.2k