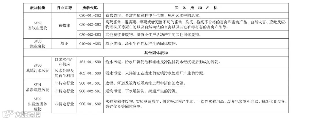
城镇污水处理厂污泥明确归类为其他固废
长期以来,城镇生活污水处理厂产生的污泥是否属于工业固废存在争议,给环境管理与统计工作带来不便。2020年10月实施的《中华人民共和国固体废物污染环境防治法》首次将城镇污水处理设施产生的污泥管理要求纳入第五章,与工业固废分列,为分类管理提供了法律依据。
生态环境部发布《固体废物分类与代码目录》
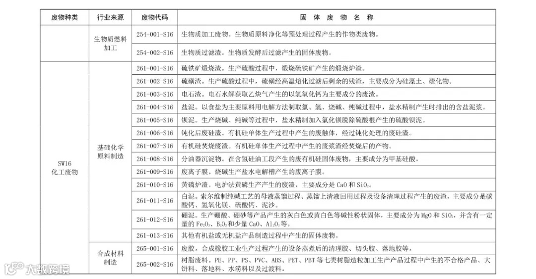
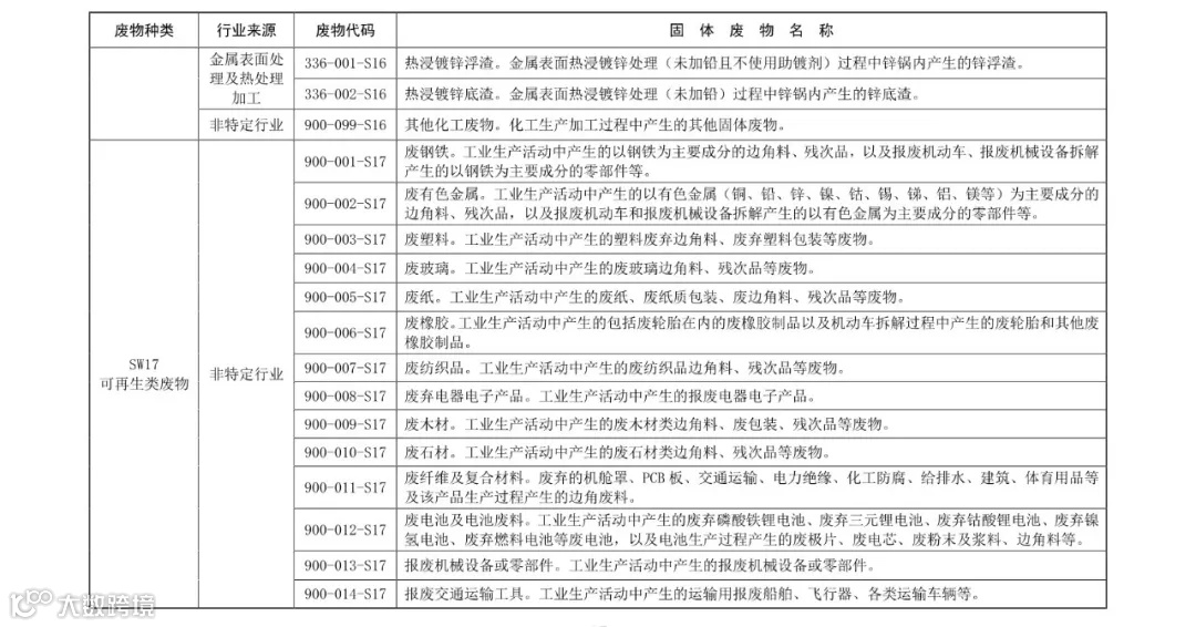
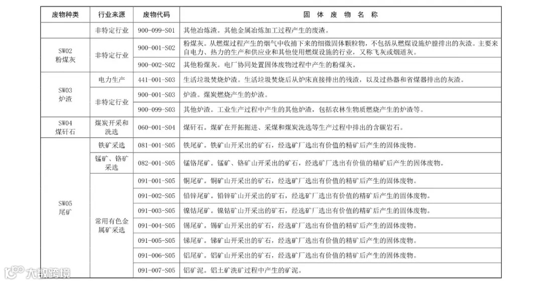
为落实“固废法”关于工业固体废物管理台账、排污许可及环境统计等要求,生态环境部正式发布《固体废物分类与代码目录》(以下简称《目录》),明确将固体废物划分为五大类:工业固体废物、生活垃圾、建筑垃圾、农业固体废物和其他固体废物。
根据《目录》,未接纳工业废水的城镇污水处理厂所产生的污泥被归入“其他固体废物”类别,代码为SW90,命名为“城镇污水污泥”。此举彻底将其与工业污泥(代码SW07)区分开来,实现了精准分类管理。
提升固废管理规范化、信息化水平
《目录》旨在推动固体废物转移管理、信息公开以及工业固废台账、排污许可和环境统计等工作,全面提升固体废物管理的规范化、精细化和信息化水平。该目录自发布之日起施行,相关内容可登录生态环境部官网(www.mee.gov.cn)查询。
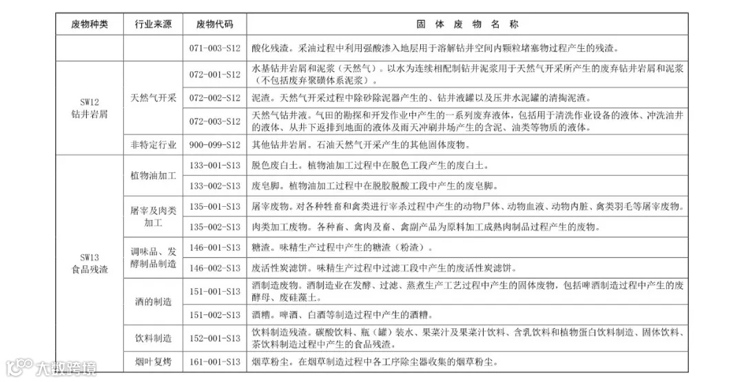
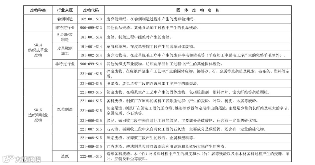
分类规则与代码结构说明
《目录》一级分类依据“固废法”确定,共五类;二级分类结合产生源和物质属性划分。固体废物代码由9位字符组成:第1–3位代表产生行业,第4–6位为顺序码,第7–9位为二级分类代码,其中S90–S99对应“其他固体废物”。
危险废物仍按《国家危险废物名录》执行,非危险废物则适用本《目录》。术语定义涵盖废物种类、行业来源及固体废物名称的命名规范,确保统一理解和应用。
动态调整与实施范围
《目录》将根据实际管理需求进行动态更新。其适用范围包括工业固废管理台账制定、排污许可、跨省转移及信息公开等环节,但不作为固体废物属性鉴别的法定依据。


