一匹骏马,从商周的青铜器上跃出,穿越汉唐的雄风,最终驻足于明清文人案头,其形象的演变映射着一部奔腾不息的中华文明史。
甲骨文中的“马”字,长脸大眼、鬃毛飞扬,生动勾勒出马的形貌特征;《周易》中“乾为马”的论述,将马与象征天道的“乾”卦相联系,彰显了马在中华文化中的崇高地位。
中华民族的图腾是龙,而龙与马常被相提并论,并称为“龙马”,足见马的地位之高。从《易经》的哲学论述到秦始皇兵马俑的威武壮观,从汉武帝“天马徕兮从西极”的诗歌到“马踏飞燕”的雄姿,从唐太宗“昭陵六骏”的长啸到徐悲鸿笔下的奔马,无不彰显着马的艺术在中国的历史。
古文“马”字
01
在安阳殷墟发现的甲骨文中,“马”的象形文字已然栩栩如生:长脸,大眼,鬃毛飞扬,长尾有蹄。这种描述即使以现代眼光看依然高度形象,后世各种字体的“马”字形都源于此。至少三千多年前的商代,马文化已开始萌芽。
甲骨文中的“马”字
周朝时期,马与“礼”紧密结合,成为王权和地位的象征。“驾”这一礼制应运而生,凸显等级差别,为马文化多元发展奠定基础。周代对马的分类已非常精细——超过八尺为龙,七尺以上为騋lái,六尺以上为马。
“马危”铜扁足鼎及铭文拓片
马被赋予诸多美德,春秋时期管仲称“马者,甲兵之本,国之大用”,体现古人对马重要性的深刻认识。六艺中的“御”(驾驭马车) 成为贵族必修课,进一步强化了马在生活中的地位。
1
2
3
4
卜骨 天津博物馆藏
自上而下,四个以“马”为一部分的字分别可隶定为:
1、同𩣫;或同驪,深色马
2、祭祀所用的圈养马
3、某种用于祭祀的马;一释䮯,骏马或烈马
4、某种用于祭祀的马
02
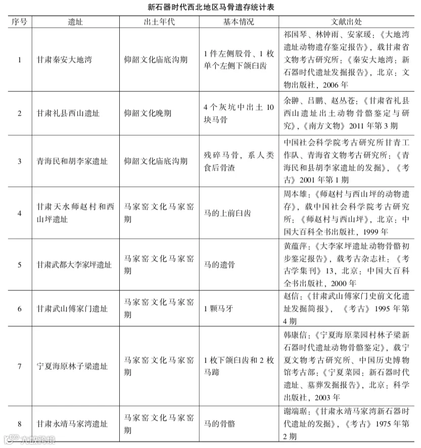
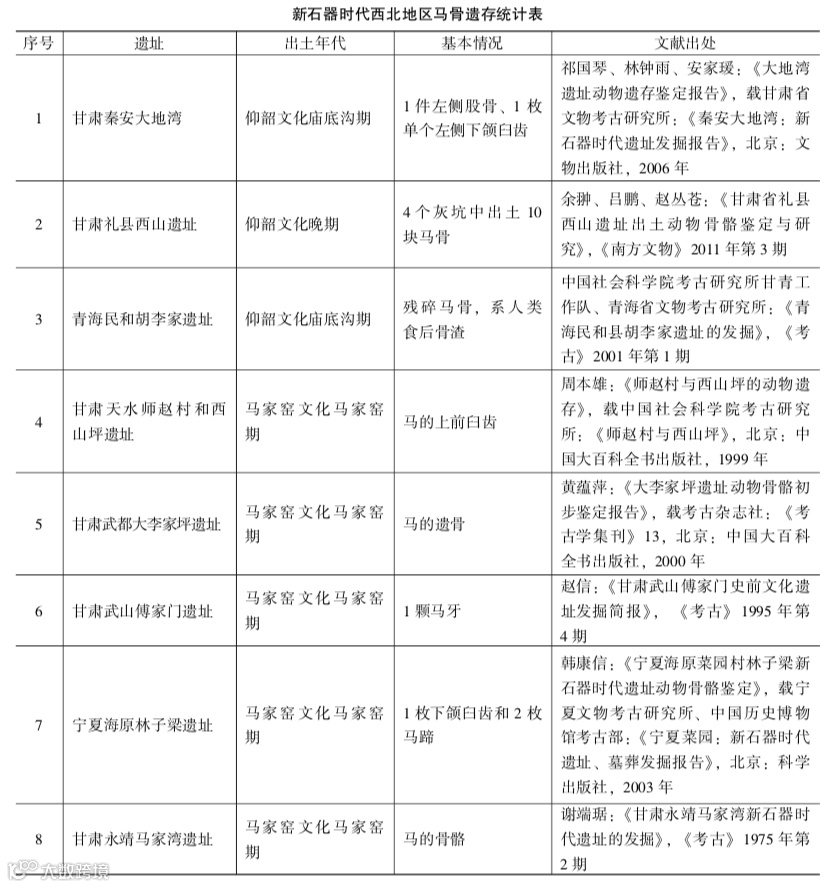
关于中国家马的起源问题,学术界目前存在两种主要观点。一部分学者认为中国北方是独立的驯化中心,其依据是在陕西石峁等新石器时代晚期遗址中发现的马骨遗存。
新石器时代西北地区马骨遗存统计表
吉林大学古DNA实验室对石峁遗址出土的五颗马齿进行的检测结果显示其为家马,这为本土驯化说提供了重要支持。谢成侠等学者也指出,黄河流域及附近草原至少在四五千年前就可能成为马匹驯化的策源地之一。
距今1.1万年前的野马化石,发现于丹麦奥登塞
现藏于哥本哈根动物博物馆
然而,更多学者基于考古现象的突变性支持“外来传入说”。他们注意到,与早期零星的马骨发现相比,商代晚期(特别是殷墟二期)出现了划时代的转变:马骨突然大量出现,且与马车、青铜器在祭祀坑和车马坑中有序共出,表明当时已形成成熟的家马利用体系。
对殷墟马骨的DNA分析显示其线粒体DNA呈现高度多样性,分属A、B、C等多个谱系,暗示其来源复杂,很可能是通过贸易或贡纳等途径自中亚或草原地区多批次引入的。锶同位素分析进一步证实部分马匹并非本地出生。
现在的家马
目前,基于晚商时期家马“突然、大量、成熟”出现的考古学现象,以及古DNA提供的跨地区遗传学证据,“外来传入说”获得了较多支持。但石峁遗址等新石器时代遗存仍提示着更早驯化的可能性。
03
商周
商周时期,马形象古朴稚拙,充满神秘色彩。河南安阳殷墟妇好墓出土的商代马形玉饰,呈横长方形片雕,长6.3厘米,高2.9厘米,作行走状,垂首张口,竖耳大眼。头部较大,头侧面阴刻“臣”字眼,额处有成排锯齿状鬃毛,造型生动但雕饰简单,体现早期玉马的稚拙风格。
安阳市殷墟妇好墓出土玉马
西周时期出现圆雕玉马,标志技艺飞跃。山西曲沃北赵晋侯墓出土的玉马,雕出马的垂头、小尾巴、四肢等轮廓形态,并用圆雕、深挖、减地凸起技法,砣出眼睛、鼻孔、厚唇等细部特征,甚至马蹄、腿部的凹凸部位都表现得栩栩如生。周代流行的双阴线“一面坡”技术被用于刻划马的毛发。
山西曲沃北赵晋侯墓出土的玉马
战国
战国玉马更加写实生动。山东曲阜鲁故城3号墓出土的战国圆雕玉马高5.7厘米,长4.5厘米,宽1.8厘米,下有方形底座。马四足直立,昂首竖耳,巧用“俏色”技法,利用天然玉色表现马的不同部位,充满活力。
山东曲阜鲁故城3号墓出土的战国圆雕玉马
汉代
汉代马形象浪漫雄浑,充满动感与神性。甘肃武威雷台汉墓出土的“马踏飞燕”(又称“马超龙雀”)通高34.5厘米,长45厘米,重7.3千克。作品塑造了一匹三足腾空、一足超掠飞鸟的奔马,飞鸟回首惊顾,增强奔马急速向前的动势,体现汉代工匠高超的力学平衡技巧。
马踏飞燕
鎏金铜马 茂陵博物馆藏
原型很可能是传说中的“汗血宝马”
汉代玉马更是神采奕奕。陕西咸阳汉元帝渭陵遗址出土的“羽人骑马”羊脂玉雕刻,长8.9厘米,高7厘米,采用镂空透雕、减地浮雕加阴刻线多种技法,表现羽人骑天马奔腾的仙境场景。马身上刻有三层羽翅,底板下琢卷云纹,象征玉马空中行走,是写实与想象的完美结合。
汉元帝渭陵遗址出土的“羽人骑马”羊脂玉
三国两晋南北朝
三国两晋南北朝时期,马的形象艺术呈现出鲜明的军事化特征与民族融合印记。南朝刘宋墓出土的彩绘铠马画像砖,细致刻画了身披“具装铠”的战马,其马铠由保护头部的“面帘”、保护颈部的“鸡颈”等六部分构成,展现了重装骑兵“甲骑具装”的完备形态,是这一时期军事艺术的典型代表。
南朝刘宋墓出土的彩绘铠马画像砖
在装备演进上,南京东吴丁奉家族墓出土的青瓷骑马俑出现了三角形单马镫,这是目前所见最早的马镫形象之一;至十六国时期,双马镫已普遍使用,极大地提升了骑兵的稳定性与战斗力。此外,如陕西西安十六国大墓出土的釉陶铠马等文物,均生动塑造了人马皆披重甲的形象,反映了战争形态的变化。
南京东吴丁奉家族墓出土的青瓷骑马俑
此时期的马形象一改汉代的浪漫雄浑,转向更具现实感的军事纪实风格,同时融入了游牧文化的因素,为唐代骏马艺术的巅峰奠定了基础。
彩绘铠马 咸阳平陵十六国墓出土
唐代
唐代马形象华美磅礴,反映大唐气象。唐太宗昭陵六骏石刻,纪念他统一天下的六匹战马,其中“飒露紫”表现大将丘行恭为马拔箭的瞬间,对骏马身躯细致描摹且蕴含动感,展现初唐马画的进步。
昭陵六骏
唐三彩马是唐代马艺术的杰出代表。釉色饱满绚丽,造型膘肥体壮,映射大唐盛世的富足、开放与包容。唐三彩马既是丝绸之路文化交流的结晶,也是唐代审美丰盈与华彩的体现。
唐三彩马
唐代画家韩干革新马画技法,其《照夜白图》描绘唐玄宗爱马被系木桩上,昂首嘶鸣,四蹄腾骧的场景。韩干摒弃传统注重骨骼的画法,转而捕捉马的鲜活神态,开创写实新风。
照夜白图
宋元
宋元时期,马形象转向文人意趣。北宋李公麟的《五马图》将唐绢上的“设色马”引入水墨境界,通过“铁线描”精细勾勒与淡墨晕染,捕捉骏马形神与动态。宣纸上的马褪去“肤色”,只存“骨相”,以墨色浓淡表现马的冷暖饥饱与喜怒。
五马图
元代赵孟頫作为宋室后裔却出仕元朝,他的《秋郊饮马图》用“干笔淡墨”让马毛如秋风吹散的经卷,隐含时代变迁下的复杂心境。元代文人画兴起,马从“王朝威仪”象征转变为文人“自我投射”载体。
《秋郊饮马图》局部
明清
明清时期,马形象进一步世俗化。明代玉马造型简练,头大粗短,以卧马姿态较多,不注重肌肉骨架刻划。清代流行的“马上封侯”题材,雕琢一马一猴,谐音“马上封侯”,反映吉祥题材的世俗化倾向。
明代玉马
明清时期,江南绣坊中的绣马与画马并行发展。绣马运用套针、抢针、齐针等繁复技法,动用近40种色线,穿刺10余万针,追求“平面上的浮雕”效果。而画马则追求“平面上的刀痕”,体现金石趣味。
清 “马上封侯”玉雕、鼻烟壶
04
商周的马古朴而神秘,是他们献给神明的坐骑。汉代人就不同了,看那匹铜奔马,三足腾空踩着一只飞燕,多浪漫!那会儿的人大概相信,马真的能追得上风,跑得比鸟还快。到了唐代,马胖了起来,身上的鞍辔华丽得像要去参加盛典,那是一个相信“盛世就该有声有色”的时代。
后来啊,马慢慢从战场上退下来。赵孟頫画的马,眼神温柔得让人心疼,像文人心里那点说不清的愁绪。再往后,马身上驮的不再是将军,而是老百姓的小心思——“马上封侯”的玉雕里,马背上蹲着只小猴子,多接地气的愿望啊。
马在中华艺术里走了几千年,从神坛走到人间,从沙场跃入巷陌。它像一面有温度的镜子,照着每个时代中国人的风骨和心事。
参考来源
1. 《中国古代马画中的符号与诉说》,人民网,2014年1月29日
2. 《宣纸上的马》,中国民族宗教网,2025年11月3日
3. 《千年“骑”迹 当文物中的骏马奔向2026》,大河网,2025年12月25日
4. 《中华马文化何以数千年奔腾不息?》,中国民族报,2024年7月16日
5. 《甲午说玉马:马踏春风逐好梦》,央视网,2014年3月11日
6. 《天马行空的东方浪漫:一蹄踏燕如何成就千年艺术传奇?》,2025年9月10日
往期精选
硬核知识
仇英和他的画 / 琉球和中国有什么关系 / 唐三彩和辽三彩 / 韩熙载夜宴图 / 二佛并坐 / 南越和越南的关系 / 丹书铁券 / 佛教宇宙中心须弥山 / 什么是石像生 / 瓦当发展简史 / 敦煌历代归属 / 佛陀十大弟子,都是谁?/《五台山化现图》怎么看? / 天龙八部都有谁? / 敦煌壁画看唐代女子妆容服饰 / 镇墓兽怎么看 / 被疯狂盗掘90年的文物 / 样式雷怎么看? / 《清明上河图》怎么看? / 什么是法界人中像? / 汉阙,该怎么看? / 须弥座,该怎么看? / 孔雀明王,为什么不是十大明王之一? / 水陆画,到底是什么画? / 哪吒,到底是谁? / 十大明王 / 古建筑的门怎么看 / 明清皇家春节习俗 / 古墓中的酒 / 古建筑如何断代 / 佛教二十四诸天怎么看 / 青铜器怎么看 / 蛇文化 / 灭佛 / 宗教建筑怎么看 / 外檐彩画怎么看 / 凉州模式是什么/ 古建筑窗户怎么看 / 雀替怎么看 / 道教造像,该怎么看 / 五脊六兽怎么看 / 佛像背光怎么看 / 佛教手印怎么看 / 鸱吻知多少 / 佛教宗派有哪些?/ 四大天王,该怎么看? / 古建筑屋顶该怎么看? / 塔,该怎么看 / 希腊罗马神话大盘点 / 佛像该怎么看 / 梁架该怎么看 / 观音造像怎么看 / 犍陀罗,秣菟罗,佛像该怎么看 / 斗拱该怎么看 / 藻井该怎么看 / 明教真正的原型—摩尼教 / 粟特人来自哪里? / “高句丽”和“高丽”到底有什么关系?
探文化遗产
北京、天津:万寿寺 / 北京3000年古城进阶史 / 北京大葆台汉墓“黄肠题凑”揭秘 / 云居寺 / 谁收藏了圆明园?/ “太监庙” / 避暑山庄 /北京中轴线 / 北京云居寺/ 北京 / 探秘明十三陵/ 周口店遗址 / 明十三陵 / 长城 / 天津独乐寺
新疆:柏孜克里克千佛洞 / 疏勒/七个星佛寺遗址 /阿斯塔纳古墓群 / 达玛沟 / 热瓦克佛寺 / 精绝古城 / 克孜尔千佛洞 / 香妃墓 / 苏巴什佛寺 / 新疆
江苏、浙江:阿育王寺 / 保国寺 / 连云港不腐女尸 / 苏州的塔 / 玄妙观 / 徐州兴化寺 / 白集汉墓 / 栖霞寺舍利塔 / 徐州龟山汉墓 / 南京南朝石刻 / 南唐二陵 / 南京 / 浙江省浦江县“江南第一家” / 杭州飞来峰
四川、重庆:
巴中南龛双头佛 / 广元千佛崖 / 巴中北龛 / 巴中南龛 / 潼南大佛寺 / 南山 / 前蜀永陵 / 成都明蜀王陵 / 富顺文庙 / 石门山 / 石篆山 / 西秦会馆 / 安岳大足卧佛:涅槃图怎么看?/安岳毗卢洞 / 藏着武则天真容石像的寺庙——四川皇泽寺 / 安岳石刻(下)/ 安岳石刻(上) / 重庆大足石刻/ 白帝城
山东:孔林 / 孔庙 / 临沂洗砚池古墓 / 驼山石窟 / 青州衡王府 / 淄博
山西:隰县小西天 / 高平开化寺 / 芮城城隍庙 / 蒲县东岳庙 / 海会书院 / 皇城相府 / 司马光墓 / 山西府城玉皇庙 /永乐宫/广仁王庙/万荣东岳庙 / 九原岗壁画/徐显秀墓壁画 / 娄叡墓壁画 / 大同关帝庙 / 晋祠 / 天龙山石窟(下)/ 天龙山石窟(上)/ 云冈之五六双窟 / 祆神楼 / 华严寺 / 应县木塔 / 云冈之昙曜五窟 / 山西朔州崇福寺 / 山西善化古寺 / 广胜寺飞虹塔 / 南禅寺和佛光寺
河南:少林寺 / 安阳修定寺塔 / 河南安阳灵泉寺 /龙门石窟/安阳修定寺塔 / 登封 / 开封 / 巩义石窟寺 / 社旗山陕会馆
陕西、甘肃:陕西汉中城固张骞墓 / 天梯山石窟 / 慈善寺石窟 / 马蹄寺北寺 / 汉阳陵 / 麦积山石窟二 / 化羊庙 / 麦积山石窟一 / 水陆庵 / 法门寺 / 红城感恩寺 / 马蹄寺千佛洞 / 张掖大佛寺 / 骆驼城 / 武威文庙 / 莫高窟第217窟 / 莫高窟57窟 / 宝鸡法门寺 / 陕西潼关 / 敦煌飞天 / 大秦景教流行中国碑
河北:八大辽构之开善寺 / 探秘满城汉墓 / 正定四塔 / 正定开元寺 / 正定隆兴寺 / 蔚县 / 鸡鸣驿 / 邯郸 / 古邺城 / 正定古城 /响堂山石窟 / 曲阳石雕 / 王处直墓
福建:永定土楼 / 白礁慈济祖宫 / 漳州文庙 / 承启楼 / 泉州古桥 / 泉州开元寺 / 灵山圣墓
云南:地藏寺经幢 / 官渡古镇 / 石钟山石窟 / 兴教寺 / 筇竹寺
其他:冯素弗墓 / 韩文公祠 / 许驸马府 / 己略黄公祠 / 潮州开元寺 / 万佛堂石窟 / 辽塔 / 高句丽遗址 / 马王堆汉墓 / 左江花山岩画 / 血渭一号墓 / 大雄宝殿/东北第一塔——朝阳北塔 / 广州 / 上海 /中国大运河
国际:玛雅之谜 / 古京都遗址 / 萨顿胡船葬 / 日本冲之岛 / 庞贝古城 / 古罗马斗兽场 / 佛罗伦萨天堂之门 / 丹布拉石窟寺 / 伊朗坎多万 / 世界各地教堂 / 约旦佩特拉古城 / 世界各地的古代地下城 / 锡吉里亚古老的岩石城
出行攻略
青州攻略 / 洛阳攻略国保篇 / 洛阳攻略博物馆篇 / 穿过历史游巩义 / 玩转佛雕之都安岳 / 大足石刻最全攻略 / 殷墟旅游攻略 / 玩转明十三陵
国内展览与博物馆
首博2026展览 / 天津博物馆三个新展 / 北京博物馆2026年味大餐 / 2026年上海博物馆重磅大展 / 清艺博“中国之中” / 首博希腊展 / 凌家滩文化展 / 三星堆展 / 贞观大展 / 徐州博物馆 / 春节看展攻略 / 台北故宫博物院 / 一月看展全攻略 / 泉州海外交通史博物馆 / 南京博物馆玉润中华大展 / 十二月看展全攻略 / 十一月看展全攻略 / 中国考古博物馆的绝世之宝 / 十月看展全攻略 / 中国白—德化白瓷展 / 九月看展全攻略 / 八月看展全攻略 / 和田地区博物馆 / 七月看展全攻略 / 青州博物馆 / 洛阳古墓博物馆 / 六月看展全攻略 / 五一看展全攻略 / 犍陀罗艺术展 /和田展
国外博物馆
大阪市立美术馆 / 安大略皇家博物馆 / 奈良国立博物馆 / V&A博物馆 / 明尼阿波利斯美术馆 / 费城艺术博物馆 / 西雅图亚洲艺术博物馆 / 柏林亚洲艺术博物馆 / 芝加哥艺术博物馆 / 辛辛那提艺术博物馆 / 福格艺术博物馆 / 纳尔逊-阿特金斯艺术博物馆 / 赛努奇博物馆 / 美秀美术馆 / 京都国立博物馆 / 宾夕法尼亚大学博物馆 / 克利夫兰艺术博物馆 / 美国国立亚洲艺术博物馆 / 波士顿美术博物馆 / 维也纳艺术史博物馆 / 东京国立博物馆 / 俄罗斯冬宫博物馆 / 纽约大都会艺术博物馆 / 大英博物馆 / 吉美博物馆 / 卢浮宫

