Ai·工具推荐
1. 讯飞星火
讯飞星火是科大讯飞自主研发的认知智能大模型,基于超1.5万亿参数和全栈自主可控技术,具备语言理解、知识问答、逻辑推理、数学计算、代码生成等能力,支持文本、语音、图像多模态交互,全面对标OpenAI o1,并支持DeepSeek深度思考。免费无限制使用。
2. AI云原生
集成ChatGPT、Midjourney、Suno、Claude、Gemini、Kimi、豆包、通义千问、文心一言等十余款主流AI工具的一站式平台,涵盖全球先进AI能力。注册即送100灵力额度,支持多模型切换使用。
3. 豆包AI
字节跳动推出的免费AI写作助手,可帮助用户生成文章框架、提供写作素材或直接输出完整内容,适用于内容创作者、学生及市场营销人员,显著提升写作效率与质量。
4. 秘塔AI搜索
由上海秘塔科技开发的AI驱动搜索引擎,基于自研MetaLLM大模型,通过语义理解与智能整合,提供无广告、结构化、高质量的搜索结果。已在法律翻译、学术研究、AI写作等领域实现落地应用,覆盖数千万用户。
5. 厉害猫
支持AIGC创作的综合平台,接入厉害猫AI、GPT-3.5、GPT-4O、通义千问、Kimi、文心一言、讯飞星火、智谱清言、ChatGLM等九大主流大模型,满足多样化AI应用场景需求。
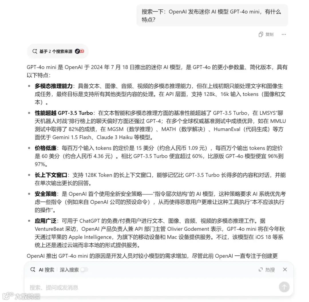
6. 知乎直答
知乎推出的智能问答产品,依托社区高质量问答数据并融合全网信息(如学术文献、媒体报道),提供准确、可追溯的答案。已接入满血版DeepSeek模型,支持简略与深入回答模式,具备追问、答案溯源、个性化推荐等功能,适用于专业决策与日常查询。
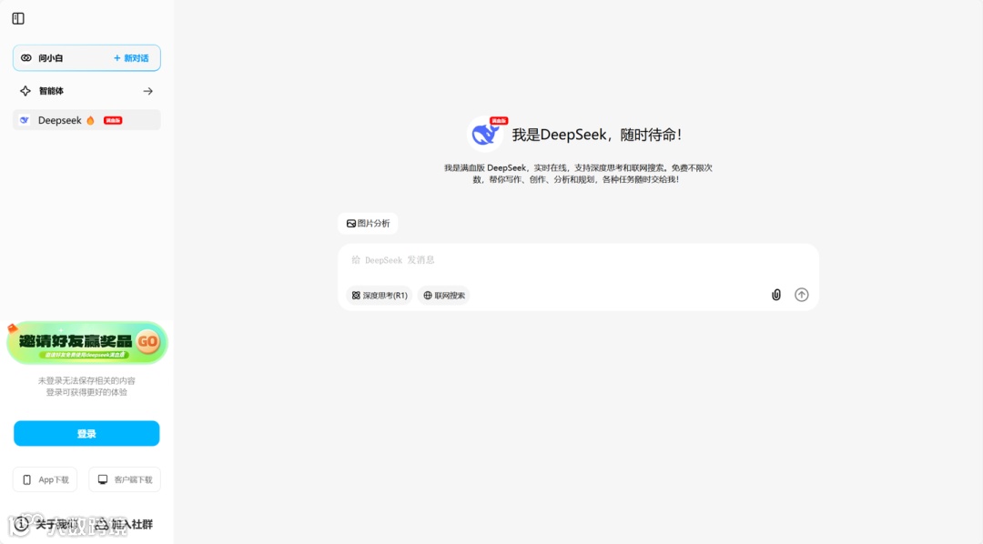
7. Deepseek
国产自研大模型,对标ChatGPT,具备强大对话与推理能力,当前支持免费无限制使用,广泛应用于内容生成、编程辅助等多个领域。
8. 腾讯元宝
腾讯基于混元大模型与DeepSeek技术打造的AI助手,支持网页端、移动端、微信小程序及电脑客户端,提供智能问答、文件解析、内容创作、多模态交互功能,支持满血版DeepSeek R1联网识图。
9. 智谱AI搜索
由智谱清言推出的AI搜索产品,基于大模型实现精准快速的信息响应,帮助用户高效获取所需知识。
10. Kimi
Kimi是由月之暗面科技有限公司(Moonshot AI)研发的国产AI助手,擅长中英文对话,能安全、准确地提供帮助。支持解析TXT、PDF、Word、PPT、Excel等多种文件格式,并结合实时搜索提供全面回答,目前免费开放使用。
11. Phind
专为开发者设计的AI搜索引擎,结合大语言模型与实时网络检索,提供精准的技术解答、代码片段和文档解析,支持自然语言提问,无需注册即可免费使用。
12. Hix AI
基于人工智能的智能写作工具,利用深度学习与NLP技术,理解用户意图并生成结构清晰、逻辑严谨的高质量文本,覆盖创意构思到内容优化全流程,支持DeepSeek R1、ChatGPT-4o等先进模型。
13. 纳米AI搜索
360集团研发的多模态内容创作引擎,采用CoE技术架构,整合国内16家主流AI厂商的50余款大模型(如DeepSeek-R1、文心一言、通义千问等),实现从信息检索到内容生成的一站式服务。
14. Consensus
专注于学术研究的人工智能搜索引擎,从超过2亿篇同行评审论文中提炼可靠结论,结合NLP技术与专业数据库,为科研、医疗、教育等领域提供权威依据,避免虚假信息干扰。
15. Perplexity
对话式AI搜索引擎,通过自然语言交互理解复杂问题,生成结构化回复,并整合实时网络数据与权威来源,确保答案的准确性与时效性,融合大型语言模型推理与实时检索技术,提升搜索智能化水平。
16. Felo AI
智能搜索引擎,深度融合社交网络数据与多语言处理能力,通过自然语言理解技术解析用户需求,生成结构化答案,支持跨平台信息检索,以动态交互方式提供实时、多维度信息。
17. 华为小艺
华为推出的小艺智能助手网页版,接入DeepSeek-R1模型,提供便捷的AI交互体验,支持多种场景下的智能问答与任务处理。
18. 文心一言
百度研发的生成式AI产品,基于深度学习与自然语言处理技术,能够理解复杂指令,完成内容创作、信息分析、逻辑推理等任务,提供高效智能的交互体验。
19. 问小白
由北京元石科技研发的全能AI助手,基于自研“元石大模型”并接入DeepSeek-R1 671b满血版模型,响应速度快,支持网页端及iOS、Android应用,已通过应用商店备案,安全可靠,免费无限制使用。
20. 通义千问
阿里巴巴推出的智能AI助手,基于深度学习技术,提供自然语言对话、文本生成、代码编写、多语言翻译等综合服务,支持金融文档分析、智能客服、编程辅助等垂直领域定制化应用。

