大数跨境
0
0

用XTransfer易企结提现,会影响出口退税吗?一文说透!

用XTransfer易企结提现,会影响出口退税吗?一文说透! XTransfer
2023-03-17
1176
导读:【易企结】,你关心的问题,都在这里!

 

2022年底,我们重磅官宣了XTransfer支持出口退税的提现产品——【易企结】!

【易企结】是XTransfer通过与境内银行合作,委托银行代您以您的企业名义向中国人民银行和国家外汇管理局进行出口收汇的国际收支申报,将人民币汇至您在中国大陆地区的同名企业银行账户。资金入账后无需再次申报,即您无需再向您的开户银行提交贸易资料,避免再跑一趟、重复审查,在线操作,方便快捷。同时,与您自行进行外汇申报效果一样,不影响企业正常退税。易企结手续费永久免费,在XTransfer优惠汇率换汇基础上,使用易企结提现每100万人民币还返现300-1500元不等!

产品上线后,很多外贸企业都积极开通使用了该产品,并给出一致好评!与此同时,对于这个全新产品,部分客户有一些疑问,比如:

使用【易企结】提现,资金汇至国内银行企业账户时,汇款方抬头是什么?是否会影响退税?

外贸企业报关时使用的币种是美元,使用【易企结】提现后,入账币种是人民币,是否会影响退税?

答案是完全不影响!我们来为大家分析下~

1使用【易企结】提现,汇款方抬头是什么?是否会影响出口企业正常退税?

外贸企业使用【易企结】提现,资金汇款至企业国内银行企业账户时,汇款人抬头为:信汇宝有限公司,即XTransfer持有香港MSO牌照的经营主体公司。这,是否会影响出口企业正常退税?
不会!
要知道,国际贸易业务中,第三方付汇的模式是常见的,即付款方不是海外买家本身。
Ps. 当然,第三方付款需要合法合规,需要符合商业惯例(即存在适当贸易或相关业务关系)和银行反洗钱合规要求。
对于这类非进口商付汇,根据国家外汇管理局印发的《经常项目外汇业务指引(2020年版)》汇发〔2020〕14号的通知中的第九条规定,“企业应按照‘谁出口谁收汇、谁进口谁付汇’原则办理货物贸易外汇收支业务”,故而,出口商负责把出口货物的货款收回即可,至于谁支付的并没有严格要求,只要排查业务是否真实,即予以办理。
简单来说,在贸易真实的情况下,您的企业具备退税资格,出口的商品有退税率,国内的供应商(如工厂)能够开票,且您收取的是外汇(跨境人民币也是一种外汇哦),一般即可进行退税。
故而,这并不影响出口企业的正常退税~

2、外贸企业报关时使用的币种是美元,使用【易企结】提现,入账币种是人民币,是否会影响出口企业正常退税?

不会!
首先,外贸企业报关时使用的币种是美元,使用【易企结】提现,入账币种是人民币,符合外汇法规。国家外汇管理局外汇业务问答(145)中明确指出,企业外币报关的进出口业务可以使用人民币结算。
其次,国家税务总局关于跨境贸易人民币结算试点企业评审以及出口货物退(免)税有关事项的通知国税函〔2010〕303号中规定,采用跨境人民币结算的出口货物,享受退(免)税政策,符合退税条件的,可以申请退税。
2011年,《中国人民银行 财政部 商务部 海关总署 税务总局 银监会关于扩大跨境贸易人民币结算地区的通知》(银发〔2011〕203号)发布,明确将跨境贸易人民币结算境内地域范围扩大至全国。
由此,全国范围内的跨境贸易以人民币结算的,均可申请退税。
而外贸企业使用【易企结】提现时,XTransfer通过与境内银行合作,委托银行代您以您的企业名义向中国人民银行和国家外汇管理局进行出口收汇的国际收支申报时,申报的币种就是跨境人民币!
故而,这并不影响出口企业的正常退税~
已经很多外贸企业使用易企结后成功退税了,请外贸老板们放心使用哦~
外贸企业使用易企结后进行退税时,如若税务机关需要您提供涉外收入申报单、银行回单等材料,可以发送邮件至yiqijie@xtransfer.cn,说明事由及所需材料,XTransfer会积极配合提供!预计2023年上半年,老板们就可以直接在XTransfer后台线上领取您所需要的各类单据,操作更加地便利化,敬请期待哦~

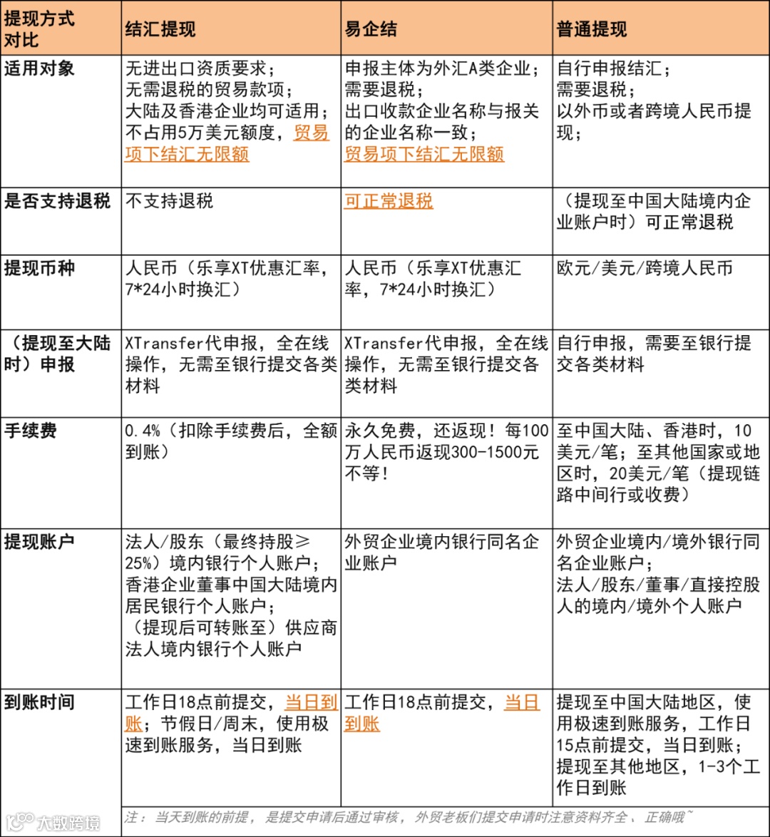
3、用XTransfer收款,支持多种提现方式,可正常退税

为满足广大外贸老板的不同需求,XTransfer一直都在不断地升级产品功能和服务体验。目前,XTransfer已支持三种提现方式——结汇提现、易企结、普通提现。另外,如需支付给第三方供应商和服务商等,可以使用XTransfer转账功能!~
下图为这三种提现方式的区别~

易企结5大优势:

• 不影响您正常退税

• 代为结汇申报,不用自行申报,省去跑银行和重复审查的繁琐,在线操作省时省力

• 手续费永久免费!还返现!在XTransfer优惠汇率换汇基础上,使用易企结提现每100万人民币返现300-1500元不等

• 当天可到账

• 未发货也可以使用

想要使用【易企结】的外贸老板们,如果您尚未成为XTransfer认证用户,点击下方【立即开通】,届时即可体验便捷服务!
如果您已经成为XTransfer认证用户,可根据下方【功能宝典】的指引开通及使用易企结功能!
整个外贸流程错综复杂,弄清每个环节的要求及支持方式,困惑即可迎刃而解。最后总结一下:
✅用XTransfer外贸收款,不影响出口企业正常退税!!!
✅如您需要出口退税,可以使用【易企结】,XT代结汇申报直接入账!当天到!全免费!还返现!
✅如您不需要出口退税,可以使用【结汇提现】,XT代结汇申报直接入账!当天到!不占用个人5万美元结汇额度,贸易项下结汇无限额!
一直以来,XTransfer始终坚持“客户第一”,连续6年专注B2B外贸收款,服务超300,000+外贸企业,不但帮助外贸企业随心选择买家熟悉和便利收款账户,同时还提供丰富的提现/转账方式,满足外贸人所有场景需求!
【声明】内容源于网络
XTransfer
XTransfer是一站式外贸企业跨境金融和风控服务公司,致力于帮助中小微企业大幅降低全球展业的门槛和成本,提升全球竞争力。公司连续9年专注B2B外贸金融服务,已成为中国B2B外贸金融第一平台,目前全球的贸易企业也都已开始使用XTransfer。
内容 812
粉丝 5
认证用户
XTransfer 上海夺畅网络技术有限公司 XTransfer是一站式外贸企业跨境金融和风控服务公司,致力于帮助中小微企业大幅降低全球展业的门槛和成本,提升全球竞争力。公司连续9年专注B2B外贸金融服务,已成为中国B2B外贸金融第一平台,目前全球的贸易企业也都已开始使用XTransfer。
总阅读265.8k
粉丝5
内容812