


春节过后,有置业和置换需求的人都开始摩拳擦掌,不是在看房,就是在看房路上。不过,在买房这件事上,想买,能买,会买是不可或缺的一条行动线。
图源:网络
今天,南通楼市观察就为大家整理了一份南通买房大全,其中,包含了限购、贷款、人才、落户等。2021年在南通买房,看这一篇就够了,赶快收藏!
2021年南通购房资格
南通目前不限购,本地人首套房享受优先购房权;非南通户籍,须缴纳社保满12个月
补充:
★优先选购房源相关要求:
3.项目以建面144㎡以下户型为主。
申请优先购买政策的首次购房居民,应当同时具备以下条件:
(1)年满18周岁;
(2)具有本市户籍或在本市就业并连续缴纳社会保险12个月及以上;
(3)个人、配偶及未成年子女家庭在南通市市区无住房(无购房记录),其中因离婚析产导致无住房的,在离异满1年后原有住房可不再计算。
二、2021年南通限贷政策:
市区:
销售价格大幅低于周边同类产品的新建普通商品住房项目实施限制转让措施,购房人自取得不动产权证之日起,满五年后方可转让登记。
图源:南通市人民政府官网
启东市:
1.启东籍居民在启东市范围内购买的商品住宅(含二手房),自办结不动产权属登记后可正常上市交易。
非启东籍居民在启东市城区(东至丁仓港路、南至沿江公路、西至西苑路、北至站前路)以外范围内购买的商品住宅(含二手房),自办结不动产权属登记后可正常上市交易;
2.在启东市城区范围内(东至丁仓港路、南至沿江公路、西至西苑路、北至站前路)购买的商品住宅(含二手房),仍按照原规定执行,即一手房自网签之日起三年内不得上市交易、二手房自产权变更之日起三年内不得上市交易。
2021南通房贷政策
一、南通住房公积金贷款政策
根据规定,具有完全民事行为能力和按规定在本市正常、连续、足额缴存住房公积金六个月以上用于购买、建造、翻建和大修自住住房的,均可作为借款人按规定申请住房公积金个人贷款。
1.贷款要求:正常、连续、足额缴存住房公积金满6个月(含六个月)以上;
2.首付比例:首套房首付比例为30%。首套房公积金贷款还清后,二套房才可使用公积金,首付比例为40%;
3.贷款额度:单人Zui高40万,两人(夫妻双方)Zui高80万,二套房Zui多贷60万元;
4.贷款期限:不得超过30年,最长可计算到借款申请人法定退休年龄后5年,不得超过65周岁;
南通商业贷款政策认贷不认房。目前,在南通商贷买房,大部分银行依旧执行初次购买房子首付比例为30%的规定。
1.在南通及其他城市没有任何住房商业贷款的记录,算首次购房;
2.在南通及其他城市有过房贷记录,但已还清,也算首套房;
3.在南通及其他城市有一套房的贷款没还清,算二套房,首付比例及利率以二套房计算。
根据相关消息,从2019年10月8日起,商贷执行LPR利率,而Zui新LPR利率将于每月20日公布。
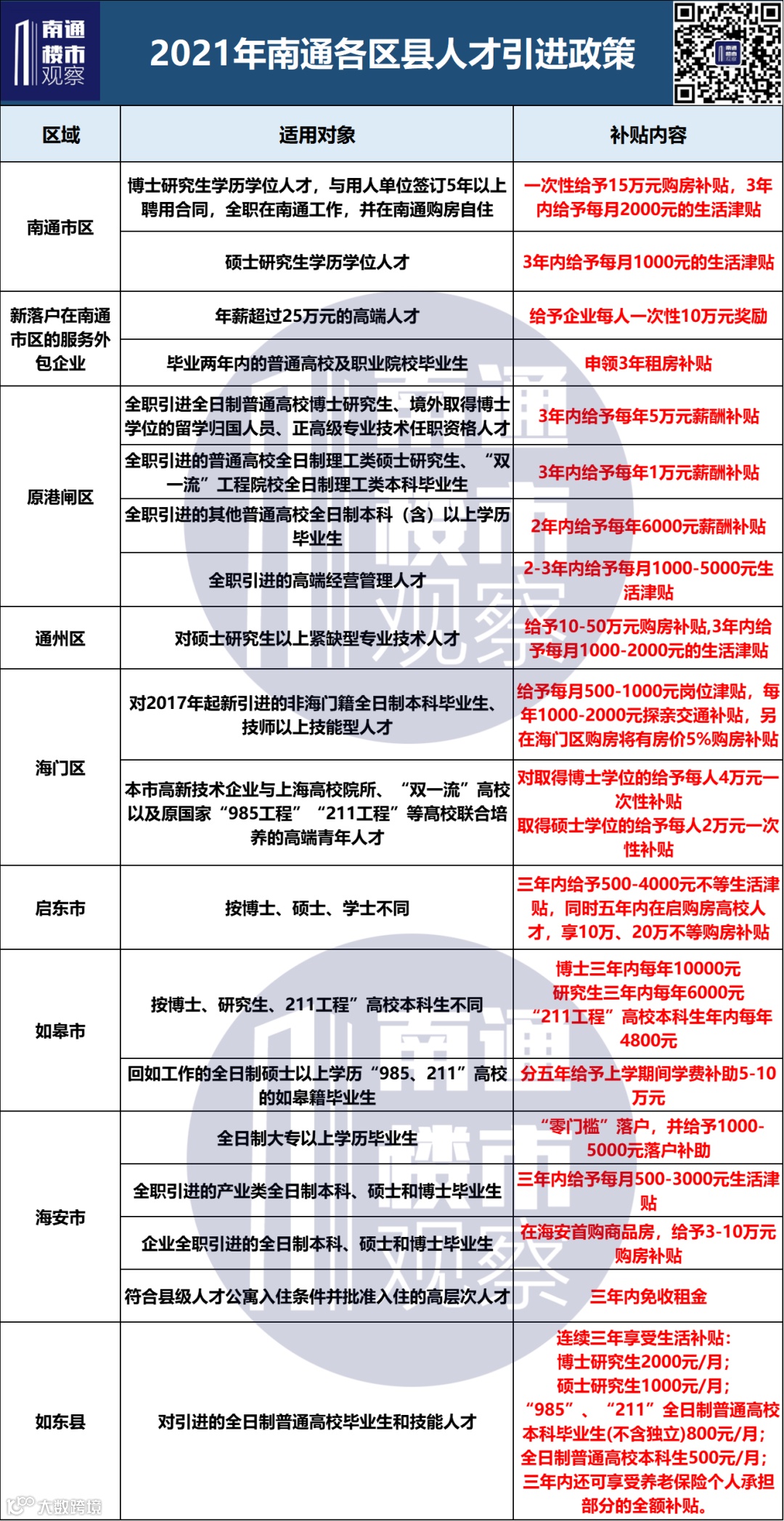
2021南通人才政策
人才就是竞争力!在南通城市快速发展的今天,对人才引进也愈发重视。
目前,南通市区及各区县已实施一系列人才引进措施,还明确提出人才购房享受“优惠购房”政策。
1.市区企业全职新引进的高水平创新型人才,具有博士学位或正高级职称的,三年内给予每人每月3000元的生活津贴;购房自住的,给予30万元一次性购房补贴。
2.具有硕士学位或副高级职称、高级技师等级的,三年内给予每人每月2000元的生活津贴;购房自住的,给予15万元的一次性购房补贴。
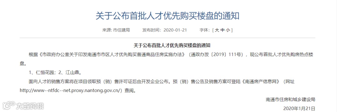
2021南通人才优先购房政策
2021南通落户政策
2021南通新房交易税
如地方不作具体政策调整,新契税法的出台,并不会影响契税税率。以70年土地使用权商品房买入为前提,
1.家庭名下首套:≤90㎡的,契税税率为成交价格或税务核定价格的1%;>90㎡的,契税税率为成交价格或税务核定价格的1.5%;
2.家庭名下二套:≤90㎡的,契税税率为成交价格或税务核定价格的1%;>90㎡的,契税税率为成交价格或税务核定价格的2%;
3.家庭名下三套及以上:无论建筑面积,契税税率为成交价格或税务核定价格的3%。
买房常用资料清单
1.基础身份及关系证明:身份证、户口簿、结婚证(或离婚证);
2.收入能力证明:用人单位出具并盖章的《收入证明》,和银行工资账户流水;还可根据经办机构规定,提供社保缴纳明细、公积金缴纳明细等;
3.住房套数证明:国土资源局查询并打印盖章的不动产权证明;
4.国家建设(房产)行政部门认可备案的《商品房购销合同》;
5.购房发票(不低于合同总价的30%);
6.房地产开发企业保证函。
(信息资料来源:南通市人力资源和社会保障局、南通市人民政府官网、南通本地宝、南通税务等平台,具体信息以实际情况为准)
以上,就是今天文章的全部内容。

补充说明:1/本文来源南通楼市观察,仅供参考和交流,不构成直接投资建议;2/任何投资行为均有不同程度风险性,投资需理性;3/添加微信nt365222,观察君拉你进买房交流群。

卓越华耀时代 | 滨江道&玺 |卓越府 |海纳春江 |华宇锦绣澜湾 |卓越华宸世纪 |东时区 |恒大云锦华庭 |弘阳大唐时光峯汇




