就在刚刚
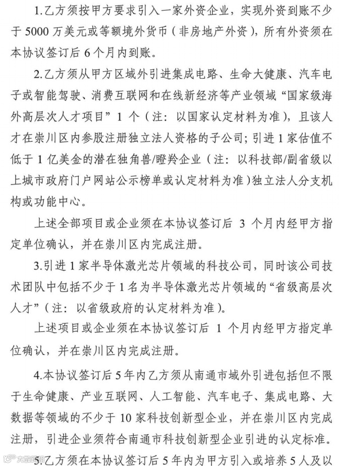
南通一批次集中土拍来袭
市区、通州、海门共挂出10宗地,
其中市区6宗、通州2宗、海门2宗
宗宗都是好地!
其中主城区、创新区两宗地块
限价最高限价32000元/㎡!

此次土地出让看点:
1、相较于此前的集中土地,本次出让地块数量有所收缩,3区共10宗地块出让,出让节奏方面显得较为克制。
2、禁止马甲参战,竞买人、竞买人控制的子公司、控制竞买人的母公司或竞买人母公司控制的其他子公司、或竞买人母公司控制的其他子公司控制的子公司等关联公司不得同时参与本地块的竞买。
3、所有地块均严格审查资金来源:房企须提交土地竞买保证金来源情况申报表、土地出让金来源情况申报表、承诺书和有资质的会计师事务所(江苏省注册会计师协会 2020 年发布综合评价 AAAA 级及以上会计事务所或中国注册会计师协会 2020 年发布全国综合评价百家排名 内的会计事务所)出具的购地资金(含竞买保证金)专项审查报告等材料。接到申请后 15 日内,市自然资源和规划局 会同人民银行南通市中心支行、银保监会南通监管分局、地方金融监管局、市财政局和公共资源交易中心等部门对竞得 人购地资金进行联合审查,形成审查意见。

主城区地块信息
1、五龙汇R22002地块
地块位置:通吕运河南、晏园南岸东侧
规划用途:居住用地
土地面积:9207.83m²
容积率:1.2-1.4
房屋最高备案指导均价:32000元/㎡

根据规划,地块内须配建物业管理用房、公厕、生活垃圾分类收集站、邮政服务用房等配置,建筑层次采用北高南低布局,南侧住宅不超过5层,北侧住宅不超过12层。

R22002地块位于老城区版块,紧邻通吕运河,预计将打造低密度高端住宅小区。地块周边交通便捷,距离地铁2号线钟秀路站仅500多米,无论是驾车还是乘坐公共交通都非常方便。
周边有毓秀家园、中港城、华强城等成熟小区,居住氛围浓厚。地块2.5公里内辐射万象城、万达广场、南通八佰伴等大型商圈,足以满足日常生活所需。
2020年,该地块曾经历2次挂牌撤牌。根据当时的批复信息,该地块由原先起拍楼面价13267元/㎡调整为15583元/㎡,房屋最高备案指导均价28600元/㎡。

而本次挂牌,该地块最高备案均价限价32000元/㎡,足足提升了3400元/㎡,直指该板块内的天花板价格,大大超过预期。
2、新东区R22003地块
地块位置:八一路北、世伦路东侧
规划用途:居住用地
土地面积:75705.72m²
容积率:1.6-1.8
房屋最高备案指导均价:26500元/㎡

根据规划,地块内须配建物业管理用房、生活垃圾分类收集站、邮政服务用房、社区服务站、居委会、居家养老服务站、公厕等配置,建筑层次11-17层。

R22003地块位于世伦路与通甲路交界处,北侧为恒盛豪庭、同和嘉苑等一众成熟小区,居住氛围较为浓厚。该地块南侧为在售中的中海翠湖溪岸项目,其余竞品有中铁逸都、美的云筑、海纳天地等项目,竞争压力较大。
此外,该地块东北侧不远处即为绿城地块,目前该项目城市展厅已经开放。2022年1月4日,备受瞩目的新东区R21046地块由绿城、天扬置业、天一置业以13.3亿的总价联合拿下,成交楼面价为11483元/㎡,房屋最高备案限价2.55万/㎡。

3、市北CR22004地块
地块位置:永兴大道南、长泰路东侧
规划用途:居住、商业、商务用地(功能区一为居住用地,功能区二为商业、商务用地)
土地面积:72844.35m²
容积率:1.73-1.97
房屋最高备案指导均价:22000/㎡

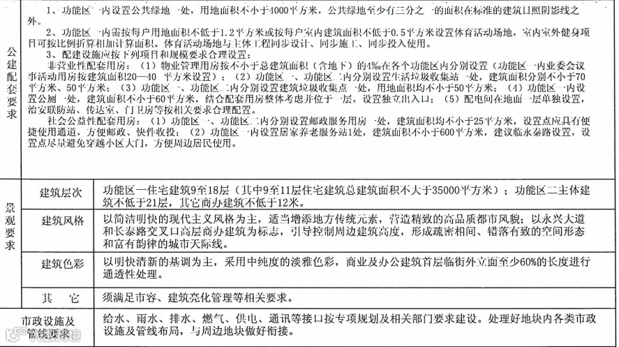
根据地块投资监管协议,竞得人须在约定交地后48个月内完成自持商业的建设,并保证在约定交地后60个月内其自持商业正式对外运营。
竞得地块内为甲方规划建设约20000平方米全装修的服务型公寓,装修标准不得低于套内1000元/平方米(由甲乙双方共同确认的第三方成本审计机构进行成本确认),并提供包括但不限于以下生活设施:空调、热水器、油烟机、冰箱、洗衣机、衣橱柜、床等必要家具设施。
在服务型公寓办毕不动产权首次登记后,由甲方或甲方指定单位按7000元/平方米进行回购(回购价中包含相对应的国有建设用地使用权,车位、地下空间及其他公共配套设施的使用权)。回购面积约20000平方米,具体面积以不动产登记发证面积为准。办理不动产权证过程中涉及的所有税、费由买卖双方按国家规定各自承担。
此外,竞得人还需要引入1家外资企业及多家科技创新型企业↓↓


规划,地块内须配建物业管理用房、生活垃圾分类收集站、邮政服务用房、居家养老服务站、公厕等配置。功能区一建筑层次9-18层,功能区二主体建筑不低于21层,其他商办建筑不低于12米。

该地块位于南通市北板块,紧邻在建南通地铁1号线,周边遍布有万象城、圆融嘉悦汇商业综合体,启秀市北学校、南通第二中学也距离不远,配套基本齐全。

4、开发区CR22005地块
地块位置:东方大道东、龙兴路南、星宇路西、龙田路北
规划用途:居住、商业、商务用地(功能区一为商业商务,功能区二为居住及配套公建)
土地面积:89434.83m²
容积率:1.6-1.95
房屋最高备案指导均价:19800元/㎡

根据规划,地块内须配建公厕、养老服务用房、文化活动站、体育活动站、社区服务站、居委会、治安联防站、物业管理用房、邮政服务用房等配置,建筑层次高层、小高层,其中临东方大道和星湖大道住宅为高层。

CR22005地块位于开发区竹行版块内,紧邻碧桂园都会星宸和炜赋龙腾华府项目。地块周边紧邻东方大道高架和星湖大道,交通非常便捷。此外,地块距离永旺梦乐城也非常近,生活便利性可以得到保证。
5、创新区CR22006地块
地块位置:洪江东路南、崇州大道东、观山路西、横五河北侧
规划用途:居住、商业用地
土地面积:52970.81m²
容积率:1.6-1.79
房屋最高备案指导均价:32000元/㎡

根据规划,地块内须配建居委会、物业管理用房、邮政服务用房、生活垃圾分类收集站、等配置,建筑层次多层、高层、小高层(不超过18层)。

功能区一西北角须预留轨道交通设站条件,地块开发须为轨道交通的实施提供必要的条件。

该地块位于创新区核芯位置,紧邻紫琅公园和紫琅生活汇邻里中心,步行可至北侧在建的南通地铁2号线观音山站,配套齐备。周边在售项目包括万科揽境、招商公园道、紫琅天成、龙光越秀天皓名邸等多个高改项目,未来市场竞争压力较大。

6、苏锡通园区R22007地块
地块位置:海伦路北、江嘉路东侧
规划用途:居住用地
土地面积:42541.42m²
容积率:1.52-1.6
房屋最高备案指导均价:16000元/㎡

根据规划,地块内须配建物业管理用房、治安联防站、生活垃圾分类收集站、邮政服务用房、公厕等配置,建筑层次9-11层。

该地块位于苏通板块,紧邻海上传奇、恒大翡翠华庭、江景瑞园项目,距离通大附院苏通分院也是步行可达,配套相对而言齐全,生活氛围浓厚。
通州区地块信息
1、平潮R2022-001
地块位置:平潮镇文峰路南 侧、振兴路东侧宗地
规划用途:居住用地
土地面积:18591m²
容积率:1.3-1.5
房屋最高备案指导均价:毛坯限价18900元/㎡

根据规划,地块内须配建物业管理用房、治安联防站、垃圾收集站、快递用房、等配置,建筑层次4-11层。

该地块位于平潮镇区,周边配套齐全。值得一提的是,该地块距离平潮小学仅一墙之隔,日常出行较为方便。
2、平潮R2022-003
地块位置:平潮镇通扬运河东侧、港平路北侧宗地
规划用途:居住用地
土地面积:60312m²
容积率:1.8-2.0
房屋最高备案指导均价:毛坯限价18900元/㎡

根据规划,地块内须配建物业管理用房、治安联防站、垃圾收集站、快递用房、养老服务用房、婴幼儿照护服务设施等配置,建筑层次9-24层。

该地块位于南通高铁新城核芯区站前位置,距离在建中的南通地铁1号线平潮站较近,交通较为方便。
地块周边在售项目有卓越华耀时代和锦绣豪庭两个项目,去年2项目去化成绩都较为优异,目前均存量不多。而该地块的入市,对于板块购房人来说可以说是一个不错的选择。

海门区地块信息
1、四甲镇CR22002地块
地块位置:四甲镇通吕公路北、兴隆花园南侧
规划用途:住宅、商服、配套公建
土地面积:39735m²
容积率:1.6-2.0
房屋最高备案指导均价:不限价

根据规划,地块内须配建物业用房、社区服务用房、垃圾收集站、公厕、母婴室等配置,建筑层次≥8层且≤60米。


该地块位于货隆镇镇区核芯位置,周边配套基本完备。此外,地块紧邻通吕公路和S222省道,交通也较为方便。
2、海门开发区CR22003地块
地块位置:开发区东江路西、大为路北侧
规划用途:住宅、商服、配套公建
土地面积:90880m²
容积率:2.0-2.2
房屋最高备案指导均价:限价13230元/㎡

根据规划,地块内须配建物业用房、养老服务用房、护理用房、垃圾收集站、公厕、母婴室等配置,建筑层次为高层且不大于80米。


该地块位于海门开发区板块内,临近沿江公路,可以快速通达南通市区和海门市区,出行较为方便。周边遍布中南湖光森林、湖光映月、中南大唐阅湖、首开紫郡等多个在售项目,居住氛围成熟。
此外,謇公湖周边仍有海门体育中心、謇公湖、五星级酒店等高端配套在建,未来前景可期。

以上就是本次集中挂地的全部内容,你更好看哪块地?欢迎在评论区留下你的看法。
世茂璀璨未来 中海翠湖溪岸 中铁逸都 美的云筑 祥生云境 滨江道&玺 万科揽境 华宇锦绣澜湾 北纬31度 五龙云璟 长泰滨河国际
开发区/苏锡通
通州区/通州湾

购房咨询添加微信nt36522
观察君拉你进买房交流群

免责申明:1/本文来源南通楼市观察,不构成直接投资建议;2/任何投资行为均有不同程度风险性,投资需理性;3/添加微信nt36522,观察君拉你进买房交流群。


