从放开落户到购房新政
一江之隔的苏州往往能率先捕捉到政策风向
就在刚刚
常熟市发布人才购房补贴:
新建商品房按购房发票价给予1%优惠
存量房按照购房网签备案价给予1%补贴
实打实的真金白银补贴
在刺激楼市上不再欲拒还休
今天,常熟市新市民事务中心发布一则常熟市人才购房补贴实施细则,对人才给予购房补贴:新建商品房按购房发票价给予1%优惠,存量房,二手房按照购房网签备案价给予1%补贴。
在常熟依法缴纳社会保险或个人所得税,遵纪守法,无相关不良记录,在常熟境内购买首套用于自住商品住宅房,且满足以下条件之一的人才:
1. 全日制本科及以上学历;
2.中级及以上职称的专业技术人才;
3. 技师及以上的高技能人才
财政供养人员不纳入本细则资助范国,在常省属高校除外
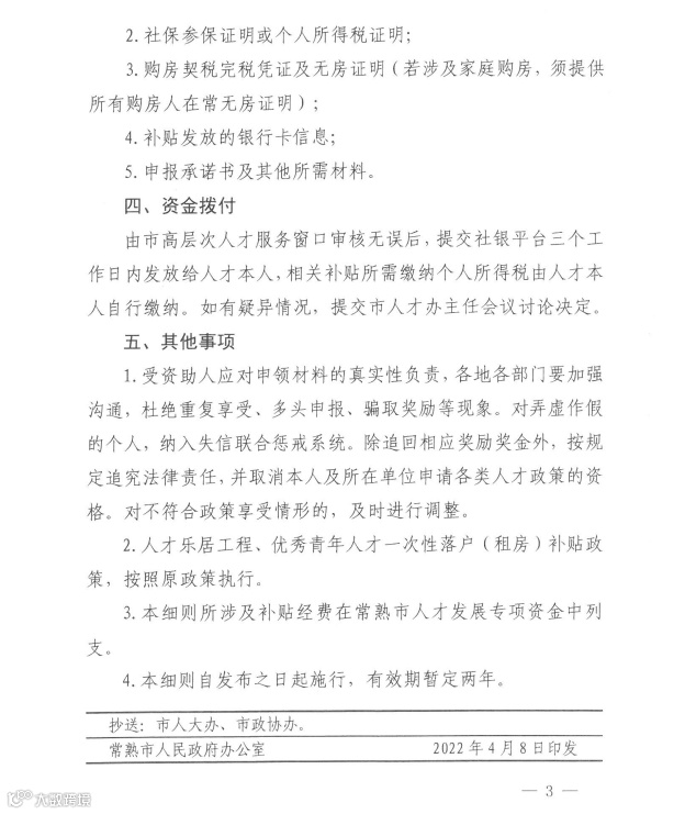
全文如下:


世茂璀璨未来 中海翠湖溪岸 中铁逸都 美的云筑 祥生云境 滨江道&玺 万科揽境 华宇锦绣澜湾 北纬31度 五龙云璟 长泰滨河国际
开发区/苏锡通
通州区/通州湾

购房咨询添加微信nt36522
观察君拉你进买房交流群

免责申明:1/本文来源南通楼市观察,不构成直接投资建议;2/任何投资行为均有不同程度风险性,投资需理性;3/添加微信nt36522,观察君拉你进买房交流群。


