

成交楼面价约10951元/㎡,
南通再新增一宗万元地块!
今天上午
启东城南板块21407地块顺利落锤,
由启东市鑫城城镇建设开发有限公司底价摘牌
未来房屋备案均价不高于19800元/㎡
根据地块信息显示,214047地块为一宗城镇住宅用地,根据地块的规划条件显示,住宅建筑须不高于60米,住宅楼为多层、小高层或者高层,平均户型面积不小于130㎡,小区人车分流设计,将以改善需求为主。


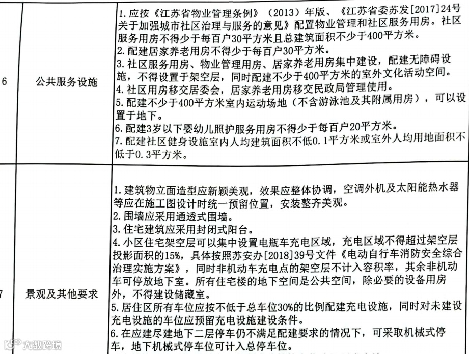
此外,竞得人还须建设物管用房、不少于400㎡的社区用房、居家养老用房、不少于400㎡的室外文化活动空间、不少于400㎡室内运动场地、婴幼儿照护服务用房。

根据限价规则,该地块内普通商品住房毛坯最高备案指导均价19800元/㎡。

21047地块位于启东城南核芯位置,周边遍布有世纪大道、江海路、人民路等城市主干道,交通优势明显。值得关注的是,该地块同时与启东市府仅有咫尺之遥,其含金量不言而喻。
经过多年的发展,启东城南板块各项教育、商业、文化、医疗配套已经建设得相当齐备:
启东妇幼保健院、吾悦广场、蝶湖中心商业体(在建)、启东南苑中学、南苑小学、汇龙小学城东分校、蝶湖公园、启东保利大剧院、启东文化体育中心等城市级配套均散布于此,也吸引了不少开发商入驻于此。

土拍方面:
■2021年7月,大华地产以总价13.86亿拿下启东城南板块105亩宅地,成交楼面价11000元/㎡,房价限高18000元/㎡。
■2021年9月,南光置业豪掷17.64亿拿下启东城南21032、21033地块,成交楼面价11001元/㎡,未来毛坯限价18000元/㎡。

■2022年1月,启东市鑫城城镇建设开发有限公司底价竞得启东21048地块,成交总金额约11.71亿,成交楼面价10947.36元/㎡,毛坯限价19900元/㎡!而该地块与21047地块仅一路之隔。

在售新盘方面:
目前,板块内已汇集碧桂园、大华、新城、合景泰富、金地等品牌房企,在售项目包括城投金地阅峯汇(均价19200元/㎡)、银洲春晓学府(均价19050元/㎡)、银州悦府、蝶湖世界湾、大华海启东方(均价18000元/㎡)等住宅产品。

本次出让的21047地块尽管给开发商预留了充足的利润空间,但在土拍市场依旧没有掀起太大的波澜,最终继续由本土开发商继续拿地。
在目前的市场背景下,想要充分调动开发商拿地的积极性,不在销售端下猛药恐怕难以成功。

