南通主城又20宗宝藏地块曝光,涉及崇川区、中创区、开发区、苏锡通园区,最快下周就出让!
就在昨天,土拍届的盛事——“2022th中国(南京)城市土地展”在南京国际展览中心隆重举行,吸引了包括南通在内的30余座城市前来参展,数百位品牌房企代表参与。

在本次土地展上,南通主城区一口气推介了22宗涉宅地块,其中崇川区14宗,开发区2宗,中创区4宗,苏锡通2宗,看点十足。

整体上来看,本次土地展中南通推介较前两年有所减少,但是地块的位置和品质都有所提升,其实不少地块已经挂牌,将在本月20日正式出让。
而这些地块的出让,也将对接下来的楼市走向产生重要影响。
崇川区一口气推出14块宝藏地,其中多个地块将于下周出让
作为南通土地出让的主力军,本次崇川区一共拿出了14宗涉宅地块做推介,其中包括已经挂牌的紫东花苑南地块、中港城西地块,也包括首次露面的原龙虾王地块,值得关注!
1、规划二路西、规划一路南地块(滨江三期)
该地块位于滨江板块内,目前地块内的滨江道、滨江玺项目均为南通天花板项目,对外售价已经超过3万/㎡,且去化成绩优异,可见南通人对于该板块的认可程度。
就在去年,滨江曾经一口气挂出9块地,全部由南通城市建设集团统一拿地,未来集中打造住宅、星级酒店、商业等多种配套。

今年2月初,交通运输部、江苏省人民政府联合批复《南通港总体规划(2035年)》。如今随着《规划》获批,南通狼山国际邮轮港项目已具备了申请使用港口岸线的条件,预计将于2022年内开工建设。

滨江效果图
可以说,2022年就是滨江板块的从规划到落地的关键之年,值得期待!
2、永兴大道南、长泰路东地块

3、永兴大道南、资生路东地块

上述2宗地块位于南通市北板块,紧邻在建南通地铁1号线,周边遍布有万象城、圆融嘉悦汇商业综合体,启秀市北学校、南通第二中学也距离不远,配套基本齐全。
该地块周边在售竞品项目较多,包括圆融玺悦、碧桂园公园星荟、崇州云玺、北纬31°、世茂璀璨未来、首开安澜如院、远创湖悦云境等项目,售价在2.0-2.2万/㎡左右。
4、江海大道南、长新路西、运河北岸路东北侧(已挂牌)
该地块编号为R22010,目前已经挂牌,将于7月20日正式出让。
规划用途:居住用地
土地面积:93661.82m²
容积率:1.85-2.04
限价:限价26180元/㎡

地块位于五龙汇板块中港城西侧,该地块南邻运河、北临江海大道,周边聚集着万达广场、山姆超市、大润发、宜家家居等商业,无论是交通还是自然环境,亦或是商业氛围都非常成熟。
目前地块周边的在售项目较多,如长泰滨河国际、龍溪苑、星尚御和源等等,在售均价为24000元/㎡左右,竞争较为激烈。
根据规划,地块功能区一住宅建筑为8-26层,地块功能区二住宅建筑为6-18层,同时须配建物业管理用房、分类垃圾收集站、治安联防站、邮政服务用房及公厕等配套公建。

5、永康路东、纬二路北、经一路西、通扬运河南地块
该地块位于唐闸板块内,紧邻通扬运河,自然景观较好。目前板块内基本无在售商品房,预测价格不会太高。

6、通京大道东、紫东花苑南、青年路北地块(已挂牌)
该地块编号为R22014,目前已经挂牌,将于7月20日正式出让。
地块位置:青年中路北、通京大道东侧
规划用途:居住用地
土地面积:23574.94m²
容积率:1.21-1.37
限价条件:精装限价28460元/㎡

作为主城板块内仅剩不多的烫金地块,地块多年来一直备受各大开发商关注。
该地块位于通京大道与青年路交汇处,紧邻在建中的地铁2号线,交通优势明显。此外,地块身处主城板块,受学田中学辐射影响,周边遍布有多所高校、行政机构、知名商圈,生活配套非常齐备。
除此以外,地块周边更是高端项目云集,诸如九玺台、中海铂悦府、远创樽樾、濠悦府等项目在销售时顶着天花板的价格同样火爆一时,目前二手房更是已经突破3万/㎡大关。

根据规划要求,地块分为2个功能区,功能区一住宅住宅建筑为5-11层,功能区二建筑不超过5层。地块内须配建邮政服务用房、文化活动站、体育活动站、卫生服务站、社区服务站、居家养老服务站、婴幼儿照护服务站等配套公建。

7、长江路东、南通港纬七路南、经十二路西、任港河北地块(已挂牌)
该地块编号为R22011,目前已经挂牌,将于7月20日正式出让。
地块位置:任港河北、港秀路西
规划用途:居住用地
土地面积:30171.15m²
容积率:1.2-1.4
限价:精装限价26380元/㎡

地块处于百废待兴的城西板块,紧邻长江路高架和人民路,交通优势明显。此外整个板块内多宗地块已经拆迁完毕,体育公园已经规划完毕,区域面貌即将焕新。
根据规划,地块住宅建筑沿规划南通港纬七路设置6层住宅,沿任港河建筑层次不超过5层,同时须配建物业管理用房、分类垃圾收集站、治安联防站、邮政服务用房及公厕等配套公建。

8、姚港路东、虹景园南、劳护后巷西、虹桥路北(原龙虾王)地块
龙虾王地块目前已经拆迁完毕,预计将于今年正式挂牌出让。
该地块位于虹桥板块,紧邻虹桥路,周边配套齐全。同时该地块由于受启秀中学辐射的原因,也受到了不少业内人士的亲睐。

值得一提的是,地块东侧为在售中的濠江南苑项目。该项目准毛坯对外均价29891元/㎡,可是因为户型、产权剩余时间较短等问题,目前去化情况较差。

9、钟秀路北、外环西路东地块一(已挂牌)
该地块编号为CR22012,目前已经挂牌,将于7月20日正式出让。
规划用途:居住商业商务用地
土地面积:52593.65m²
容积率:1.6-1.81
限价:精装限价24000元/㎡

该地块位于五龙汇板块内,紧邻通吕运河,外环西路、江海大道高架、长江路高架均距离不远,同时受南大街商圈和五水商圈辐射,不论是出行还是生活都很方便。
在售新房方面,地块紧邻五龙云璟、星尚御和源、长泰滨河国际等3个小区,对外销售均价约为23500元/㎡和24500元/㎡。
根据投资协议显示,外环西路东、钟秀路北侧地块一定位于集国际文化艺术展示、国际商品展览展示、港澳文化交流和高品质居住为一体的综合性滨水城市生活社区。


根据规划,地块住宅建筑层次为15-23层,沿战胜路布置商业建筑层次不超过3层,同时须配建物业管理用房、生活垃圾收集站、治安联防站、邮政服务用房及公厕等配套公建。

10、钟秀路北、外环西路东地块二
该地块与上述地块相邻,地块内还需建设一酒店项目,将极大地改善片区面貌。

11、通生路东、永兴大道南、通宁大道西、永达路北地块

上述地块位于南通市北板块,周边遍布有万象城、圆融嘉悦汇商业综合体,启秀市北学校、南通第二中学也距离不远,配套基本齐全。
该地块周边在售竞品项目较多,包括圆融玺悦、碧桂园公园星荟、崇州云玺、北纬31°、世茂璀璨未来、首开安澜如院、远创湖悦云境、东升旭辉中心等项目,竞争压力较大。
12、战胜路西、青年路北地块

该地块处于虹桥板块内,为原虹桥医院地块,紧邻城市主干道——青年路,距离外环西路也不远,交通便捷。此外由于板块开发较早,地块周边各项生活配套都非常齐全,居住氛围浓厚。
13、永通路东、永兴大道南(醋酸南厂区)地块

该地块位于唐闸板块内,紧邻通扬运河,自然景观较好。目前板块内基本无在售商品房,预测价格不会太高。
14、钟秀路北、百花路西地块

该地块位于五龙汇板块核心位置,紧邻通吕运河,临近江海大道、钟秀路等城市主干道,交通方便。商业方面,万达广场、珑府新壹街、山姆超市、龙信广场均距离不远,生活相当便捷。
在售楼盘方面,运河南侧的五龙云璟及运河北岸的龍溪苑、长泰滨河国际、星尚御和源均为其竞品,且周边仍有2宗待出让,未来竞争压力较大。
开发区2宗撤牌地块将再度冲击土拍市场
本次曝光的2宗地块均曾于去年挂牌出让,精装限价21500元/㎡。但临近正式开拍时间,这两宗地块又突然有因故撤牌,引发市场的质疑。

15、东方大道西、振兴路南

16、东方大道西、天星横河南地

以上两宗地块为相邻地块,东侧为东方大道高架,出行较为方便。
配套方面,地块西侧为刚刚投入使用的开发区实验小学龙腾路校区,北侧为多所中、大专院校,距离世茂广场、永旺梦乐城都不远,可以说还是具有一定优势的。
争奇斗艳!创新区一口气曝光4宗地块,每宗都是好地
作为城市新中芯,南通创新区的重量级无需多言。随着南通大剧院、南通美术馆、南通仁济医院等重要基础设施的陆续投入使用,万科、招商等房企纷纷重仓,板块的能量已然可见。
本次,创新区范围内共曝光了4宗涉宅地块,一起来关注下!
17、青年中路南、山港河东地块
该地块位于创新区核芯位置,紧邻紫琅公园和邻里中心,步行可至北侧在建的南通地铁2号线观音山站,配套齐备。此外,地块周边还遍布有红星星银海、国城广场、大润发等配套,生活便利性可以得到保障。

周边在售项目包括万科揽境、招商公园道、紫琅天成、龙光越秀天皓名邸等多个高改项目,未来市场竞争压力较大。
18、静海大道东、朝阳路南地块(已挂牌)
该地块编号为CR22013,目前已经挂牌,将于7月20日正式出让。
地块位置:静海大道东、朝阳路南侧
规划用途:居住用地
土地面积:44054.82m²
容积率:2-2.27
限价:精装限价28930元/㎡

该地块位于创新区南区内,周边遍布有通沪大道高架、通盛大道高架及在建中的南通地铁1号线,交通优势明显。
此外,地块北侧即为在建中的金鹰世界地标、西侧不远处为紫琅新天地商业,生活将会非常便利。
城市公共配套方面,南通大剧院、南通美术馆、南通科技馆(在建)、望山公园、紫琅湖实验学校均在步行可达的范围内,这些配套放诸整个南通也可以说是相当抗打了。

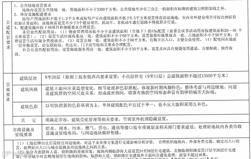
根据规划,地块住宅建筑层次为9-26层,临静海大道设置24-26层,临朝阳路设施17-26层,同时须配建物业管理用房、生活垃圾收集站、治安联防站、邮政服务用房及公厕等配套公建。

19、科融路南、十号支路东、十一号支路西、朝阳路北

该地块与上述地块一路之隔,更加临近在建中的金鹰世界商业综合体,周边遍布南通大剧院、南通美术馆等城市配套,深受各大开发商关注。
交通方面,通沪大道高架、通盛大道高架及在建中的南通地铁1号线散布在地块周边,出行便捷。
20、兴业路南、二十号支路东、静海大道西、源兴路北
该地块位于中海上东区项目西侧,紧邻源兴路和在建中的南通地铁1号线,甚至可以观赏到紫琅湖美景。

地块周边在售楼盘为华宇锦绣澜湾项目,精装均价约为25000元/㎡,目前项目近200套产品仍在缓慢去化中。

苏锡通园区本次出让2宗涉宅用地
21、海亚路北、江景路东地块(已挂牌)
该地块编号为R22015,目前已经挂牌,将于7月20日正式出让。
地块位置:海亚路北、江景路东侧
规划用途:居住用地
土地面积:49565.34m²
容积率:1.7-1.8
限价:精装限价14910元/㎡

该地块位于苏通板块内,南侧即为在建中的恒大云锦华庭项目,周边配套暂时捉襟见肘,发展仍需一定的时间。
值得关注的是,该地块周边还规划有学校、菜市场等项目。欧亚马将在苏锡通园区51亩文体用地地块投资建设OBP城市主题文化运动综合体。项目建成后将是以自行车项目为主并配置多项运动休闲、亲子娱乐功能设施的全方位的综合性亲子体育文化活动综合体。场地同时兼备可容纳1200人的大型看台以及2500人的大型比赛场馆。

22、江广路东、海澳路北、沈海高速西地块

该地块位于苏通板块内、沈海高速西侧,周边多为厂区,配套较为缺失。值得一提的是,地块南侧为规划中的航母乐园项目,未来建成后有望成为南通城市名片。
今年6月20日上午,南通召开新闻发布会解读《关于建设“四大商圈、两大集群”的实施方案》,其中提及新建南通中心(南通名品馆),打造了解南通品牌、品味南通特色、采购南通产品的休闲购物胜地和可以体验、可以打卡、可以消费的名品潮流生活地;与新建的航母主题公园相互融合促进,打造南通中心休闲旅游商圈。

你们最期待哪一块地的拍卖呢?欢迎在评论区留言。
(注:图中示意图均为大致位置)
-END-


【南通热盘系列】
@人气热盘
招商公园道 /万科揽境 /长泰滨河国际 / 东升旭辉中心 /滨江道&滨江玺 / 龙湖华德鑫基·天璞 / 尚海湾 / 中海翠湖溪岸 / 绿城柳岸晓风 / 绿城桂语朝阳 / 世茂璀璨未来 / 天皓名邸 / 观江海 / 万科常春藤
免责申明:1/本文来源南通楼市观察,不构成直接投资建议;2/任何投资行为均有不同程度风险性,投资需理性;3/添加微信nt36522,观察君拉你进买房交流群。




