突发重磅!
南通主城3宗地块终止出让!
就在刚刚
江苏土地市场网发布公告
经南通市人民政府批准,南通市自然资源和规划局2022年6月14日通自然资规出告网(2022)第8号中的R22010号(江海大道南、长新路西、运河北岸路东北侧地块)、R22011号(任港河北、港秀路西地块)和R22013号(静海大道东、朝阳路南侧地块)因故终止挂牌出让。

同时在南通国有建设使用权交易平台上,3宗地块的状态也均为终止挂牌状态。

目前,地块具体下架原因不详。
地块信息一览
五龙汇R22010地块
地块位置:江海大道南、长新路西、运河北岸路东北侧
规划用途:居住用地
土地面积:93661.82m²
容积率:1.85-2.04
限价:限价26180元/㎡

该地块位于五龙汇板块中港城西侧,该地块南邻运河、北临江海大道,周边聚集着万达广场、山姆超市、大润发、宜家家居等商业,无论是交通还是自然环境,亦或是商业氛围都非常成熟。
目前地块周边的在售项目较多,如长泰滨河国际、龍溪苑、星尚御和源等等,在售均价为24000元/㎡左右,竞争较为激烈。
根据规划,地块功能区一住宅建筑为8-26层,地块功能区二住宅建筑为6-18层,同时须配建物业管理用房、分类垃圾收集站、治安联防站、邮政服务用房及公厕等配套公建。

城西板块R22011地块
地块位置:任港河北、港秀路西
规划用途:居住用地
土地面积:30171.15m²
容积率:1.2-1.4
限价:精装限价26380元/㎡

地块处于百废待兴的城西板块,紧邻长江路高架和人民路,交通优势明显。此外整个板块内多宗地块已经拆迁完毕,体育公园已经规划完毕,区域面貌即将焕新。
根据规划,地块住宅建筑沿规划南通港纬七路设置6层住宅,沿任港河建筑层次不超过5层,同时须配建物业管理用房、分类垃圾收集站、治安联防站、邮政服务用房及公厕等配套公建。

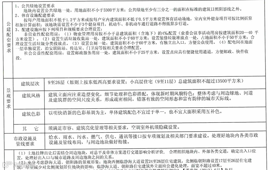
创新区R22013地块
地块位置:静海大道东、朝阳路南侧
规划用途:居住用地
土地面积:44054.82m²
容积率:2-2.27
限价:精装限价28930元/㎡

该地块位于创新区南区内,周边遍布有通沪大道高架、通盛大道高架及在建中的南通地铁1号线,交通优势明显。
此外,地块北侧即为在建中的金鹰世界地标、西侧不远处为紫琅新天地商业,生活将会非常便利。
城市公共配套方面,南通大剧院、南通美术馆、南通科技馆(在建)、望山公园、紫琅湖实验学校均在步行可达的范围内,这些配套放诸整个南通也可以说是相当抗打了。

根据规划,地块住宅建筑层次为9-26层,临静海大道设置24-26层,临朝阳路设施17-26层,同时须配建物业管理用房、生活垃圾收集站、治安联防站、邮政服务用房及公厕等配套公建。

对于本次土拍的详细情况,我们仍将持续关注。
-END-


【南通热盘系列】
@人气热盘
招商公园道 /万科揽境 /长泰滨河国际 / 东升旭辉中心 /滨江道&滨江玺 / 龙湖华德鑫基·天璞 / 尚海湾 / 中海翠湖溪岸 / 绿城柳岸晓风 / 绿城桂语朝阳 / 世茂璀璨未来 / 天皓名邸 / 观江海 / 万科常春藤
免责申明:1/本文来源江苏土地市场网,不构成直接投资建议;2/任何投资行为均有不同程度风险性,投资需理性;3/添加微信nt36522,观察君拉你进买房交流群。




