
就在刚刚
南通三批次集中土拍低调落幕
市区、通州、海门9宗地块成功出让、1宗流拍
通州湾6宗地块全部流拍
国城、城镇房产、星湖、盛和等房企成功拿地

本次土拍亮点:
1、本次出让的16宗地块中,9宗地块成功出让,其中国城&科创产发拿下创新区地块,盛和&五水置业拿下中港城西侧地块、星湖置业拿下海门城南地块、城镇房产拿下城西板块地块,总体上看本地国企成为拿地主力军;
2、在当前楼市下行的背景下,通州湾此前仍库存有较多地块未开发。因而在本次土拍的7宗流拍地块中,通州湾就囊括了其中的6宗;
3、创新区R22022地块被国城携手科创产发收入囊中,房屋最高备案指导均价:25700/㎡;
4、本次土拍中,位于海门府南的R22015地块收获到了多家开发商的青睐。
在正式开拍前,该地块就已经有了3轮报价,可以看出来地块还是非常受开发商欢迎的。
正式开拍后,该地块被星湖置业收入囊中,成交总价3.97亿元,折算楼面价约10462元/㎡。
综合来看,该地块不论是交通、教育还是商业配套,各项条件均非常优质,未来不限房价,开发商打造高端产品的意愿和利润空间非常充足。
主城区地块信息
1、五龙汇R22020地块
地块位置:江海大道南、怡运路西、百运路北侧
规划用途:居住用地
土地面积:93661.82m²
容积率:1.85-2.04
限价:不限房价

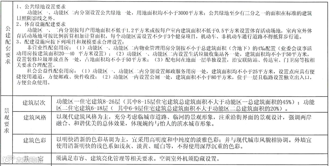
根据规划,地块分为2个功能区,其中功能区一住宅建筑为8-26层,地块功能区二住宅建筑为6-18层,同时须配建物业管理用房、分类垃圾收集站、治安联防站、邮政服务用房及公厕等配套公建。

该地块位于五龙汇板块中港城西侧,该地块南邻运河、北临江海大道,周边聚集着万达广场、山姆超市、大润发、宜家家居等商业,无论是交通还是自然环境,亦或是商业氛围都非常成熟。
目前地块周边的在售项目较多,如长泰滨河国际、龍溪苑、星尚御和源等等,在售均价为23000元/㎡左右,竞争较为激烈。
2、城西板块R22011地块
地块位置:任港河北、港秀路西
规划用途:居住用地
土地面积:30171.15m²
容积率:1.2-1.4
限价:不限价

地块处于百废待兴的城西板块,紧邻长江路高架和人民路,交通优势明显。此外整个板块内多宗地块已经拆迁完毕,体育公园已经规划完毕,区域面貌即将焕新。
根据规划,地块住宅建筑沿规划南通港纬七路设置6层住宅,沿任港河建筑层次不超过5层,同时须配建物业管理用房、分类垃圾收集站、治安联防站、邮政服务用房及公厕等配套公建。

3、创新区R22022地块
地块位置:青年中路南、山港河东侧
规划用途:居住用地
土地面积:36717.95m²
容积率:1.8-1.99
房屋最高备案指导均价:25700/㎡

根据规划,地块内须配建物业管理用房、生活垃圾分类收集站、邮政服务用房、居家养老服务站、公厕等配置。住宅建筑9-21层,临青年路住宅不低于20层且建筑面宽不大于35米。

该地块位于创新区核芯地段,周边各项配套丰富,大润发、星银海城市客厅、国诚广场等环绕在旁,未来能够很好的满足日常购物需求。值得注意的是,该地块紧邻在建的南通地铁2号线,可以打造真正意义上地铁房。
目前区域内在售项目有万科揽境、招商公园道、紫琅天成等高端改善项目,整体均价在2.7万/㎡-3万/㎡。而该地块限价条件仅为25700/㎡,未来入市后将给周边项目带来不小的压力。

图源网络
通州区地块信息
1、CR2022-011
地块位置:碧华路南侧、新世纪大道西侧宗地
规划用途:商业居住用地
土地面积:67913m²
容积率:1.6-1.9
房屋最高备案指导均价:不限价

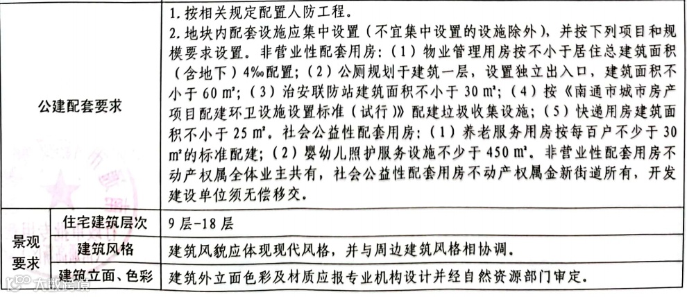
根据规划,地块内须配建物业管理用房、公厕、治安联防站、垃圾收集站、快递用房、养老服务用房、婴幼儿照护服务设施等配置,建筑层次9-18层。

根据特别规定显示,地块内配套设施按本地块《通州区建设项目规划条件》实施,其中非营业性配套用房不动产权属全体业主共有,社会公益性配套用房不动产权属金新街道所有,开发建设单位须无偿移交;商业办公临新世纪大道独立集中设置,计容建筑面积不少于5000㎡;不得以无实体墙方式分割销售、登记。

配套方面,该地块位于碧华路南侧,新世纪大道西侧,两条主干道新世纪大道和朝霞路交汇,交通便捷。地块周边分布有万达广场、水街、通州区中医院、古沙小学等配套,生活氛围相对浓厚。
此外,地块周边包括金玥湾、万科官山望、龙湖华德鑫基天璞等项目在内在售新房较多,且多偏于改善型项目,未来面临的竞争压力较大。

金玥湾效果图
海门区地块信息
1、R22015地块
地块位置:闻海路南、汇智路西侧
规划用途:住宅及社区服务设 施用地
土地面积:23843m²
容积率:1.3-1.6
房屋最高备案指导均价:不限价

根据规划,地块内须配建物业用房、生活垃圾分类收集站、邮政服务用房、治安监控中心、婴幼儿照护服务设施等配置,建筑层次以多层和小高层为主,采用西低东高分布。

该地块位于海门府南板块,位置优配套全前景好,再加上占地面积小等因素,因此受到了多家开发商的青睐:正式开拍前,已经有了3轮报价,热度不俗。

2、CR22016地块
地块位置:宏伟北路东、北海路南侧
规划用途:住宅及社区服务设 施、商业、商务用地
土地面积:16227m²
容积率:1.01-1.3
房屋最高备案指导均价:不限价

根据规划,地块内须配建物业用房、生活垃圾分类收集站、邮政服务用房、治安监控中心等配置,此外还须在地上或地下建设一处体育设施(设置标准恒温泳池,健身室等),室内建筑面积不少于3000㎡。
建筑层次以多层和小高层为主,采用西低东高分布。

以上两宗地块均位于海门北部新城板块内,该板块也是目前海门大力发展的板块之一。
北部新城核心区总面积8.7平方公里,地处海门老城与沪陕高速之间,将按照 “一心、一核、两轴、五片区”的总体结构,打造成海门未来重要的区域交通枢纽、现代化都市的形象北门以及生态宜居的生活片区。自2016年启动建设以来,新城框架不断拉开。
3、R22017地块
地块位置:珠江路东、黄海中路南侧
规划用途:住宅及社区服务设施用地
土地面积:41827m²
容积率:1.6-1.7
房屋最高备案指导均价:毛坯21200元/㎡

根据规划条件,地块内须配建物业用房、生活垃圾分类收集站、邮政服务用房、治安监控中心等配置,住宅建筑以高层为主,采用南低北高分布。
此外,竞得人还须建设①养老服务用房建筑面积不少于600㎡,护理用房结合设置,建筑面积不小30㎡。②婴幼儿照护用房建筑面积不少于1200㎡,满足托儿所设计规范要求。③根据海门街道《关于配套建设街道培训中心的函),沿聚英路一侧预留用地面积不小于 4300 平万米的士地(与住宅区之间用围墙隔离),配建一栋主体4层(局部6层),建筑面积不少于7500平方米的街道培训中心。

4、CR22018地块
地块位置:东海路南、瑞江路 东侧
规划用途:住宅及社区服务设 施、商业、商务用地
土地面积:25414m²
容积率:1.6-1.8
房屋最高备案指导均价:毛坯21200元/㎡

根据规划条件,地块内须配建物业用房、生活垃圾分类收集站、邮政服务用房、治安监控中心、婴幼儿照护服务用房、养老服务用房等配置,住宅建采用东低西高分布。

以上两宗地块均位于海门城区城东板块,珠江路、瑞江路等城市主干道密布,交通便捷。此外,周围遍布有中南东洲国际学校、海门实验学校(省重点)、龙信广场等配套,居住氛围浓厚。
5、CR22019地块
地块位置:海门港新区沪海路东、纳潮河北侧
规划用途:住宅及社区服务设 施、商业服务业用地
土地面积:61897m²
容积率:1.7-2.2
房屋最高备案指导均价:毛坯10110元/㎡

6、CR22020地块
地块位置:海门港新区为民路南、包临公路西侧
规划用途:住宅及社区服务设 施、商业服务业用地
土地面积:20947m²
容积率:1.7-2.0
房屋最高备案指导均价:毛坯10110元/㎡

通州湾地块信息
1、TR22009地块
地块位置:月安路南、云海路东、规划支路北侧
规划用途:居住用地
土地面积:32770m²
容积率:1.5-1.7
房屋最高备案指导均价:不限价

2、TR22010地块
地块位置:海防公路东、 丁南河北侧 地块一
规划用途:居住用地
土地面积:61279m²
容积率:1.6-1.8
房屋最高备案指导均价:不限价

3、TR22011地块
地块位置:海防公路东、 丁南河北侧 地块二
规划用途:居住用地
土地面积:67751m²
容积率:1.6-1.8
房屋最高备案指导均价:不限价

4、TR22012地块
地块位置:海防公路东、 丁南河北侧 地块三
规划用途:居住用地
土地面积:67321m²
容积率:1.6-1.8
房屋最高备案指导均价:不限价

5、TR22013地块
地块位置:海防公路东、 丁南河北侧 地块四
规划用途:居住用地
土地面积:66965m²
容积率:1.6-1.8
房屋最高备案指导均价:不限价

6、TR22014地块
地块位置:海防公路东、 丁南河北侧 地块五
规划用途:居住用地
土地面积:67880m²
容积率:1.6-1.8
房屋最高备案指导均价:不限价

以上就是本次集中土拍的全部内容,你更好期待哪块地的入市?欢迎在评论区留下你的看法。
-END-


【南通热盘系列】
@人气热盘
招商公园道 /万科揽境 /长泰滨河国际 / 东升旭辉中心 /滨江道&滨江玺 / 龙湖华德鑫基·天璞 / 尚海湾 / 中海翠湖溪岸 / 绿城柳岸晓风 / 绿城桂语朝阳 / 世茂璀璨未来 / 天皓名邸 / 观江海 / 万科常春藤
免责申明:1/本文来源南通楼市观察,不构成直接投资建议;2/任何投资行为均有不同程度风险性,投资需理性;3/添加微信nt36522,观察君拉你进买房交流群。



