◤公众号对话框回复楼盘名称,查楼盘、加买房群◢
土拍市场再起风云!
就在刚刚!
南通市区2宗烫金地块顺利成交
建发房产、苏润置业双双拿地
值得关注!
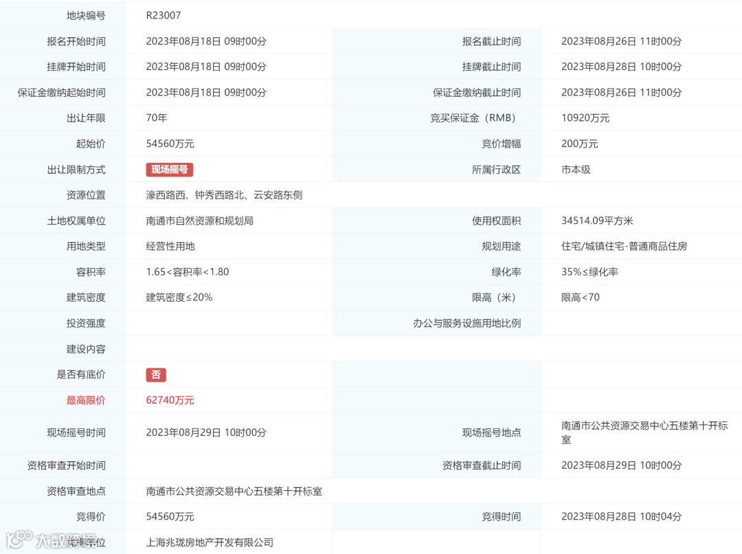
●崇川区R23007地块被上海兆珑房地产开发有限公司(建发房产)以5.456亿元的底价收入囊中,成交楼面价8782元/㎡,溢价率0%。地块位于濠西路西、钟秀西路北、云安路东侧,地块容积率1.65<R<1.8,未来不限房价;

●开发区R23008地块被南通苏润置业有限公司以3.58亿元的总价收入囊中,成交楼面价11276.4元/㎡,竞价2轮成交,溢价率0.4%。该地块位于南通开发区星湖大道北、林翠路东,地块容积率1<R<1.2,未来不限房价;

本次挂牌的R23007地块位于崇川老城区濠西路西、钟秀西路北、云安路东侧,占地面积为34514.09㎡,容积率1.65-1.8,被建发房产底价拿下成交楼面价约8782元/㎡。

根据规划条件,地块内住宅建筑层次为9-21层,按东高西低设置。
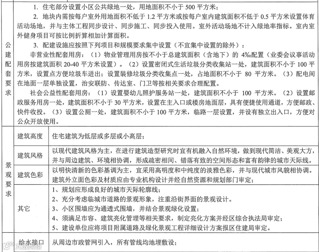
此外,地块内需要配套建设邮政服务用房、社区服务站、婴幼儿照护服务站、物业管理用房、生活垃圾收集站等配套用房。

该地块位于五龙汇任港湾板块内,西侧为毓秀家园、东侧与尚德城邦一路之隔,北侧为雅居乐鑫基中央公馆项目,地块目前也已经平整完毕。

R23007地块毗邻在建中的地铁2号线钟秀路站,北侧不远处为江海大道高架,交通优势明显。
商业方面,地块距离南大街商圈、北大街商圈、五水商圈都不远,生活氛围浓厚,居住属性较强。

在售楼盘方面,地块周边竞品项目较多,包括濠西路东侧的崇川建发R22002地块、南光地块,运河北侧的盛和九里云和、五水商圈的长泰滨河国际、星尚御和源、龍溪苑,未来面世后竞争压力不小。

R23008地块位于开发区能达板块星湖大道北、林翠路东,占地面积为26456.34㎡,容积率1.0-1.2,被南通苏润置业有限公司摘得,成交楼面价11276.4元/㎡。

根据规划条件,地块内住宅建筑层次低层、多层或小高层,地块内需要配套建设物业管理用房、生活垃圾收集站、邮政服务用房、居家养老服务站、婴幼儿照护服务站等配套用房。

该地块位于开发区能达板块内,毗邻能达生态通廊,南侧为星湖大道,东侧不远处为东方大道高架,西侧不远处有已经开通运营的南通地铁1号线,交通畅达。
配套方面,地块周边遍布有永旺梦乐城、星湖城市广场、世茂广场等多个成熟商业,星湖小学、能达中学更是区域内的明星学校,优势明显。

土拍方面,星湖小学北侧的R22031地块于去年12月被星湖置业拿下,地块容积率上限1.6,成交总价约13.58亿元,成交楼面价约10388元/㎡。

本次挂牌的R23008地块顺利出让,能达板块的楼面价再度创下新高。
资料显示,苏润置业主要从事房地产开发、物业管理业务,在江苏南通打造了“天润家园”、“天润锦园”等精品小区。目前在海南、安徽等地进行房地产项目开发,对集团及所属公司拥有的苏润大厦、连云港商业街等商业地产进行运营管理。
-END-
公众号对话框回复楼盘名称,
一键查楼盘详情、加买房群

免责申明:1/本文来源南通楼市网,仅供参考和交流,不构成直接投资建议;2/任何投资行为均有不同程度风险性,投资需理性;3/添加微信nt36522,观察君拉你进买房交流群。


