◤公众号对话框回复楼盘名称,查楼盘、加买房群◢

日前,江苏环保公众网发布了《南通新机场1000kV特高压杆线迁改项目环境影响评价全本公示》,表明备受关注的南通新机场,仍在持续推进之中。
在本次公布的环境影响报告书中,南通新机场的一些新的消息也得到披露,一起来关注下↓

1000kV泰吴 I、II线江北段于2016年4月建成,是华东地区特高压交流环网重要部分,对于缓解华东经济发达地区煤电油运紧张的局面,充分发挥电网优化资源配置的网络和市场功能,实现能源资源更大范围内优化配置的需要起到了非常重要的作用。
2019 年 12 月 1 日,南通新机场规划建设被列入中共中央、国务院印发的《长 江三角洲区域一体化发展规划纲要》,成为上海国际航空枢纽重要组成部分,和 上海虹桥机场、浦东机场共同组成上海航空主枢纽;2020 年 12 月 9 日,南通市 政府办公室发布《关于做好南通新机场场址保护的通知》,对新机场规划建设控制范围内的土地供应、基本建设项目的规划许可和建设、翻修房屋、户口迁入等 进行了严格控制,对净空保护范围内建筑物高度等做出了规定,对各类可能影响 场址电磁环境的活动予以明确禁止;江苏省政府办公厅印发的《2022-2024年全省交通重点项目前期工作三年滚动推进计划的通知》明确,迁建南通民用机场项目将于 2024 年开工建设,预计 2026 年到 2027 年正式完工。目前,迁建南通民用机场项目已在全国投 资项目在线审批监管平台登记,项目代码为2302-000000-04-01-501439。

现状 1000kV 泰吴 I、II 线位于规划南通新机场净空高度控制区内,受机场 净空高度限制,需对1000kV泰吴 I、II 线413号至472号塔迁改。迁改申请已于2022年3月28日取得国网华东分部书面同意批复(华东生计〔2022〕84 号)。因此,为配合南通新机场项目的建设,南通新机场 1000kV 特高压杆线迁改工程 是非常必要的。
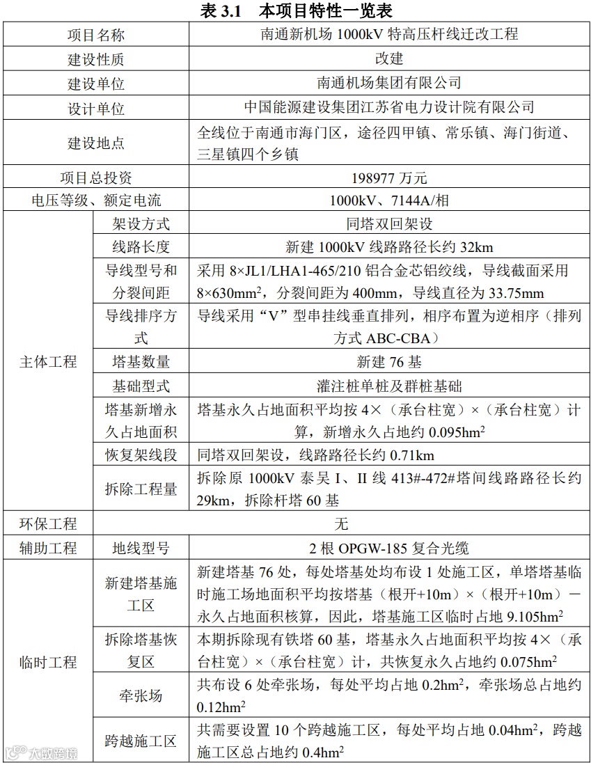
南通新机场1000kV特高压杆线迁改工程全线位于南通市海门区,途径四甲镇、常乐镇、海门街道、三星镇四个乡镇。
本期新建1000kV同塔双回架空线路路径长约32km,恢复架线段长约0.71km,导线采用 8×JL1/LHA1-465/210铝合金芯铝绞线,相序布置为逆相序。新建杆塔76基,同时拆除原线路路径长约29km,拆除杆塔60基。
本项目计划于2024年9月开工,于2026年8月建成投运,总工期约24个月,项目总投资198977万元,环保投资930万元。

本次迁改工程涉及的输电线路为1000kV泰吴 I、II 线,具体迁改方案如下:
线路路径:本期1000kV迁改线路起点为海门区四甲镇联同村1000kV泰吴I、II 线413号塔北侧,终点为三星镇彦英村472号南侧。线路先自北往南,主要沿机场145m限高线走线,至锡通高速和沪陕高速互通东北侧后,转向西,在沪陕高速北侧平行走线跨过江海北路,而后转向南先后跨过沪陕高速、在建疏港铁路、宁启铁路,至G228国道北侧,而后向西跨过规划海太通道(通常高速)后转向南,跨过G228国道转向西,接至原线路。
迁改规模:本项目新建1000kV双回架空线路路径长约32km,恢复架线段长约 0.71km,新建杆塔76基,同时拆除原线路路径长约29km,拆除杆塔60基。

东方案路径描述见3.1.2.1 迁改方案路径方案及规模。新建线路路径全长约32km,全线位于南通市海门区,途径四甲镇、常乐镇、海门街道、三星镇四个乡镇。
西方案路径描述如下:线路起点位于南通市通州区十总镇西侧1000kV泰吴I、II 线,终点为海门区沪陕高速北侧466号塔附近。线路先自北向南,沿旗岸镇东侧走线,跨过省道S15通州湾快速通道后转向西南。受南通市通州区兴东机场限高影响,特高压迁改西方案线路需在通州区规划区走线约 6km,而后转向东南沿南通新机场西侧限高面走线,跨过通启运河、G40 沪陕高速后,接至原线路。新建线路路径全长约 35.6km,全线位于南通市通州区、海门区,途径十总镇、骑岸镇、通州城区、新镇、磨糠镇、桃源镇六个城区、乡镇。

综合以上分析,本环评同意设计上推荐的东方案作为推荐路径。
南通新机场1000kV特高压杆线迁改工程的建设符合当地城乡规划,线路路径选择合理,对地区经济发展起到积极的促进作用。项目在设计、施工期和运行期采取有效的预防和减缓措施后,项目建设对周围环境的影响可控制在国家标准允许的范围内。本评价认为,该项目从环境影响分析的角度是可行的。
点击阅读原文,可查看详细文本。
-END-
公众号对话框回复楼盘名称,
一键查楼盘详情、加买房群

免责申明:1/本文来源今日南通州、江苏环保公众网,仅供参考和交流,不构成直接投资建议;2/任何投资行为均有不同程度风险性,投资需理性;3/添加微信nt36522,观察君拉你进买房交流群。

