◤公众号对话框回复楼盘名称,查楼盘、加买房群◢
就在今天,南通土拍集中来袭!南通主城一口气拍出8块好地,海门区成功拍出5块好地——
实力国企盛和房产在老城区和城市新中心均有所斩获,连拿濠河畔&紫琅公园旁两宗超低密住宅,成为今天的大赢家。

众所周知,盛和房产在南通已经建造了翰林府、九里香堤、南通大剧院等口碑项目,今年更是推出了盛和九里云和、盛和致豪·世悦两大高改作品,在各自所处的板块内品质一骑绝尘。
本次盛和房产在城市新老中心内连拿2宗重量级低密宅地,未来将会打造出如何惊艳的人居新作呢?我们一起期待!

今日土拍信息▼
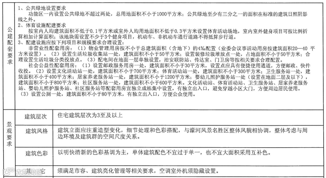
●R23022地块(世悦东侧地块)位于创新区世纪大道北、静海大道西、定海寺横河南、观河路东侧,地块容积率1.01<R<1.1,由江苏盛和房地产股份有限公司斩获,成交楼面价17083.8元/㎡;
●R23023地块位于创新区朝阳路南、静海大道西、湖东路东、支路O北侧,地块容积率1.6<R<1.81,由南通市城市更新建设有限公司、南通轨道置业有限公司、南通市中央创新区科创产业发展有限公司联合斩获,成交楼面价10774.8元/㎡;
●R23020地块(原BU中心地块)位于濠北路北、华丰河两侧,地块容积率1<R<1.3,由江苏盛和房地产股份有限公司、南通崇发置业有限公司联合斩获,成交楼面价11721.5元/㎡;
●CR23025地块(南通大学南侧地块)位于通沪大道南、通富南路西、居佳路北,地块容积率1.4<R<1.6,由江苏炜赋集团建设开发有限公司底价斩获,成交楼面价7498.1元/㎡;
●R23027地块(原虹桥医院地块)位于青年西路北、战胜路西,地块容积率1.5<R<1.78,由南通天泰置业有限公司、天津世纪海湾房地产开发有限责任公司联合斩获,成交楼面价6741.4元/㎡;
●R23026地块位于玉兰大道西、枫杨路东、合欢路南、槐杨路北,地块容积率1.6<R<1.72,由南通苏通科技产业园滨江房地产开发有限公司底价斩获,成交楼面价4187.6元/㎡;
●R23024地块位于东方大道西、振兴路南、龙腾路东、天星横河北,地块容积率1<R<1.6,由江苏星湖置业有限公司底价斩获,成交楼面价5023.6元/㎡;
●R23021地块位于永兴大道南、尖闸河西,地块容积率1.5<R<1.8,由南通天泰置业有限公司底价斩获,成交楼面价5834.1元/㎡;
此外,海门也成功拍出5块好地,全部底价成交。
●CR23029地块位于海门区秀山路北、瑞江路西侧,地块容积率1.1<R<1.3,成交楼面价9565元/㎡,被江苏狮山置业有限公司摘得;
●CR23030地块位于海门区定海路南、珠江路西侧,地块容积率1.1<R<1.2,成交楼面价9744元/㎡,被南通瑞城置业有限公司摘得;
●CR23031地块位于海门区长江路西、聚贤路两侧,地块容积率1.99<R<2.34,成交楼面价4015元/㎡,被南通国昌置业有限公司摘得;
●R23027地块位于海门港新区发展大道北、惠海路东侧,地块容积率2.2<R<2.9,成交楼面价2076元/㎡,被南通汇鑫房地产开发有限公司摘得;
●R23028地块位于海门港新区发展大道北、瑞阳家园西侧,地块容积率2.2<R<2.9,成交楼面价2062元/㎡,被南通汇鑫房地产开发有限公司摘得;

R23020地块(原BU中心地块)
本次挂牌的R23020地块即为南通人熟知的BU中心地块,位于南大街板块濠北路北、华丰河两侧,占地面积为33324.76㎡,容积率1-1.3,限高24米。

根据出让公告显示,地块竞买实行价高者得的竞买模式,起拍总价5.078亿元,起拍楼面价11721.5元/㎡,不限房价;

根据规划条件,地块内住宅建筑层次为3层以上,小于24米,建筑风格与濠河风景没名胜区相协调。
此外,地块内需要配套建设物业管理用房、生活垃圾收集站、邮政服务用房、卫生服务站、文化活动站、居家养老服务站、婴幼儿照护服务站、社区服务站等配套用房。

南通BU中心地块位于南通老城区内,紧邻南通濠河风景区,风景一绝。
配套方面,南大街商圈咫尺即达,南通市实验小学、南通中医院、南通大学附属医院等高能级配套环伺,居住氛围相当浓厚。

目前地块周边遍布北濠桥新村、华侨花苑、锦江苑、北濠山庄等多个小区,暂无在售新房项目。未来项目入世后,或将极大地满足周边居民的改善需求。
R23022地块
本次挂牌的R23022地块位于南通创新区板块世纪大道北、静海大道西、定海寺横河南、观河路东侧,占地面积为30374.37㎡,容积率1.01-1.1,限高22米,是板块内难得一见的超低密地块。

根据出让公告显示,地块竞买实行价高者得的竞买模式,起拍总价5.708亿元,起拍楼面价17083.8元/㎡,不限房价;
根据规划条件,地块内住宅建筑层次为3层以上,小于22米。此外,地块内需要配套建设物业管理用房、生活垃圾收集站、邮政服务用房、卫生服务站等配套用房。

地块位于南通创新区板块内、紫琅公园旁,生态环境优势得天独厚。
配套方面,地块距离南通地铁1号线也不远,周边紫琅一小、南通第一人民医院、大润发、紫琅新天地等教育医疗娱乐配套齐备。

目前,地块周边高改项目云集,世悦、仁恒紫琅世纪、道达元瑞等项目均具有较大的竞争力。而该低密地块的入市,将再度给区域内添上一把“火”。
R23023地块
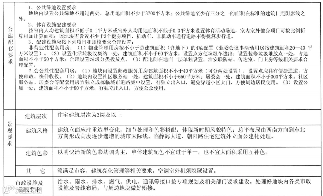
本次挂牌的R23023地块位于南通创新区板块朝阳路南、静海大道西、湖东路东、支路O北侧,与紫琅吾岛项目一路之隔,占地面积为62279.66㎡,容积率1.6-1.81,限高70米。

根据出让公告显示,地块竞买实行价高者得的竞买模式,起拍总价12.146亿元,起拍楼面价10774.8元/㎡,不限房价;
根据规划条件,地块内住宅建筑层次为3层以上,限高70米。此外,地块内需要配套建设物业管理用房、生活垃圾收集站、邮政服务用房、社区服务站、居委会等配套。

地块位于创新区南区内,一路之隔便是紫琅吾岛项目。周边遍布有通沪大道高架、通盛大道高架及南通地铁1号线,出行非常方便。

此外,地块北侧即为在建中的金鹰世界地标、西侧不远处为紫琅新天地商业,周边更规划建设邻里中心,生活将会非常便利。
城市公共配套方面,南通大剧院、南通美术馆、望山公园、紫琅湖实验学校均在步行可达的范围内,这些配套放诸整个南通也可以说是相当抗打了。
CR23025地块(南通大学南侧地块)
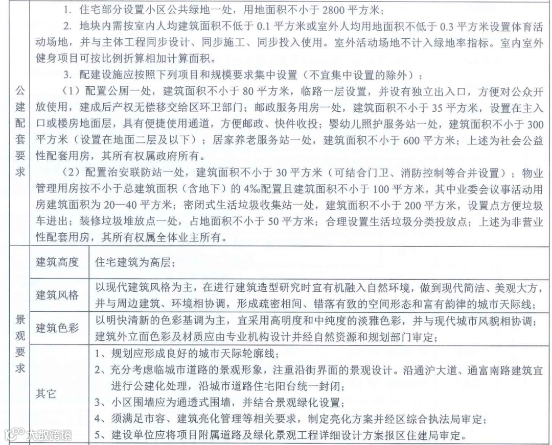
本次挂牌的CR23025位于通沪大道南、通富南路西、居佳路北,北侧便是南通大学,占地面积为57672.73㎡,容积率1.4-1.6,限高60米。

根据出让公告显示,地块竞买实行价高者得的竞买模式,起拍总价6.919亿元,起拍楼面价7498.1元/㎡,不限房价;地块内包含少量的商业建筑,其建筑面积不小于9220㎡。

根据规划条件,地块内住宅建筑层次为高层,限高60米。此外,地块内需要配套建设物业管理用房、居家养老服务站、婴幼儿照护服务站、生活垃圾收集站、邮政服务用房、治安联防站等配套。

该地块位于通富路与啬园路交界处,虽然位于南通开发区境内,但无论是地理位置还是周边配套,都是主城内金字塔般的存在:
地块与南通新城区、南通创新区都仅有一路之隔,周边坐拥南通大学、CBD商务区、南通大剧院、南通国际会展中心、南通第一人民医院、紫琅湖、紫琅新天地等医疗商业配套,位置非常优越。

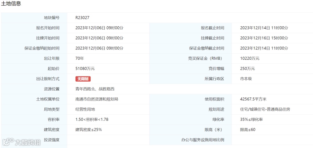
R23027地块(原虹桥医院地块)
本次挂牌的R23027位于青年西路北、战胜路西,即原虹桥医院地块,占地面积为42567.5㎡,容积率1.5-1.78,限高60米。

根据出让公告显示,地块竞买实行价高者得的竞买模式,起拍总价5.108亿元,起拍楼面价6741.4元/㎡,不限房价。
根据投资监管协议,该地块为破旧片区城市更新地块,项目建成后需按要求提供相应房屋用于南通原虹桥医院周边城市更新住房置换。



根据规划条件,地块内住宅建筑层次为5层以上,限高60米。此外,地块内需要配套建设物业管理用房、居家养老服务站、婴幼儿照护服务站、生活垃圾收集站、邮政服务用房、治安联防站等配套。

该地块位于南通老城区,周边各类教育医疗文化配套齐全,居住氛围浓厚。

R23021地块
本次挂牌的R23021位于永兴大道南、尖闸河西,占地面积为55440.65㎡,容积率1.5-1.8,限高60米。

根据出让公告显示,地块竞买实行价高者得的竞买模式,起拍总价5.822亿元,起拍楼面价5834.1元/㎡,不限房价。
根据规划条件,地块内住宅建筑层次为3层及以上,限高60米。此外,地块内需要配套建设物业管理用房、生活垃圾收集站、邮政服务用房等配套。

地块位于市北新城板块,北侧一路之隔就是圆融嘉悦汇,紧邻南通地铁1号线,周边还有启秀市北学校等学校,配套基本齐备。

值得一提的是,地块周边在售项较多,包括世茂璀璨未来、圆融玺悦、碧桂园公园星荟、远创湖悦云境、首开安澜如院、崇州云玺、北纬31°等等。
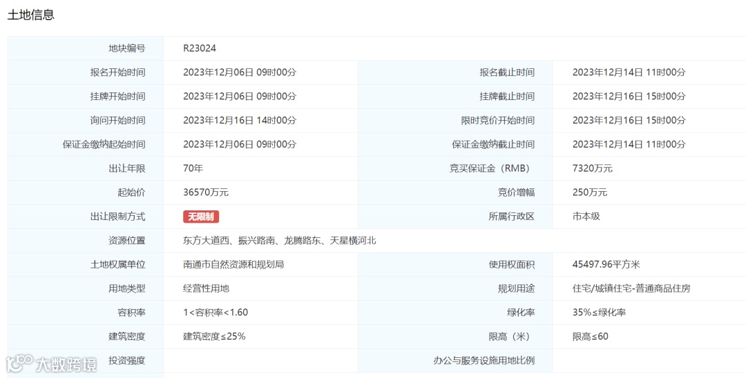
R23024地块
本次挂牌的R23024位于开发区东方大道西、振兴路南、龙腾路东、天星横河北,占地面积为45497.96㎡,容积率1-1.6,限高60米。

根据出让公告显示,地块竞买实行价高者得的竞买模式,起拍总价3.657亿元,起拍楼面价5023.6元/㎡,不限房价。
根据规划条件,地块内住宅建筑层次为低层、多层、小高层及高层,其中临东方大道住宅为高层。此外,地块内需要配套建设物业管理用房、生活垃圾收集站、邮政服务用房、治安联防站等配套。

地块位于开发区板块,周边遍布有南通卫生高等职业技术学校、南通师范高等专科学校实验小学、天星湖中学等教育配套。

R23026地块
本次挂牌的R23026位于苏锡通园区玉兰大道西、枫杨路东、合欢路南、槐杨路北,占地面积为67321.93㎡,容积率1.6-1.72,限高60米。

根据出让公告显示,地块竞买实行价高者得的竞买模式,起拍总价4.849亿元,起拍楼面价4187.6元/㎡,不限房价。
根据规划条件,地块内住宅建筑层次为6-11层。此外,地块内需要配套建设物业管理用房、生活垃圾收集站、邮政服务用房、养老服务站、婴幼儿照护服务站、治安联防站等配套。

地块与锡通小学一路之隔,周边在售楼盘有绿城柳岸晓风、大华铂璟湾、未来悦、江海云辰等项目。

09:
海门CR23029地块
成交楼面地价约:9565元/㎡
拿地房企:江苏师山置业有限公司

10:
海门CR23030地块
在位置上,这块地位于海门主城,配套非常成熟。
11:
海门23031地块
12:
海门R23027地块
13:
海门R23028地块
你对这13块地怎么看?欢迎评论区留言讨论。

【品质改善 精选好盘】
免责申明:1/本文来源南通楼市网,仅供参考和交流,不构成直接投资建议;2/任何投资行为均有不同程度风险性,投资需理性;3/添加微信nt36522,观察君拉你进买房交流群。


