突发!南京北站,再传新消息!
NO.1|壹
刚刚!据网曝消息,南京北站枢纽配套工程明天就举办开工动员会!
据热心网友爆料,12月28日,也就是明天,铁路南京北站枢纽配套工程开工动员会将在江北新区浦泗路南(护国路与浦泗路交叉口以西100米),约400人参与。

还有现场视频传出(正在进行准备工作):
来源网络
不过从这个动员会的主题来看,这还不是南京北站的正式开工,是配套工程,但总比停留在规划阶段要强多了。

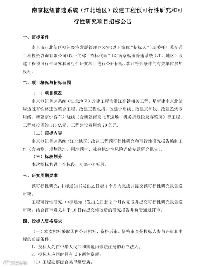
此前,南京北站的规模曝光!
官方宣布:南京北站规划为3场16台30线,站场规模已经超越南京站与南京南站。

其实,超不超过南站不重要,重要的是赶紧动起来,时间也是金钱。
NO.2|贰
但南京北站的建设也是一波三折。
从招标公告可以看出:南京枢纽普速系统(江北地区)改建工程为沿江高铁相关工程,是新建南京北站周边既有铁路迁改整合工程。改建工程包括:改建宁启线、改建京沪线、改建乙烯专用线、新建京沪客车外绕线(含新建南京北普速场、机务折返段及客整所)等工程。工程总投资约115亿元,工程建设费用约70亿元。
今年5月份高铁南京北站综合枢纽建设项目,获得国家开发银行总行的授信支持。贷款金额127亿、贷款期限23年,项目周边相关迁建工作也取得突破性进展。标志着高铁南京北站建设,按下“快进键”、驶入“快车道”。
有人又提出来房价的问题。
高铁站的意义,是覆盖整个城市层面的,不是某一个小板块的利好。南京北站建成后,苏北、苏中、鲁南进入南京的第一站就是江北新区,在北站区域规划一些商务载体更加合适。
而苏中、苏北包括鲁南地区,是南京辐射区域的基本盘,有着巨大的人口基数和广阔的发展前景。这个地区的1亿人口,孕育着广阔的市场空间,同时上海、苏州、杭州、合肥乃至青岛,都对这个片区发挥着积极影响。
南京能否在这一亿人的空间中发挥更大的中心城市作用,南京北站的尽快建成,是一个胜负手。
NO.3|叁
如果你要在南京买房,请抓紧添加楼市主编微信,评估楼盘价值排名,获得优惠买入工抵房、特价房的机会。


