注意!南京名校分校有望继续裂变扩张!
最新意见指出:
1、到2025年,主城六区90%以上的学校都将归纳在集团化办学中,其他区覆盖率在50%以上;原则上新开办义务教育学校统一纳入集团化管理;
2、严格集团化审批管理,跨区跨市办学有限定,集团化成员校挂什么牌子都有明确的规定;
3、适度控制办学规模,纳入集团化办学管理的学校总数原则上不超过10所,鼓励二次孵化。
4、每年集团教师区内交流比例原则上不低于集团内符合交流条件教师数的15%,区外跟岗交流比例不低于符合交流条件教师数的5%,骨干教师流动比例不低于交流教师总数的20%。
NO.1|壹
为进一步放大全市优质教育资源、提升义务教育优质均衡发展水平、规范有序推进义务教育集团化办学,近日,中共南京市委办公厅、南京市人民政府办公厅印发《关于深入推进义务教育集团化办学的实施意见》的通知。
发展目标:
到2025年,全市义务教育集团化办学实施规模化发展、规范化发展、紧密型合作,玄武区、秦淮区、建邺区、鼓楼区、栖霞区、雨花台区义务教育集团化办学覆盖率达90%以上。其他区集团化办学覆盖率达50%以上。
全市优质教育资源等到深度共享和广泛辐射,集团内各成员校办学水平进一步提升,区域、城乡、校际间教育发展差距进一步缩小,一批群众信任的优质学校持续涌现。
基本原则:
1、以区为责任主体,按照“深度合作、共建共享、提质增效、优势互补”的发展思路,有效扩大集团总校对各成员校在理念输出、教育教学、考核评价等重要事务的决策权,以及在师资队伍、设施设备、财政经费等重要资源的支配权。
2、集团化办学合作形式多样,不拘泥同一模式。
原则上新开办义务教育学校统一纳入集团化管理
以区为单位,按照“相对就近、强弱结合、规模适度、有序进退”的原则,编制集团化办学规划导引,组建优质集团校。
乡村学校、薄弱学校优先纳入优质教育集团、原则上新开办的义务教育学校统一纳入集团化管理。支持省内外知名高校、科研院所与中小学开展教育合作。
鼓励有条件的地区和教育集团延伸至全学段,开展大中小幼一体化的集团化办学改革试点,探索育人方式的改革创新。
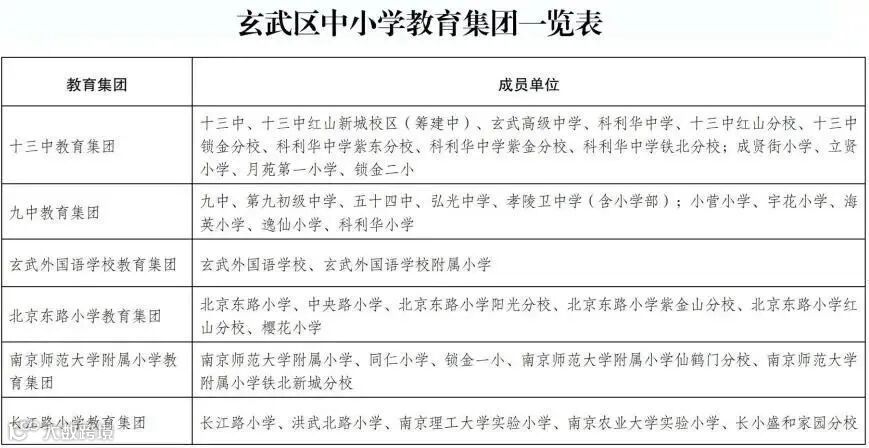
全学段办学是什么意思?去年玄武区优化推出了六大教育集团,在此基础上将进行中小学办学贯通的实践探索,发挥高初中衔接、初小衔接作用。

NO.2|贰
注意,接下来是重点了,专门聚焦南京名校分校扩张。
过去一两年,南京名校分校如雨后春笋般涌现,大有遍地名校的态势,不过对已蜕变成学区房的新名校而言,稀释作用也同步显现,都是名校分校可能就等于没有名校分校。
最新文件明确了办分校要“严格集团化审批管理”,文件内容指出:
严格集团化审批管理
区属学校在本行政区内开展集团化办学的,由区委区政府审批并报市教育部门备案;在本行政区外(含外市)开展集团化办学的,须经区委区政府同意,报市教育部门审核并报市委市政府批准。市直属学校开展集团化办学须须经区委区政府同意,报市教育部门审核并报市委市政府批准。未经同意,不得擅自进行合作办学和增挂校名。
同一法人的集团成员校,可使用集团总校“XX分校(或校区)校牌”;
非同一法人的集团成员,可增挂“XX教育集团”名称,但不得使用集团总校“XX分校(或校区)校牌”,已使用的要逐步规范到位,新增加成员要严格按照上述要求执行。
成员校退出后,不得继续使用集团总校相关校名。
规划新建配套的义务教育学校,若已明确纳入某教育集团管理的,应在土地供应前由配套学校所属教育部门对外发布,发布后不得随意调整;
未明确的,原则上应以道路名称确定项目建设名称和法定校名,严禁借集团化办学进行学区房炒作。


NO.3|叁
此外,对于集团化办学,这份意见也对办学规模和师资进行了限定:
适度控制办学规模
鼓励集团内各成员校独立成为新的集团化办学主体,实现二次孵化,推进集团化办学的集群发展。适度控制办学规模。纳入集团化办学管理的学校总数原则上不超过10所。
教育集团可位单法人制,做到集团内的“五统一”,即集团班子统一管理、教育资源统一配置、教学计划统一安排、绩效评价统一实施;也可为多法人制,做到集团内管理经验互鉴、课程资源共享、优质师资流动、教育科研互通、场地资源共用。
配强各级管理团队
集团总校在总校或集团内选派数名中层以上管理和教学骨干组成管理团队,赴成员校担任校级领导,由集团总校提名建议,任期原则上不少于2年。
集团内力求在办学风格、校风校训、校标校服等方面保持一致。
每年集团教师区内交流比例原则上不低于集团内符合交流条件教师数的15%,区外跟岗交流比例不低于符合交流条件教师数的5%,骨干教师流动比例不低于交流教师总数的20%。鼓励优秀骨干教师到集团内农村地区、薄弱地区和新办学校轮岗交流,交流时间原则上不少于两年。
对在集团化办学中作出突出贡献人员,在评优评先、职称评定、岗位竞聘等方面予以倾斜。各区要在绩效工资总量内,设立义务教育集团化办学奖补资金。
也就是说,集团化办学办学规模要控制在原则上不超过10所,但也鼓励二次孵化,比如说现在河西的新城教育集团、南外河西教育集团,都是非常成功的二次孵化成果。再比方说南师附中计划在燕子矶开办教育集团,南师附中燕子矶新城学校就是开拓者。
另外,家长关心的名校分校含金量,其实深层次关心的也是教育资源导入的问题,现在的新学校,硬件都不差,现在集团内成员校校服都有望统一了,其实内核是师资流动。
这份意见中就集团成员校领导班子组成、教师交流的人数比例、骨干教师比例、交流时间、甚至是学科组备课情况都做出了明确规定,同时也设置专项资金激励优秀工作者,非常详尽,也可以作为家长的一份参考。
NO.4|肆
据了解,2021年南京全市计划新建和扩建省优标准的幼儿园不低于30所、增加学位不低于10000个;新开办义务教育学校12所、增加学位18000个。
附《关于深入推进义务教育集团化办学的实施意见》👇








部分素材来源于南京教育发布、南京教育头条,在此表示感谢
如果你要在南京买房,请抓紧添加楼市主编微信,评估楼盘价值排名,获得优惠买入工抵房、特价房的机会。



