NO.1|壹
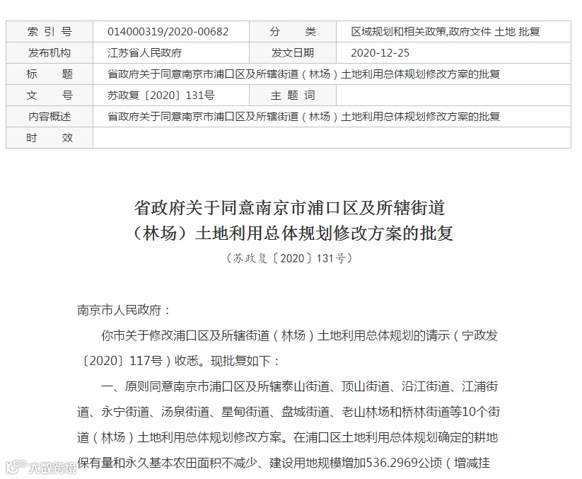
日前,“省政府关于同意南京市浦口区及所辖街道(林场)土地利用总体规划修改方案的批复”正式出炉,浦口区建设用地规模增加536.2969公顷。

原则同意南京市浦口区及所辖泰山街道、顶山街道、沿江街道、江浦街道、永宁街道、汤泉街道、星甸街道、盘城街道、老山林场和桥林街道等10个街道(林场)土地利用总体规划修改方案。
在浦口区土地利用总体规划确定的耕地保有量和永久基本农田面积不减少、建设用地规模增加536.2969公顷(增减挂钩节余指标交易106.6666公顷,省内外有偿调剂429.6303公顷)的前提下,将420.6005公顷限制建设区、709.9005公顷有条件建设区调入允许建设区;将217.2672公顷允许建设区调入限制建设区;将376.9369公顷允许建设区调入有条件建设区。规划修改后,浦口区土地利用总体规划确定的允许建设区规模增加536.2969公顷,限制建设区规模减少203.3333公顷,有条件建设区规模减少332.9636公顷。
NO.2|贰

去年9月15日,有网友对11号线开工问题进行网络问政,得到的回复是基本农田调整补划方案已通过市规划资源局审查,并已上报至省自然资源厅审查。计划争取下半年完成项目立项等前期工作,争取12月底前后开工。

虽然距离计划有延迟,但总算有动作了。据了解,11号线一期工程分别在江浦和永宁街道补划永久基本农田132亩和379亩;按这个时间节点推算,11号线应该是借着这个东风,摘下“紧箍咒”。
地铁11号线一期工程讫点为浦洲路站至马骡圩站,全长27千米,共设置20座车站,二期北延至葛塘站,全长41.6公里。



4-2期,11号线,已经磨出老茧,2021年开工即可,再不开新区要被群嘲了。

据了解,4号线二期这周定标开工,工期57个月,11号线可以弯道超车不~拭目以待!
如果你要在南京买房,请抓紧添加楼市主编微信,评估楼盘价值排名,获得优惠买入工抵房、特价房的机会。



