拆拆拆!南通又一批居民身价要涨!
就在刚刚,南通经济技术开发区官网发布了《拟征收土地公告(通开拟征告〔2025〕11-16号)》,涉及小海街道、竹行街道,值得关注。
崇川区人民政府拟征收土地公告
通开拟征告 〔 2 02 5 〕 11 号
一、征收目的
根据《中华人民共和国土地管理法》第四十五条第(五)在土地利用总体规划确定的城镇建设用地范围 内,经省级以上人民政府批准由县级以上地方人民政府组织实施的成片开发建设需要用地。
二、征收范围
本次拟征收土地位于小海街道定海村村集体、二十三组范围内。拟征收土地位置详见附图。实际征收土地范围 以最终批准文件为准。
三、公告期限
本拟征收土地公告期限为 2 02 5 年 4 月 2 5 日 至 2 0 2 5 年 5月 12 日。
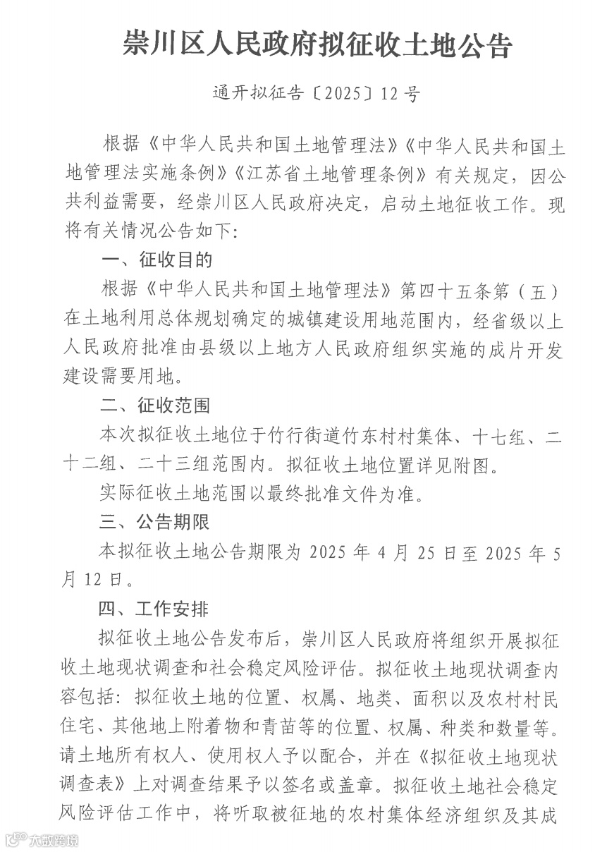
崇川区人民政府拟征收土地公告
通开拟征告 〔 2 02 5 〕 12 号
一、征收目的
根据《中华人民共和国土地管理法》第四十五条第(五)在土地利用总体规划确定的城镇建设用地范围 内,经省级以上人民政府批准由县级以上地方人民政府组织实施的成片开发建设需要用地。
二、征收范围
本次拟征收土地位于竹行街道竹东村村集体、十七组、十二组、二十三组范围 内。拟征收土地位置详见附图。实际征收土地范围 以最终批准文件为准。
三、公告期限
本拟征收土地公告期限为 2 02 5 年 4 月 2 5 日 至 2 0 2 5 年 5月 12 日。
通开拟征告 〔 2 02 5 〕 13 号
一、征收目的
根据《中华人民共和国土地管理法》第四十五条第(五)在土地利用总体规划确定的城镇建设用地范围内,经省级以上人民政府批准由县级以上地方人民政府组织实施的成片开发建设需要用地。
二、征收范围
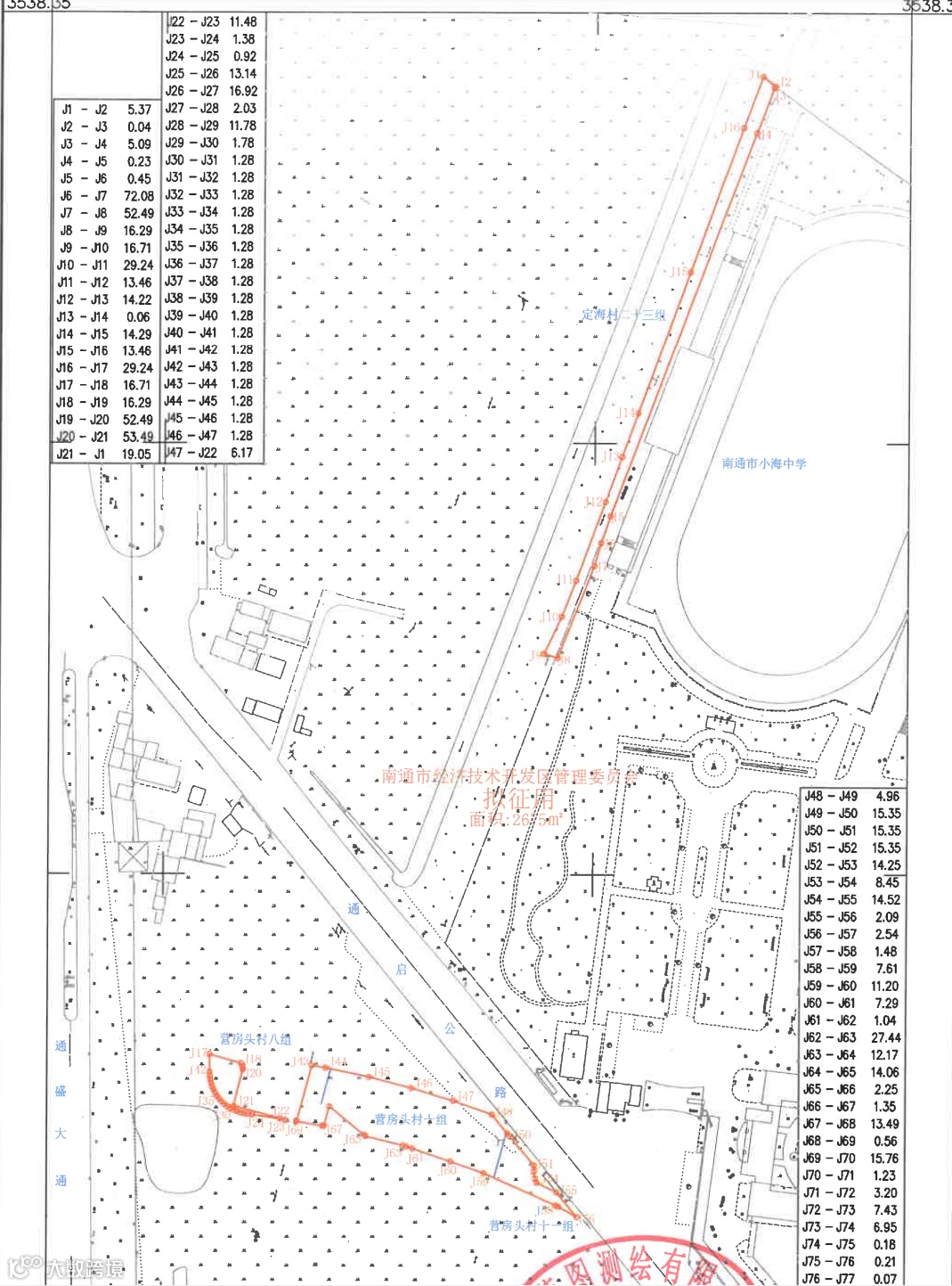
本次拟征收土地位于小海街道营房头村八组、十组、十一组范围内。拟征收土地位置详见附图。
实际征收土地范围以最终批准文件为准。
三、公告期限
本拟征收土地公告期限为 2 02 5 年 4 月 2 5 日 至 2 0 2 5 年 5月 12 日。
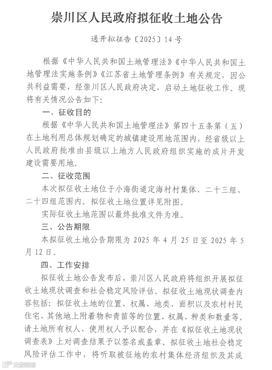
通开拟征告 〔 2 02 5 〕 14 号
一、征收目的
根据《中华人民共和国土地管理法》第四十五条第(五)在土地利用总体规划确定的城镇建设用地范围内,经省级以上人民政府批准由县级以上地方人民政府组织实施的成片开发建设需要用地。
二、征收范围
本次拟征收土地位于小海街道定海村村集体、二十三组、二十四组范围 内。拟征收土地位置详见附图。
实际征收土地范围 以最终批准文件为准。
三、公告期限
本拟征收土地公告期限为 2 02 5 年 4 月 2 5 日 至 2 0 2 5 年 5月 12 日。
通开拟征告 〔 2 02 5 〕 15号
一、征收目的
根据《中华人民共和国土地管理法》第四十五条第(五)在土地利用总体规划确定的城镇建设用地范围内,经省级以上人民政府批准由县级以上地方人民政府组织实施的成片开发建设需要用地。
二、征收范围
本次拟征收土地位于竹行街道竹东村村集体、十四组、十五组、十七组、十八组、十九组、二十二组、二十三组、二十四组范围内。拟征收土地位置详见附图。
实际征收土地范围 以最终批准文件为准。
三、公告期限
本拟征收土地公告期限为 2 02 5 年 4 月 2 5 日 至 2 0 2 5 年 5月 12 日。
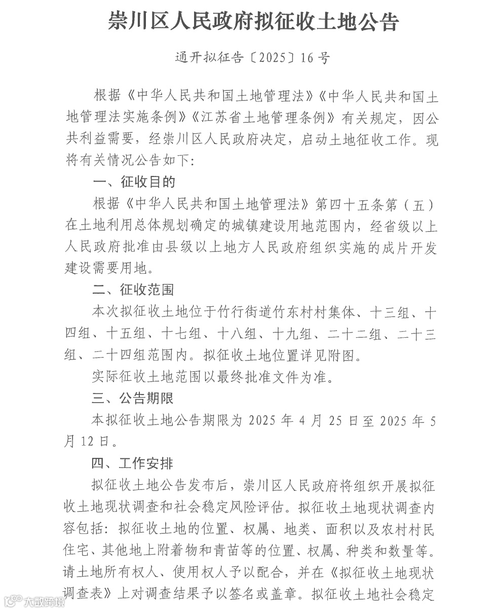
通开拟征告 〔 2 02 5 〕 16号
一、征收目的
根据《中华人民共和国土地管理法》第四十五条第(五)在土地利用总体规划确定的城镇建设用地范围内,经省级以上人民政府批准由县级以上地方人民政府组织实施的成片开发建设需要用地。
二、征收范围
本次拟征收土地位于竹行街道竹东村村集体、十三组、十四组、十五组、十七组、十八组、十九组、二十二组、二十三组、二十四组范围 内。拟征收土地位置详见附图。
实际征收土地范围 以最终批准文件为准。
三、公告期限
本拟征收土地公告期限为 2 02 5 年 4 月 2 5 日 至 2 0 2 5 年 5月 12 日。
以上就是观察君今天分享的全部内容,欢迎评论区留言讨论。

如果你有买房需求,想了解项目详细信息和团购优惠,可以扫码联系工作人员(nt36511)私聊。如果不着急买房也可以加入我们的房产交流群,持续学习。

⬇️左下角点击关注公众号,对话框内回复楼盘名称,一键加买房群。
免责申明:1/本文来源南通楼市网,仅供参考。如因阅读文章,对您购房行为产生损失,平台不承担相关责任;如果您继续阅读文章,则视为已知晓认可该声明。2/添加微信nt36511,拉你进买房交流群。

