◤点击上方关注并星标,南通楼市全掌握◢
创新区板块再添重量级宅地!
就在刚刚,
创新区2块低密好地成功拍出
两家联合体成功摘地
楼面价分别为12358.5元/m²和12387.3元/m²
未来将建设改善型小高层小区!
✅R25010地块
R25010地块位于创新区学通路东、科融路南、朝阳路北,占地面积约48549.71m²,1.01 <容积率< 1.5。地块成交总价8.997亿元,成交楼面价约12358.5元/m²。
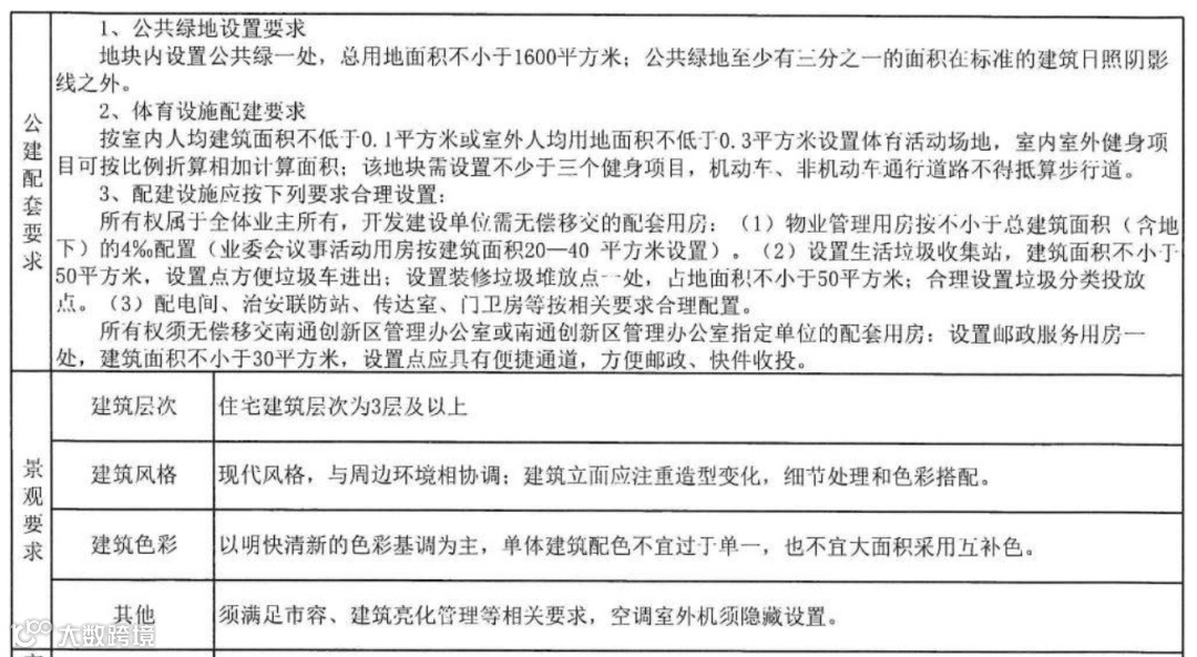
根据规划要求住宅建筑层次为3层及以上,限高60米,须配套建设物业管理用房、生活垃圾收集站及邮政服务用房等。
✅R25011地块
R25011地块位于创新区科融路南、文兴路西、朝阳路北,占地面积约42107.37m²,1.01 <容积率< 1.5。地块成交总价7.804亿元,成交楼面价约12387.3元/m²。
根据规划要求住宅建筑层次为3层及以上,限高60米,须配套建设物业管理用房、生活垃圾收集站及邮政服务用房等。
根据要求,地块内建筑均按照绿色建筑二星级(含)以上标准设计建设,地块内须建设改善型住宅。
根据土拍要求,上述2宗地块于2027年5月19日前动工建设,2030年5月19日前竣工。

如果你有买房需求,想了解项目详细信息和团购优惠,可以扫码联系工作人员(nt36511)私聊。如果不着急买房也可以加入我们的房产交流群,持续学习。

⬇️左下角点击关注公众号,对话框内回复楼盘名称,一键加买房群。
免责申明:1/本文来源南通楼市网,仅供参考。如因阅读文章,对您购房行为产生损失,平台不承担相关责任;如果您继续阅读文章,则视为已知晓认可该声明。2/添加微信nt36511,拉你进买房交流群。

