沸腾!宁马城际南京段终于开始招标!一批楼盘晋级地铁盘!
01.
刚刚,南京公共资源交易中心一口气发布两条新地铁的招标信息,《长江三角洲都市圈轨道交通项目南京至马鞍山城际铁路(南京段)一期工程交通组织设计(D.S02.X-XS13标)招标公告》。

其中,南京地铁11号线一期工程起自马骡圩站,止于浦洲路站,路线全长约26.7km。全线共设置车站20座(换乘站9座),其中马骡圩站为高架站,其余均为地下站。
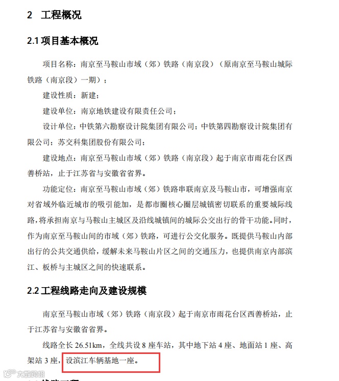
宁马城际南京段一期工程起点位于油坊桥站~西善桥站区间风井,终点位于苏皖省界,全长26.47km,全线共设8座车站,其中地下站4座,地面站1座,高架站3座,区间风井3座,地面加固区域约120m,明挖、地面、高架区间合计约16km,设滨江车辆基地一座。
地铁11号线我们已关注较多,今天来说说宁马城际南京段。
02.
注意,宁马城际一期南京段是起点是西善桥站,终点是马鞍山当涂南站。马鞍山段已经开工,现在就等南京接力了!

从最新的环评内容可以看到,宁马城际站点出现了一些新变化!
板桥车辆基地已经改为滨江车辆基地;


8座站点为4座地下站、1座地面站、3座高架站。其中板桥南-西善桥站是地下站。

03.
宁马城际在雨花经开区设置了两站,石林云城、锦绣云麓等楼盘将晋级为地铁盘。(备注:以实际工可为准)

点击查看大图
①板桥北站👇
板桥北站拟定区域位于共建路和宁芜公路交界附近,预留东侧出入口,这个位置紧靠宁芜铁路线路,宁芜铁路古雄至沧波门段将实施改迁。
这个站点最近的楼盘主要就是石林大公园、石林云城,以及莲花湖北侧的蓝光公园1号、和昌湾景、富力尚悦居等小区,可以享受到地铁利好了!

其中,石林云城近期即将加推2栋洋房,户型建面约89-129㎡,限价3万/㎡以内。

石林云城航拍实景图
②板桥站👇
板桥站位于新亭大街和雄风路交汇位置,板桥两个楼盘直接晋级地铁盘,分别是星叶欢乐城和锦绣云麓。此外,古雄新居、金域华府、新林芳庭朗诗绿色街区等小区都将直接获益。

04.
而江宁滨江核心站点就是江宁站,预计新城云漾滨江、鲁能硅谷公馆、龙湖水晶郦城等一批项目将晋级为地铁盘!

另外,大华拿下的江宁滨江两幅地块,近靠地铁,可以说是大赢家了:
①江宁滨江G50:触顶摇号,最终被大华以10.4亿总价拿下,成交楼面价11208元/㎡,毛坯房限价17340元/㎡;
②江宁滨江G51:触顶摇号,最终被大华以6.8亿总价拿下,成交楼面价11287元/㎡,毛坯房限价17340元/㎡。
一起点个“在看”期待一下吧!
如果你要在南京买房,请抓紧添加楼市主编微信,评估楼盘价值排名,获得优惠买入工抵房、特价房的机会。


