最近,江苏省人民政府网站发布了《省政府办公厅关于印发江苏省“十四五”铁路发展暨中长期路网布局规划的通知》。
值得注意的是:在十四五城市群城际和都市圈市域(郊)铁路重点工程中显示,力争开工南京市域18号线,而这份文件的关键词是“十四五”,换而言之,这句话也可以理解为,力争在2025年之前开工建设。
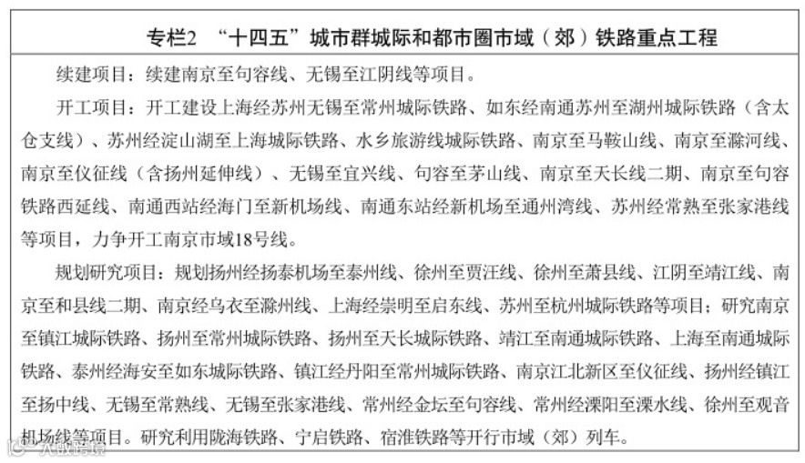
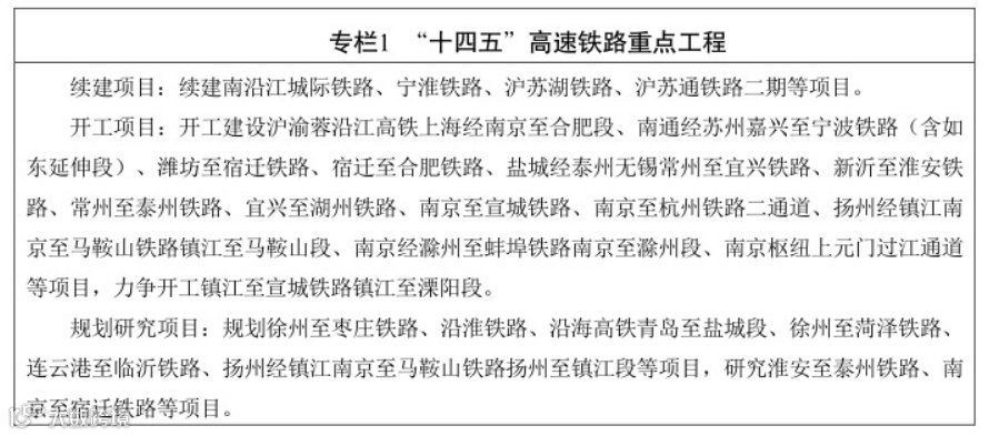
续建项目:南京至句容线(S6)
开工项目:南京至马鞍山线、南京至滁州线、南京至仪征线(含扬州延伸线)、南京至天长线二期、南京至句容铁路西延线、力争开工南京市域铁路18号线
规划研究项目:南京至和县二期、南京经乌衣至滁州线、研究南京至镇江城际铁路、南京江北新区至仪征线、研究利用宁启铁路
3、“十四五”城市轨道交通重点工程
续建项目:南京1号线北延、2号线西延、3号线三期、4号线二期、5号线、6号线、7号线、9号线、10号线二期
开工项目:南京地铁11号线
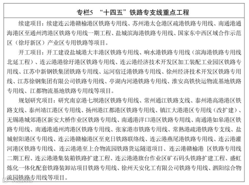
4、“十四五”铁路专支线重点工程
规划研究项目:南京港七坝港区铁路专用线

5、“十四五”客货运枢纽(场站)重点工程
客运枢纽:推进南京北站铁路综合客运枢纽建设
货运枢纽:研究南京铁路物流基地项目
到2025年,江苏铁路发展实现:
新增铁路里程约1000公里,总里程达到5200公里。高速铁路里程约3000公里,覆盖所有设区市和90%左右县(市)。城市群城际和市域(郊)铁路运营和在建里程约1000公里。城市轨道交通运营里程约1000公里。
省会南京与国家主要城市群4-6小时通达,与长三角中心城市1小时通达,与各设区市1.5小时通达;基本实现各设区市间2小时通达,与长三角中心区城市3小时通达;宁镇扬、苏锡常、沪苏通、徐连淮形成1小时交通圈。
到2035年,全面建成“轨道上的江苏”,形成“4321交通圈”(南京至国家主要城市群4小时通达、周边城市群3小时通达,各设区市之间2小时通达,都市圈1小时通勤)和“123快货物流圈”(全国1000公里以内1日达、2000公里以内2日达、2000公里以上3日达)。
中长期铁路网布局形成“六纵六横”高速铁路网和“三纵三横”普速铁路网。
城市群城际和市域(郊)铁路重点围绕沿江城市群以及南京、苏锡常、徐州三大都市圈,以区域一体、功能匹配、便捷高效为重点,形成“拥江环湖环沪”的城际铁路网和中心放射的市域(郊)铁路网,到2035年,城市群城际和市域(郊)铁路约1400公里。
徐州都市圈。依托丰沛、符夹、陇海等铁路,规划研究徐州至贾汪、徐州至萧县等市域(郊)铁路,构建以徐州为核心辐射毗邻县市的市域(郊)铁路网。充分挖掘干线铁路城际功能,强化徐州与菏泽、枣庄、连云港、宿迁、宿州、淮北、商丘等城市联系,提升淮海经济区中心城市辐射带动能力。
南京都市圈。依托既有市域(郊)铁路,加快建成南京至句容线,规划建设南京至马鞍山线、南京至滁河线、南京至仪征线(含扬州延伸线)等市域(郊)铁路,构建以南京为核心的放射状网络,打造0.5-1小时通勤圈,支撑宁镇扬和宁马滁同城化发展。加强沪宁合、沿江、宁淮宣、宁杭滁四带的城际铁路联系,构建南京与淮安、常州、芜湖、宣城等城市1-1.5小时城际交通圈。
苏锡常都市圈。依托苏锡常多节点的空间格局,形成以上海经苏州无锡至常州城际铁路、如东经南通苏州至湖州城际铁路为骨干,其他城际铁路和苏州、无锡、常州、南通等市域(郊)铁路为补充的多中心、网络化格局,促进锡常泰、沪苏通等板块有机联系。加强上海经苏州无锡至常州城际铁路与上海嘉闵线、苏州经淀山湖至上海城际铁路与上海示范区线衔接,规划研究启东与上海崇明线、上海至南通城际铁路与沪崇线对接方案,超前谋划沪苏快速通道,形成进沪多通路格局。
来自辉哥说楼市,欢迎关注他们!
买房优惠,进500人买房群,请找楼市科学家主编,给你带来实实在在的价值!


