今天,南京地铁11号线正式开工!江北人民沸腾了!
01
NEWS
11号线正式开工
现场曝光了11号线一期工程中央商务区-南京铁道学院站的主要节点工期,各站点最晚将于2024年10月16日完成。
主要节点工期如下:
中央商务区-商务东街站(端头加固-盾构机下井、调试-左线盾构构掘进始发、到达-右线盾构掘进始发、到达):2023年11月13日-2024年8月25日
商务东街-南京铁道学院站(端头加固-盾构机下井、调试-左线盾构构掘进始发、到达-右线盾构掘进始发、到达):2023年5月31日-2024年3月14日
商务东街站(围护结构-土方开挖-主体结构-附属结构):2022年9月1日-2024年4月25日
南京铁道学院站(围护结构-土方开挖-主体结构-附属结构):2021年11月28日-2024年10月16日


据南京地铁建设有限责任公司工作人员介绍,目前,11号线首开的三座车站石塘公园、南京铁道学院站、浦洲路站已经完成了围挡施工和临水临电的接入,标准化工地、项目驻地的一些建设,后续8座车站将陆续进入施工状态。

浦州路附近围挡公告
开工意味着,地铁围挡之后,将开展绿化迁移、管线改造,在绿化和管线不影响的地方,开始进行围护结构的施工。
住在桥北的王女士说:“今天我们很多业主都在讨论地铁开工的事,11号线通车后,我们小区也是真正的地铁盘了,几分钟路程就可以坐上11号线,还能和3号线换乘了,太方便了。”
02
NEWS
这些板块将迎利好,一批楼盘都将受益
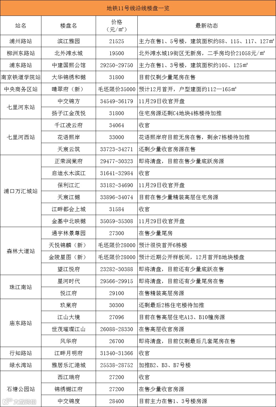
11号线跨度较长,跨度区域较大,主要涵盖桥北、江北核心区、浦口城南中心、五桥等板块,周边楼盘众多。从沿线周边的新房来看,价格区间跨度较大,从2万+/㎡到3.5万+/㎡。
随着11号线开通,一批楼盘也将受益。

