10月15日
福建省人民政府网站发布
关于支持福州实施强省会战略的
若干意见
一起来看——

各设区市人民政府、平潭综合实验区管委会,省人民政府各部门、各直属机构,各大企业,各高等院校:
为认真落实省委、省政府部署要求,深入实施强省会战略,支持福州加快发展,引领带动全方位推进高质量发展超越,经省政府同意,现提出以下意见:
一、总体要求
以习近平新时代中国特色社会主义思想为指导,认真贯彻党的十九大和十九届二中、三中、四中、五中全会精神,深入贯彻落实习近平总书记来闽考察重要讲话精神,紧扣“一个篇章”总目标、“四个更大”重要要求和当前四项重点任务,坚持“3820”战略工程思想精髓,推动福州加快建设现代化国际城市,着力建设“六个城”,打响五大国际品牌,做好数字经济、海洋经济、绿色经济、旅游经济等大文章,在全方位推进高质量发展超越中当龙头、走前列、作示范。
到2025年,福州地区生产总值达1.7万亿元以上,年均增长7%以上,常住人口超1000万人,城市首位度25%以上,研发经费投入年均增长20%以上,规上工业战略性新兴产业增加值占规上工业增加值比重超35%,服务业增加值占GDP比重达60%,培育千亿产业集群6个,城市功能品质显著提升,城乡人居环境明显改善,营商环境评价成绩进入全国标杆城市行列,争创国家中心城市、国际性综合交通枢纽城市,辐射带动福州都市圈一体化发展,初步建成具有影响力的现代化国际城市。
二、支持创建国家中心城市
(一)提升综合承载能力
大力支持福州做大做强,增强省会城市辐射带动力,积极推进撤县设区等行政区划调整,加快建设现代化国际城市。积极支持创建国际性综合交通枢纽城市,加快建设“海丝”国际枢纽机场和枢纽港口。加快轨道交通建设规划,形成“环线+放射状”轨道交通网络。完善机场集疏运体系,依托城际铁路规划,推进高铁进机场。加快推进温福高铁建设,积极谋划昌福(厦)高铁、福州至龙岩高铁、福州至昆明高铁等铁路项目。推进福州往西内陆地区高速通道(政永高速)建设,开展福州至平潭(闽侯—福清—平潭)、福州至宁德地区的高速第三通道规划建设。
(二)打造海上丝绸之路战略枢纽城市
加快福州长乐国际机场二期扩建,大力发展航空货运,增加“一带一路”沿线国家和地区国际直飞航线及货运航线,推进申报空港综合保税区,努力打造“一带一路”门户枢纽机场。加快建设福州国际深水大港,加大对福州港深水泊位建设和国际航线拓展的支持力度,加快集装箱港建设,支持罗源湾、江阴等重点港区整体连片开发建设,畅通海铁联运,促进港口、产业、城市联动发展。推进国际国内班轮公司在福州港设立中转基地,推动福州港建设成为国家级大宗商品战略中转基地。推动海关特殊监管区域与自贸试验区统筹发展,支持临空经济区、综合保税区与自贸试验区加强联动,形成高水平制度型开放示范区。推动自贸试验区福州片区向滨海新城等重点区域扩区,适时向国家申报自由贸易港。推进自贸试验区福州片区与平潭综合实验区联动发展,推动“两区”政策共享、协同改革、物流对接、平台融通、产业互补。开展本外币合一银行账户体系试点,提升账户管理服务水平,争取设立外资资产管理公司。加快中印尼“两国双园”建设,争取设立中日(福州)地方发展合作示范区。争取“一带一路”沿线国家在福州设立领事机构。推动“海丝”博览会打造成为集商品交易、投资洽谈等多功能为一体的国际博览会,争创“海丝”沿线具有重要国际影响力的海洋中心城市。
(三)建设两岸融合发展先行区
支持福州打造两岸融合发展先行区,建设台胞台企登陆的第一家园,完善台湾同胞福祉和享受同等待遇的政策及制度。扩大向台胞颁发金融信用证书试点和两岸知识产权交流与合作,以国家专利审查协作福建分中心和中国(福建)知识产权保护中心为支撑,打造知识产权服务业集聚发展示范区。拓展榕台海上货运航线。加大黄岐半岛基础设施和环马祖澳开发建设力度,支持榕马融合发展,加快推进与马祖地区通水、通电、通气、通桥福建侧工程,正式开放黄岐对台客运口岸。推进“台海通道”项目研究论证。
(四)提升城市功能品质
支持福州城市建设品质提升,加快推进老旧小区改造,完善城市快速路网建设,构建便捷交通网,打造滨江滨海山水城市。启动高品质饮用水示范工程建设,开展“国家级节水型城市”创建。支持完善防洪排涝设施,推进高水高排工程建设。健全完善闽江上下游水质监测预警和污染联防联控机制,从源头上保障省会城市饮用水安全。
三、支持建设中国东南(福建)科学城
支持福州建设一流大学城,加快推进福州地区大学城高质量发展。支持闽江学院建设,坚持应用技术型办学,培养适应社会需求的专业人才。加快天津大学—新加坡国立大学联合学院建设,在符合高校异地办学政策的基础上,支持引进更多国内外知名高校在福州合作办学。发挥福厦泉国家自主创新示范区福州片区先行优势,加强自创区省级专项资金对福州片区协同创新的扶持力度,推动福州高新区综合实力稳步提升。推动福州研发机构和创新平台纳入国家重大科技资源布局,加快中国福建光电信息科学与技术创新实验室等高水平研发平台建设。围绕大数据、海洋科技、智能制造、光电信息、生物医药等领域,支持筹建重大科研基础设施或创新平台,推动设立国家产业创新中心。支持建设一批国家重点实验室,争创智联网国家工程研究中心,加快福建师范大学柔性电子省实验室(海峡实验室)建设。支持福州争创综合性国家科学中心。统筹省级专项资金等,每年支持符合条件的科技创新平台建设。加快福州高新技术企业培育,省市两级财政对新入库备案的省级高新技术企业给予奖补,大力支持并指导更多科技型企业申报高新技术企业。支持福州新区、福州软件园等国家双创示范基地建设,加快推进“三创园”、科创走廊建设,打造福州“智谷”。
四、支持建设数字应用第一城
支持数字中国建设峰会主会场常年落地福州。推动福州融入国家数字经济创新发展(福建)试验区,支持数字经济重点项目落地福州。支持举办“数字海丝”国际合作论坛,打响数字福州国际品牌。建设千兆城市,协同推进千兆光网和5G“双千兆”网络建设,大力推动“双千兆”网络应用创新。加快5G基站建设,支持福州发展数字政府和建设“5G+”智慧城市,在全省复制推广福州优秀数字创新应用。推进国家新型城市基础设施试点城市建设,建立城市信息模型(CIM)平台。积极争取数字人民币试点落地福州。鼓励开展公共数据资源场景式开发利用。积极争取国家在福州布局建设全国一体化算力网络枢纽节点。支持福州发展数字产业园区,打造一批省级成长型数字经济示范园区,形成2个以上规模超千亿的数字经济产业集群。
五、支持“海上福州”建设
支持福州加快建设国家海洋经济示范区和海洋经济创新发展示范城市。打造福州海洋高新技术产业园,依托蓝园等重点园区布局海洋产业,支持涉海龙头企业开展科技创新活动。推进粗芦岛船舶修造基地建设,支持制定“电动闽江”政策,开展电动船舶示范应用。加大对深远海装备养殖平台、海上养殖设施升级改造的支持力度。推进海洋信息服务建设,鼓励渔港、船舶装备、深海养殖网箱进行智能化改造。加快海上风电有序开发建设,支持进一步做优做强福州江阴海上风电产业园。推进地下水封洞库储油项目建设,完善油码头、公路、铁路等配套基础设施,积极争取列入国家水封洞库原油储备基地。深入挖掘船政文化、海洋文化,发展海洋文化旅游、滨海旅游、海岛旅游,加快建设福州邮轮旅游发展实验区。支持福州海洋生态保护修复项目建设。加快建设连江国家远洋渔业基地,打造世界知名现代渔业之都。加大品牌渔业扶持力度,推广福州鱼丸特色品牌,推进水产加工产业扩大规模、延伸产业链,形成产业聚集效应。
六、支持建设产业强市
(一)大力发展现代服务业
支持福州平台经济加快发展,引导省属电子信息、大数据、工业互联网类等平台企业优先在福州布局,推动一批平台企业做大做强,向百亿级企业迈进,打造行业标杆。加快中国(福州)跨境电子商务综合试验区建设,推进货物分拨中心、集货仓建设,支持先行开展跨境电商新模式、新业态试点,打造内外贸有效贯通的新业态枢纽。支持福州列入国家物流枢纽城市建设名单,争取综合货运枢纽(物流园区)、集疏运体系建设项目获得中央资金支持。支持连江高质量建设福州现代物流城,推动港口后方铁路等项目建设,优先推介龙头物流企业落地,支持符合条件的项目申请地方政府专项债券资金,打造承接省会城市、服务周边、辐射全国的物流集散中心。推进物流通道建设,支持福州港城大道、104国道丹阳至新洋段等加快建设,将丹阳至贵安通道增列为省道。支持福州创建国际消费中心城市,推进国家文化和旅游消费试点城市建设,促进文旅深度融合发展,争创国家文化和旅游消费示范城市,省级重点支持的现代服务业项目优先落户福州。推动福州长乐国际机场与滨海新城CBD连结联动,打造综合型高品质商圈。推动知名大型展会、企业在省会举办、入驻,省级主办或承办的大型展会活动优先在省会举办,支持福州创办本土展会。支持福州打造一批商业步行街、夜色经济街区、大众消费场所、高端文旅项目、高端度假酒店等消费载体,建设一批现代生活性服务业功能示范区。支持创建国家全域旅游示范区,推动鼓山旅游景区、中国船政文化景区创建5A级旅游景区,指导福州高A级景区创建工作。支持举办海上丝绸之路(福州)国际旅游节,打造有影响力的海上丝绸之路人文交流和旅游合作平台。
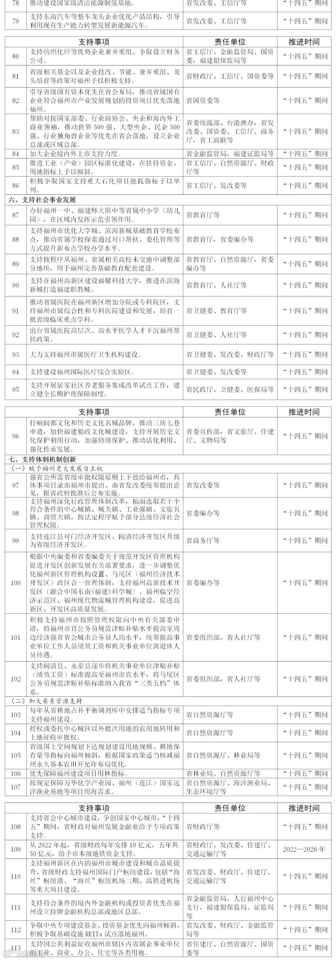
(二)推动产业转型升级
支持福州打造光电材料产业园(基地)、战略性新兴产业集群,深化区域产业创新合作,辐射带动福州都市圈城市一体化发展。推动建设国家级清洁能源制氢基地。支持东南汽车等整车龙头企业优化产品结构,引导利用现有生产能力转型发展新能源汽车。支持纺织化纤等优势企业兼并重组、争取设立财务公司。省级相关基金以及企业技改、节能、兼并重组、龙头培育等政策对福州予以积极支持。引导省级国有资本优先在省会布局,推动省属国有企业符合福州市产业发展规划的投资项目优先落地福州。帮助对接国家部委、行业商协会、央企和海内外工商业领袖,推动世界500强、大型央企、民企500强、行业独角兽企业等优先在省会落地,设立企业总部或区域总部。加大企业境内外上市支持力度。推进工业(产业)园区标准化建设,在扶持资金、用地指标上予以倾斜。积极争取国家支持重大石化项目能耗指标予以单列。
七、支持社会事业发展
办好福州一中、福建师大附中等省属中小学(幼儿园),在区域内发挥示范引领作用。支持福州优化大学城、滨海新城基础教育学校布点,推动省属学校探索通过对口帮扶、委托管理等方式提升新布点学校办学水平。支持按程序从福州、省属相关高校未交地中调整部分地块,用于完善基础教育配套建设。支持在福州高新区建设福耀科技大学,推进在滨海新城打造福建职教城。推动省属医院在福州新区增加分院或专科院区,支持福州市属综合性和专科医院建设发展,培育一批省级临床重点学科。出台省属医院高层次、高水平医学人才下沉福州帮扶政策。大力支持福州市属医疗卫生机构建设。支持建设福州国际医疗综合实验区。支持开展居家社区养老服务集成改革试点工作,建立健全长期护理保障制度。打响闽都文化和国家历史文化名城品牌,推动三坊七巷申遗,加快福建船政文化城建设,支持开展历史文化保护利用行动,加强修缮保护、推动活化利用、强化传承发展。
八、支持体制机制创新
(一)赋予福州更大发展自主权
强省会所需省级审批权限原则上下放给福州市,具体事项目录由福州市提出、由省发改委统筹提出意见,报省政府批准后公布实施。支持福州深化行政管理体制改革,拓面选取若干个符合条件的中心城镇、城关镇、工业强镇、文旅名镇、商贸大镇,按法定程序赋予部分县级经济社会管理权限。支持连江县可门经济开发区、闽清经济开发区升级为省级经济开发区。根据中央编委和省委编委关于规范开发区管理机构促进开发区创新发展有关部署要求,进一步调整优化福州新区管理机构设置、马尾区(福州经济技术开发区)政区合一管理体制,支持福州高新技术开发区〔融合中国东南(福建)科学城〕、福州临空经济示范区、福州现代物流城管理机构建设,促进高新区、开发区高质量发展。积极支持福州市按照管理权限向中央有关部委申请,将福州市直公务员规范津贴补贴水平提高至周边经济强省省会城市公务员人均水平,统筹提高事业单位工作人员绩效工资和机关事业单位离退休人员待遇。支持闽清县、永泰县逐步将机关事业单位津贴补贴(绩效工资)标准提高至福州市直水平,将马尾区公务员规范津贴补贴标准纳入我省“三类五档”体系。
(二)加大要素资源支持
每年从省耕地占补平衡调剂库中安排适当指标专项支持福州建设。授权或委托中心城区以外批次用地的农用地转用和土地征收审批权。省级国土空间规划下达规划建设用地规模、耕地保有量等指标向福州倾斜,根据国家政策适当核减福州永久基本农田并允许布局优化。优先保障福州建设项目用林指标。按规定保障万华化学产业园、福州(连江)国家远洋渔业基地等项目用海需求。支持省会中心城市建设,做大增量,加大财税金融支持力度,引导银行、保险、证券、基金等金融资源集聚,争创国家中心城市,“十四五”期间,省财政对福州发展金融业给予专项政策支持;从2022年起,省级财政每年安排10亿元,五年共50亿元,给予市本级地铁资金支持。支持福州新区在内的福州市城市建设和城市品质提升,省级财政支持福州国际门户枢纽建设,包括“海丝”枢纽港、“海丝”枢纽机场二期、高铁进机场等重大项目建设。支持符合条件的境内外金融机构或投资者优先在福州设立持牌金融机构总部或地区总部。争取中央专项建设基金、投资基金优先向福州倾斜,积极争取基础设施REITs试点落地福州。支持因公共利益收储福州市辖区内省属企事业单位的工业、商业、办公、住宅等各类用地。
省各有关部门要认真落实省委、省政府强省会战略部署,尽快细化具体支持方案和举措;建立由省发改委牵头、省直有关部门和福州市参加的支持福州建设发展联席会议,健全帮助福州解决发展中困难和问题的工作机制,在规划布局、体制机制创新等方面给予积极支持,推动在省会布局优质资源和资金项目,加快推进现代化国际城市建设。福州市要发挥主体作用,承担起省委、省政府赋予的使命责任,增强省会城市影响力、发展带动力、区域竞争力,为全方位推进高质量发展超越提供有力支撑。
附件:有关事项分工
福建省人民政府办公厅
2021年10月11日
有关事项分工
(上下滑动查看)
如果你要在南京买房,请抓紧添加楼市主编微信,评估楼盘价值排名,获得优惠买入工抵房、特价房的机会。





