剑桥少儿英语考试(YLE)同属于剑桥体系的考试,有三个级别,一级(Starters)二级(Movers)和三级(Flyers)。

YLE考试主要是针对6-12岁孩子的剑桥英语考级,但是每个级别对孩子的语法都提出了一定的要求。以下是各个级别的语法考纲。





关于Bricks Education
10
Bricks Education是一家专门为幼儿园和小学生提供英语教材的公司,是社会评论出版公司的一部分。
自2001年以来,Bricks成功开发了英语语言教学ELT材料:Bricks Listening,Bricks Reading,字母拼音教学,Literacy系列和English Bus等。
值得一提的是, Bricks Reading系列已成为韩国英语教育市场阅读教材的标准。
今天我们一起来看一下其中关于Bricks Grammar Series课程的具体介绍。
● 课程一共分2个系列
● 适用于有1-4年英语学习经验的学生(2-6年级)
Bricks Grammar Series 整体课程特色
• Syntax-based English Grammar
(同时学习语句与语法的方法)
• Grammar Based Writing Exercises
(语法为基础的写作练习)
• Four Comprehension Review Test
(结束 3Unit 或者 8unit后,通过测试来综合复习)
• Easy-to-use Workbook
(上下课时可以使用的练习册)
• Multimedia CD (E-Book + Audio Files)
(提供 E-Book和录音的多媒体光碟片)
Bricks Grammar Series 整体课程资源
• Student Book
•学生手册
• Workbook
•工作手册
• Multimedia CD
•多媒体CD
• Teaching Resources : Grammar Test, Answer Key, MP3 File
•教学资源:语法测试、答案键、MP3文件
Bricks First Grammar
1
内容和特色
2
教学大纲展示



3
学生用书样张展示


Bricks First Grammar是一套两本书的语法系列介绍册,主要为了增强初级英语学习者精读、精听、精说和写作技能,通过经典故事来帮助初学者理解语法。
4
各级别语法教学点


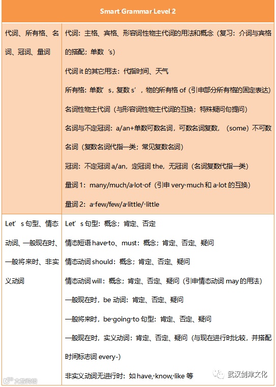
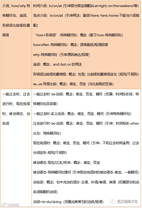
Bricks Smart Grammar
1
内容和特色

2
教学大纲展示



3
学生用书样张展示



Bricks Smart Grammar 该系列包括两本教材。以Bricks First Grammar的教材知识为基础,强化英语语法基础。该系列充满简单有趣的章节,以及丰富的练习活动。
4
各级别语法教学点




如何快速提升英语教学?





