剑桥英语证书考试CEQ(Cambridge English Qualification)是由剑桥大学英语考评部研发的一套专门针对英语为非母语人士的系列英语等级证书,被广泛应用于英语等级认证、出国留学和工作等的英语能力证明,受到全球范围内众多学校、机构的广泛接受和认可。
CEQ考试分为五个等级,从低到高依次是:
KET(Key English Test)
PET(Preliminary English Test)
FCE(First Certificate in English)
CAE(Certificate in Advanced English)
CPE(Certificate of Proficiency in English)
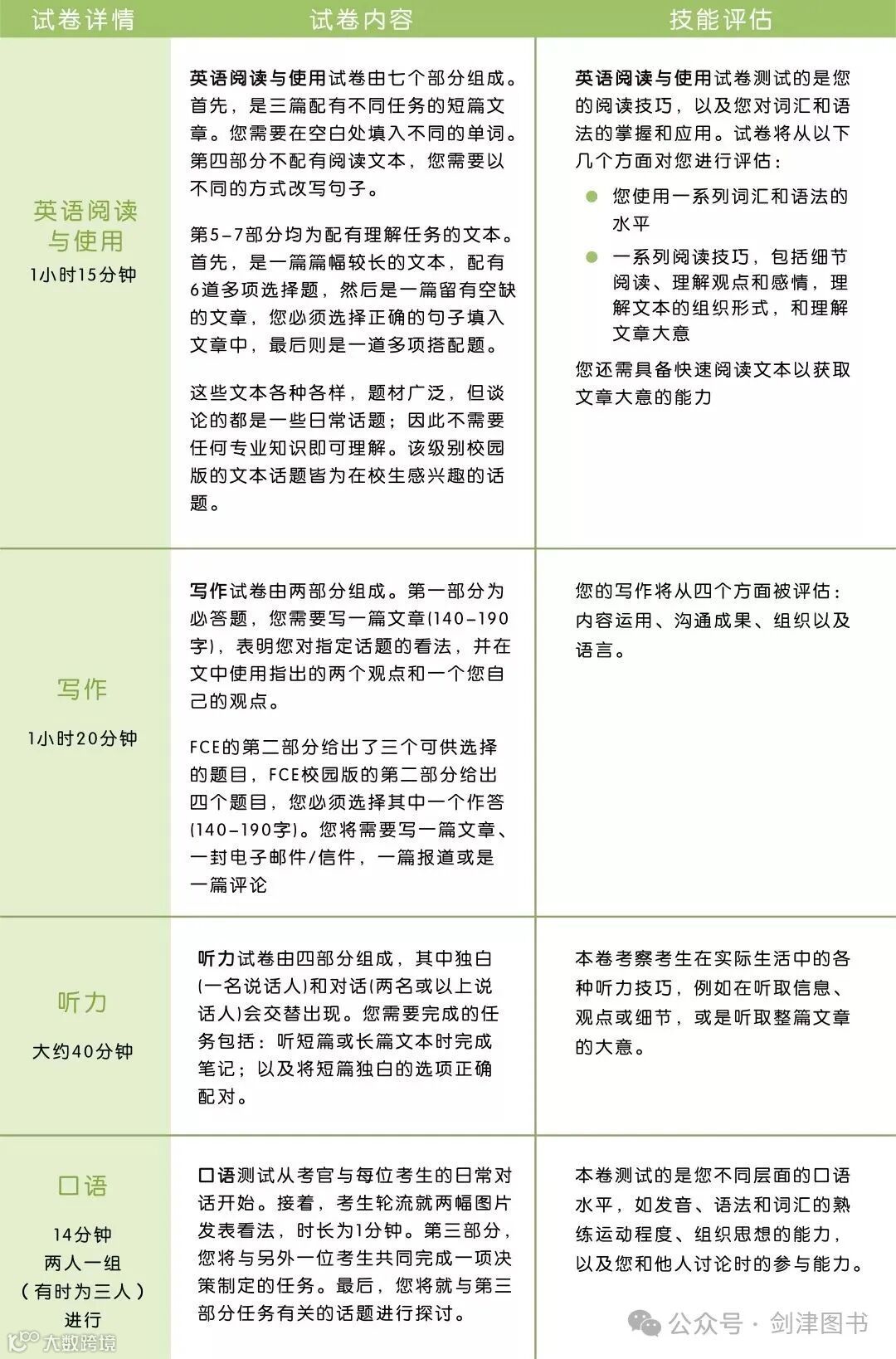
这一系列考试是对英语听、说、读、写综合应用能力进行考察。一般来说,小学高年级到初中阶段,很多孩子会报考KET、PET,当然,也有孩子在小学阶段就已经拿下KET、PET甚至FCE的证书,本文将针对KET、PET和FCE这三个等级的考试进行对比。

KET
考试级别
入门水平,对应欧标A2水平,相当于雅思2.0-3.0
备考时长
官方建议90-100h
建议在通过YLE二级Movers考试后备考KET
KET考试对应试者的英语水平要求如下:
① 能够掌握并熟练运用基础的词汇、词组和短语;
② 能够进行简单的自我介绍,提供和理解简单的个人信息;
③ 能够与语速较慢、发音清晰的英语母语人士交流,例如问路;
④ 能够进行简短的写作(便条、简短小故事等);
⑤ 能够理解简单的书面语言;
⑥ 能够在英语国家简单情景中表达对熟悉事物的意见;

PET
考试级别
初级水平,对应欧标B1水平,相当于雅思3.5-4.5
备考时长
官方建议170-200h
建议在通过KET考试后备考PET
PET考试对应试者的英语水平要求如下:
① 能够准确运用词汇及句式结构;
② 能够理解简洁明了的指示和公告中的要点;
③ 能够理解并处理日常信息和资料的要点;
④ 能够在外出时,应对日常生活中的问题;
⑤ 能够提出简单的问题,并可围绕熟悉的话题与人交谈;
⑥ 能够写信,或围绕家庭事务做笔记;

FCE
考试级别
独立水平,对应欧标B2水平,相当于雅思5.0-6.5
备考时长
官方建议200-300h
建议在通过PET考试后备考FCE
FCE考试对应试者的英语水平要求如下:
① 能够在英语环境中学习或工作,进行日常交流;
② 能够学习预科课程;
③ 能够进行有效的面对面沟通,表达意见和提出观点,并给出理由,就比较广泛的话题进行对话;
④ 能够回答可预见的或事实性的问题;
⑤ 能够在写作中详细地表达意见,解释不同观点的优点和缺点;
⑥ 能够阅读新闻;
⑦ 能够用英文写信件、报告、故事和许多其他类型的文本;

关于这几个考试,官方并没有年龄要求,只要达到相应的英语水平,就可以去考,近几年,备考KET/PET/FCE的学生越来越趋于低龄化,这主要是因为证书的含金量高且被广泛认可,KET证书,是很多大城市重点初中筛选简历和择优录取的评判标准之一,PET证书(卓越)基本上能摸到大多数国内一线城市最好学校的门槛,FCE证书,基本上可以满足孩子在国际学校的日常需求和低龄出国要求。
通过使用适合自己英语水平的教材,学生可以循序渐进地学习和巩固语法、词汇和技能,逐步提高英语水平。系统性的学习可以帮助学生全面掌握考试所需的知识和技能,提高考试通过率。
更多资讯请咨询


考务老师 15171425971

