
第十五届中国艺术管理教育学会年会 “艺术机构的社会功能实现”·2020 全国大学生艺术项目创意策划大赛由中国艺术管理教育学会指导,西安美术学院主办,中国艺术管理教育学会青年艺管人专业委员会、西安美术学院美术史论系、文创教学中心策划、执行。由于疫情防控的特殊情况,比赛以线上文案评比形式展开。中央美术学院共7个学生团队在激烈的竞争中崭露头角,获得一等奖、二等奖、三等奖以及优秀奖多项奖。
图文转载自:央美艺术管理与教育学院公众号
https://mp.weixin.qq.com/s/BNk7_sPKMqBHWWljbpSYIQ
学院美术馆藏品修复功能的社会实现策划方案是基于对后疫情时代学院美术馆(以央美美术馆、川美美术馆为例)的管理现状,对于学院美术馆艺术修复功能的具体社会实现所做的专题策划案。策划案的具体内容主要分为:XR+5G创新修复课堂、学院美术馆可视化艺术藏品修复以及学以“治”用线下修复工作坊三部分。三者相辅相成地有机结合,通过三种不同途径的社会教育手段,我们希望借此向美术馆观众普及深藏在美术馆背后的藏品修复工作的基本常识,同时也能使学院美术馆艺术修复功能不仅仅在对于学院教学上有所意义,同时也使其对于社会教育有所意义。
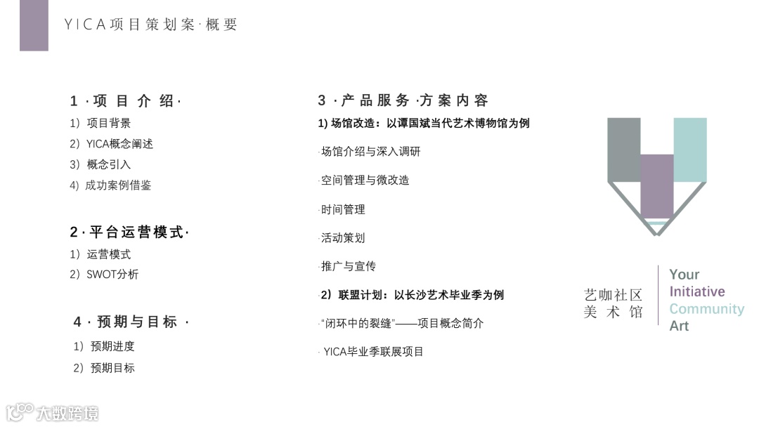
YICA是艺“咖”的简写,其旨在将艺术与当下流行的休闲娱乐空间融合。社区化,即美术馆在承载艺术展览功能之上,还为周围居民营造一个开放、包容的社区艺术共享空间,为拥挤的社区环境提供一个绝佳的室内室外的公共场所,让人们可以细细品味环境和 展品,也可以在充满艺术气息的环境中休息用餐、阅读思考、或畅快交谈。YICA平台将担任孵化器的角色提供顾问、策划服务,计划针对长沙市内规模较小、嵌入社区式地理位置、缺乏地标性建筑空间、小众定位、知名度较低的美术馆,基于该馆所处的社区或所对应的社群与馆内空间,对该馆进行一系列美术馆社区化改造,涉及美术馆定位的聚焦性调整、空间微改造与新活动策划的建议,采用“美术馆+”的方式打造高效的弹性空间,重新激发美术馆功能活力。除了为美术馆提供针对自身场馆的改造建议以外,方案还致力于联合参与YICA计划中的所有美术馆,组织联展、联名等活动,以联盟的形式弥补地理位置上分散的不足之处,并形成美术馆联合效应。
《YICA长沙社区美术馆孵化平台》同学实地考察合影
《“太庙迷踪”系列艺术项目·北京太庙创意活动策划》
“太庙迷踪”系列艺术项目:北京太庙创意活动策划运作计划
“太庙迷踪”系列艺术项目:北京太庙创意活动策划项目团队成员
北京太庙艺术项⽬:“太庙迷踪”系列活动为艺术场馆密室逃脱创意活动,该项目基于太庙传统古建,适度对空间进行搭建改造,实现在历史场馆中沉浸式的体验。活动结合与太庙相关的历史事件与文物背景进行剧情原创,辅以在现实环境中搭建的机关与道具,机关道具与基于剧情、历史、文物以及艺术作品设计的谜题相结合,将太庙的空间形成难以逃脱的密室迷宫。组成探险小队的参与者被赋以历史人物身份并成为历史环境、剧情中的一部分,所有参与者需要不断寻觅未知,协力破解谜题,推动剧情发展,直至完成空间全部范围的探索并逃脱成功。该艺术项目同时在空间中设有数字展柜与真迹文物展柜,将玩家与观众的身份合二为一,参与者不仅可以拥有在实地古迹中的密室逃脱体验,还可以在活动开始与结尾处的展柜陈列观赏中获得更加丰富的体验感受。
《艺术集装箱—基于上海临港当代美术馆的社会化拓展》
《艺术集装箱——基于上海临港当代美术馆的社会化拓展》项目简介
本项目是团队经对上海临港当代美术馆的进行实地调研,针对上海临港当代美术馆上下游资源渠道不通的运营痛点提出的策划方案。基于该馆交通不便,周围社区人口较少,新开发地区文化产业基础薄弱,缺乏专业运营人员等缺陷,拟构建线上艺术信息流通平台的同时结合线下活动策划的形式弥补其地理和客流的缺陷。在“走进来”方面,平台将以流量带动为核心,精准瞄定下游用户和青年艺术家,将艺术品和流量出口导向展馆;同时采用“移动艺术集装箱微型展”的方式使展馆“走出去”。主动到艺术资源匮乏的地区,以最大发挥其社会职能。并且为保障艺术可持续发展,启动“艺术扶贫”项目,发掘和培养更优质的相关从业者,也将各地艺术圈联系得更加紧密。
《艺术集装箱——基于上海临港当代美术馆的社会化拓展》项目内容
《山东省青州市艺术剧院考察调研报告与疫后振兴策划方案》
《山东省青州市艺术剧院考察调研报告与疫后振兴策划方案》项目内容
山东省青州市艺术剧院在地社会功能激发策划方案在剧院全面复工复产后,针对前期的深入调研观察、疫后工作状况而进行的全方位提升方案策划。该策划将青州艺术剧院的社会效益放在首位,旨在进一步发挥其作为公益性事业单位的社会功能,做好当地市民的文化娱乐中心。方案对剧院原有公益项目“京剧进校园”做了更具有针对性、阶段性的活动规划,根据不同年龄阶段学生欣赏特点水平,精心筛选剧种和剧目,提高针对性和可操作性。引入、创作新京剧,以传统京剧为主体,增加创新的戏剧语言,以现代审美手法与观众产生新的连结。此次策划还全方位地打造“云演艺”平台,希望通过线上直播、剧院特色主播、地域网络红人、线上戏曲动画展映拉近剧院和不同年龄层次的观众的距离,使得青州艺术剧院真正地“活”在当下,走入受众的视野、生活中。
《山东省青州市艺术剧院考察调研报告与疫后振兴策划方案》项目内容
《“艺术出逃”——城市巡回展览计划》是一个通过对拖挂式厢车改造,打造全新展览模式与观看体验的策划项目。以高灵活性的厢车作为“流动式”的展厅,巡回于城市中的大街小巷,从高校到社区再到商区。本项目在对北京市艺术机构与艺术展览调研的基础上,旨在针对北京市画廊协会品牌属性不强、社会影响力弱,部分画廊经营困难等问题,提出可行之策。进一步拓宽了当代艺术的展览与传播形式,试图用一种实验性的展览方式建立艺术事件与城市空间的对话。旨在激发艺术机构能量,赋能行业发展,辐射周边社区,为机构、行业与社会之间找到一条切实有效的连接之道。这一次,艺术“出逃”——走出象牙塔,走向十字街头。
《京韵绘浮生,正乙观今潮——正乙祠戏楼振兴策划方案》
《京韵绘浮生,正乙观今潮——正乙祠戏楼振兴策划方案》项目方案
本方案通过对疫情后的正乙祠戏楼的走访调研,以正乙祠戏楼为中心,依托其所在的大栅栏街区创意开发,探究出以正乙祠戏楼为代表的古建筑的振兴新思路。正乙祠戏楼振兴方案以“潮”为线索进行结构布局,通过“旧潮溯源探古韵”“今朝潮起话振兴”“纵横捭阖营商道”“美美与共求大同”四个部分来挖掘正乙祠文化内涵,借鉴当下流行趋势振兴戏楼,调整经营方式以谋求收益,立足社会发扬美育效益。团队宗旨为“借今潮扬古韵”,主张以新时代人们对精神生活的需求,有针对性地活化梨园文化,在振兴正乙祠戏楼运营的同时不忘充分发挥正乙祠戏楼的公共教育功能。以正乙祠戏楼为振兴支点,联动整个大栅栏文化街区的历史风蕴,构建互相关联的社会、历史、文化与城市空间脉络,为中国更多地区的历史街区的保护和规划、历史文化资源的利用开发,以及历史街区特色文化的传播提供一定的参考。
《京韵绘浮生,正乙观今潮——正乙祠戏楼振兴策划方案》项目内容
在2020年上半年,疫情的突袭导致线下文化艺术场馆停摆,中国艺术管理教育学会青年艺管人专业委员会策划发起“2020全国大学生艺术场馆振兴方案策划大赛”,全国艺术管理、文化产业专业师生积极响应党和国家把科研和人才培养落实到祖国大地上的号召,凝聚热忱,以专业知识助力文化艺术场馆的复兴。2020年即将过去,随着第十五届中国艺术管理教育学会年会的落幕,2020全国大学生艺术场馆振兴方案策划大赛更是涌现出一批充满社会关怀与创新活力的策划方案,展现了艺术管理、文化产业管理等专业学子的专业风貌。正如余丁教授在大会闭幕式上对青年艺管人所提出“勇挑中国艺术管理的重担,勇挑学科建设的重担”的寄望,央美学子更应秉承务实理念,展风华,踏实地,不负望,在学习生活中不骄躁、不懈怠,不断进步,为艺术管理与教育事业贡献青春力量。