1
工作室简介
工作室指导老师:翁康年
艺术机构管理与运营工作室以“大美术”学科建设思想为指导,将观演类建筑艺术鉴赏、舞台艺术呈现与剧场运营策略研究及实践相结合,以苏州交响乐团及其驻场的苏州金鸡湖音乐厅为工作室实践基地,启发学生以“问题为导向”去思考艺术管理领域相关课题,培养学生形成“内容—剧场—运营”一体化“跨学科”思维能力。
工作室毕业展现场(左右可滑动)
2
工作室毕业展理念
工作室2025届本科生毕业展以“视觉交响”为题,以“内容—运营—场域”为主线,聚焦表演艺术与视觉艺术融合跨界,12位学生每人在用卷轴完整展示各自学位论文成果的同时,选取苏州交响乐团26-27新乐季演出内容,从主视觉设计、节目文案、市场推广、票版票价及赞助商方案等维度进行虚拟演出企划并完成数字三维虚拟剧场建模,通过将交响乐演出与数字光影、装置艺术、剧场游戏化导览等元素融合,探讨艺术机构跨界融合化运营的新模式。
3
工作室毕业作品展示
姓名:陈佳霖
论文题目:《博物馆内表演介入模式研究》
实践项目:《听见形体:节奏与结构的三种法式演绎》
简介:
本次毕业论文与设计聚焦表演艺术在博物馆空间中的介入路径与沉浸体验。论文以“形式–功能–空间”三维框架,分析戏剧、舞蹈、音乐等如何嵌入展览,激发多感官参与。设计《听见形体》以法式现代音乐为核心,将节奏与建筑结构联动,融合交响演出、装置艺术与视觉呈现,打造跨媒介、身体参与的沉浸式艺术体验。
姓名:郑斯尹
论文题目:《“z世代”群体的沉浸式戏剧消费行为研究》
实践项目:《“弦管共生”--沉浸式多媒体交响音乐会》
简介:
本论文聚焦Z世代在沉浸式戏剧中的消费行为,分析其受数字技术、审美偏好与社交需求影响的特征,并提出优化演艺吸引力的策略。设计《弦管共生》以竖琴与长笛为核心,融合三维音效与视觉特效,打造沉浸式多媒体音乐会。两者从理论与实践层面联动,展现沉浸式艺术在Z世代文化消费中的创新潜力。
姓名:张耘赫
论文题目:《声音疗愈在美术馆中的介入模式研究》
实践项目:《寻找交响乐与声音疗愈的灵魂共鸣——苏州交响乐团睡袋音乐会》
简介:
毕设作品是对论文所提出的内容并结合一场真实的交响乐活动进行了可行可实践的声音疗愈活动策划,并制作了活动的邀请函和活动策划的简介。而这场“寻找交响乐与声音疗愈的灵魂共鸣”活动将不仅是一场单纯的音乐会,更是一次城市心灵之旅。在这场苏州交响乐团睡袋音乐会中,音乐将化作温柔的力量,抚平生活的褶皱,疗愈时代的焦虑。在星空下沉醉于音符,在旋律中释放心灵。
姓名:刘芳辰
论文题目:
《戏剧节数字营销模式研究——以阿那亚戏剧节为例》
实践项目:《阿那亚戏剧节“海边的拉威尔”主题音乐会》
简介:
本项目构想以阿那亚戏剧节为实践平台,联合苏州交响乐团,策划“海边的拉威尔”主题交响音乐会。项目选取拉威尔经典曲目,在海边临时展区打造沉浸式艺术体验,同时进行艺术家合作、场地规划、社交媒体营销及赞助合作等运作。项目重点研究古典音乐的创新表达方式、与视觉艺术展览空间的融合表现形式,探索古典音乐创新演出模式的更多可能性。
姓名:王伊苇
论文题目:《艺术策展赋能商业综合体实施路径研究》
简介:本文基于特里·克拉克的场景理论,探讨艺术策展在商业综合体中的实施路径。通过文献研究、实地调研与案例分析,梳理其在物质、社会与精神空间中的应用机制。
实践项目:《听见气味》
简介:《听见气味》为一场融合音乐、气味与视觉艺术的沉浸式项目。以“未完成”为主题,结合交响乐与 LOEWE 香氛叙事,在 TX 淮海构建多感官空间,通过“香氛电话”联动气味与情绪,打造“气味—音乐—情绪”互动体验。
姓名:张曦月
论文题目:《肢体剧场在美术馆中的场域重构》
简介:本论文主要探讨了如何借助肢体剧场这一表演艺术形式,打破传统展示模式,增强观众的互动性和沉浸感,实现美术馆空间从静态“物的场域”向动态“事件的场域”转型的问题,可为未来美术馆展示模式的设计与实践提供理论参考与实践启发。
实践项目:《音乐与身体的交织剧场》
简介:本项目拟在美术馆中庭举行一场融合古典室内乐与肢体舞蹈的跨媒介艺术实践。选址于美术馆通透开放的中庭空间,旨在打破传统剧场式观看关系,重构音乐与身体、空间与观众之间的动态互动。
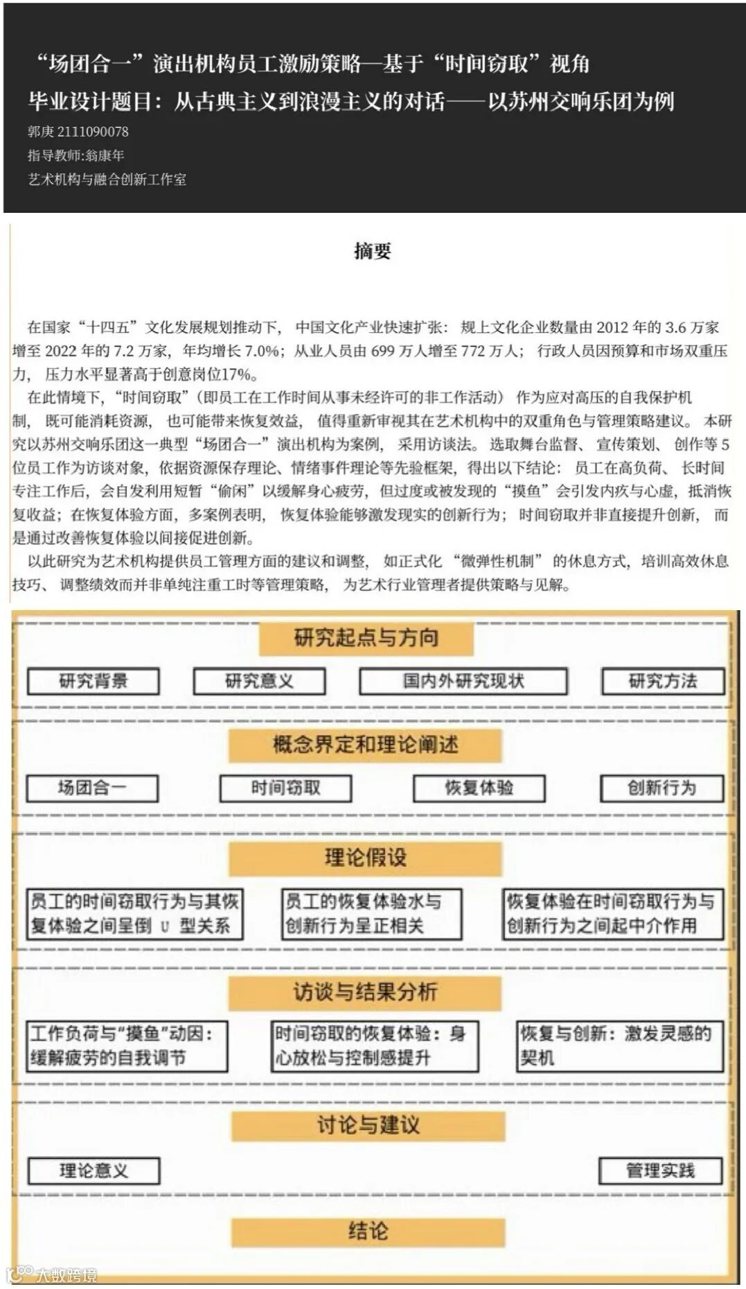
姓名:郭庚
论文题目:《“场团合一”演出机构员工激励策略—基于“时间窃取”视角》
实践项目:《从古典主义到浪漫主义的对话》
简介:
以弦乐三重奏、四重奏、五重奏为载体,通过曲目编排与手册导赏,呈现1785-1830 年间音乐语言的演变轨迹,探讨形式与情感、理性与自由的永恒命题。采用全息投影技术、时互动灯光系统,视觉设计风格随音乐风格变化。通过曲目编排构建双重叙事轴线:时间维度:莫扎特古典主义→舒伯特早期浪漫主义→ 门德尔松成熟期创作。
姓名:李思颖
论文题目:《基于建构主义的博物馆教育活动研究--以内蒙古博物院为例》
实践项目:《大师对话·视界与旋律的交融》
简介:
《大师对话·视界与旋律的交融》以莫扎特《G小调第一钢琴四重奏》、福雷《C小调第一钢琴四重奏》、勃拉姆斯《G小调第一钢琴四重奏》为音乐脉络,结合内蒙古地域文化与东西方经典绘画作品,通过多维度艺术呈现,探索音乐与视觉艺术在情感表达与文化传承中的共通性。
姓名:张诗晨
论文题目:《商业综合体内演艺空间运营模式研究——以龙之梦城市集市剧场为例》
简介:论文研究聚焦于商业综合体内演艺空间的运营模式,以上海龙之梦城市集市剧场为案例进行分析。研究基于列斐伏尔的“三元空间理论”框架,强调通过提升空间多时段复合利用率、加强内容本土化服务、实现受众需求精准匹配以及强化政策支持和行业协作来优化运营。
实践项目:《“无界”——沉浸式交响乐音乐会》
简介:作为该研究的实践转化,设计并提出本沉浸式交响音乐会策划案。旨在将研究成果应用于具体实践,探索艺术与商业空间的有机融合。希望能够通过创新设计提升空间利用效率。
姓名:郭冉阳
论文题目:《基于生态系统理论的 美术馆及剧院门厅空间复用模式研究》
实践项目:《莫扎特奇妙夜——荒诞拍卖行》
简介:
本项目以“莫扎特奇妙夜——荒诞拍卖行”为核心主题,围绕剧场门厅等闲置空间的再利用进行策划设计。通过构建以莫扎特生平与作品为灵感的沉浸式体验路径,设置多个游戏化交互关卡,鼓励观众在体验过程中获取知识、参与互动,并通过“金币-拍卖”机制延展活动的完整性与趣味性。项目旨在探索剧场公共空间在非演出时段的激活策略,提升观众停留时长与参与度,增强文化空间的复合功能与社群吸引力,为艺术机构的运营提供创新型参考路径。
姓名:洪嘉瑶
论文题目:《感知价值对演艺机构会员购买意愿的影响——以苏州交响乐团为例》
简介:本项目结合毕业论文与实践策划,研究“感知价值”如何影响观众购票意愿,并以苏州交响乐团为案例展开调研。
实践项目:《纪念肖斯塔科维奇120周年诞辰》专场音乐会策划
简介:在此基础上,策划推出《音·纪——肖斯塔科维奇120周年纪念专场》,以“记忆—抗争—孤独”为线索,结合舞台视觉与叙事音乐,探索古典音乐与青年观众之间更紧密的连接方式。项目旨在以实际策划回应研究发现,推动高雅艺术的传播与观众建设。
姓名:王慧荻
论文题目:《户外艺术节运营模式与文化消费研究——以布雷根茨艺术节为例》
简介:本研究围绕布雷根茨艺术节展开,探讨其水上舞台、沉浸式空间与古典音乐创意化的整合机制,分析其在文化消费与体验经济语境中的运营模式与价值逻辑。
实践项目:《史诗与自然的交响——瓦格纳交响布雷根茨水上艺术夜》
简介:毕业设计以瓦格纳交响作品为核心,结合布雷根茨水上舞台与多媒体技术,策划一场融合虚拟沉浸式演出,展现史诗性的神话意象。项目强调跨文化合作与户外艺术节生态舞台美术。
中法学院2025年本科毕业展
时间:2025年6月11日至22日
地点:上海市浦东新区环湖南二路1099号中央美术学院(中法)艺术与设计管理学院B栋一层
毕业展对公众开放,欢迎参观。
中央美术学院
Central Academy of Fine Arts,China
+
索邦大学
Sorbonne Université,France
+
法国凯致商学院
KEDGE Business School,France

