1
工作室简介
工作室指导老师:李勇
中央美术学院公共艺术管理工作室通过理论与实践教学,旨在建立以公共艺术理论研究、公共艺术策划、公共艺术创作为主体,同时围绕经典公共艺术资产进行修复管理、保护传承、宣传开发再创作等内容的公共艺术全生命周期管理体系。引导学生关注时代变化与人文精神表达,将公共艺术融入社会发展,实现思维意识的拓展,锻炼组织管理能力与创造性思维。
工作室照片(左右可滑动)
2
关于毕业展
公共艺术管理工作室采用理论与实践相结合的教学方式,本年度工作室教学通过与北京视域四维城市导向系统规划设计有限公司深度合作,采用企业真题,结合实际项目进行设计实践,另有部分同学采用自选题,同学们针对当地问题进行实地调查研究,开展了较有深度的公共艺术研究,探索公共艺术在空间规划、艺术创作、功能设计与情感联结、社群融合的协同路径,以公共艺术表达关照社会需求,彰显人文关怀。
3
毕业作品展示
姓名:郑泽文
论文标题:《公共艺术对城市社交网络对催化作用研究——以芝加哥千禧公园为例》
简介:本研究的题目是“公共艺术对城市社交网络的催化作用:以芝加哥千禧公园为例”。将从公共艺术与城市空间互动的视角出发,聚焦芝加哥千禧公园的公共艺术实践,探讨其如何通过文化表达、空间设计及技术应用催化城市社交网络的构建与扩展。研究发现,千禧公园通过互动性艺术作品、参与性活动策划及在地性文化融合,成功将公共空间转化为城市社交的核心载体,强化了人际交流的深度与广度,并推动文化认同的形成。同时,研究结合数字化背景,提出新媒体技术(如增强现实、互动装置)能够进一步扩展公共艺术的社交功能,为城市居民创造多维度的互动体验。
本文指出,既有研究对“公共艺术如何通过情感设计与空间布局激活社交网络”的机制缺乏系统性分析,导致公共艺术实践中存在功能割裂、社区参与不足等问题。例如,国内公共艺术仍受限于“城市雕塑”的传统模式,忽视人文属性与动态需求,难以实现社交网络的持续性激活。因此,本文的初衷是探索公共艺术在空间规划、情感联结与技术融合中的协同路径,以解决艺术表达与社交需求脱节的问题。
基于此,本研究通过案例分析法、跨学科理论整合(社会学、心理学、城市规划)及实地调研(受限条件下以文献与数据替代),梳理公共艺术影响社交网络的关键要素,并横向对比国内外典型案例(如芝加哥千禧公园与北京地铁公共艺术),提炼公共艺术设计的通用评价标准,包括互动性、包容性、文化关联度及技术适配性。分析表明,公共艺术需以“人”为核心,结合在地文化特征与行为模式,通过情感化设计增强空间吸引力,同时借助技术手段提升参与便利性。最后,研究提出“动态更新”与“社区共治”策略,强调公共艺术应随城市发展迭代升级,并通过公众参与实现文化价值的自我再生。
本文的研究结果为城市公共艺术规划提供了理论与实践参考,尤其在数字化与城市化并行的背景下,为如何通过艺术、技术与社会的协同创新激活城市社交活力提出了可行性建议。同时,针对国内公共艺术发展现状,研究呼吁突破形式化桎梏,推动从“静态展示”向“动态互动”的转型,以实现公共艺术对城市社交网络的深层赋能。
作品标题:《树语廊桥》
信息:桥体长35.69m 宽9.40m 高12.09m
简介:北小河承载着北京东部自元代延续至今的农耕与漕运记忆,却在城市化进程中面临历史文脉断裂、生态退化与社区精神空间匮乏的困境。设计以现存桥梁为载体,通过“时空叠合”策略重构场所精神,打造一座融合历史记忆、生态修复与社区活力的公共艺术空间。桥体采用双层结构:下层嵌入光影互动装置再现漕运历史;上层曲面构建通透的艺术空间,顶部透光膜结合数字投影呈现流动的文化叙事。桥身创新植入模块化“树洞”单元,集成智能照明、社区故事收集与微型生态窗,形成可对话的社交节点。通过“记忆银行”社区档案馆与弹性艺术模块,激发居民参与文化再生产,推动北小河从功能僵化的河道向人文生态共生的城市客厅转型,重塑在地文化认同与社区生命力。
姓名:唐瑞
论文标题:《公共艺术在演出空间中的设计研究》
简介:在演出市场蓬勃发展、观众艺术体验需求升级的背景下,传统演出空间公共艺术设计的不足日益凸显。本研究聚焦演出空间中的公共艺术设计,旨在揭示公共艺术与演出空间的互动关系和社会文化意义,为设计提供理论与实践指导。研究运用文献研究法、跨学科研究法和案例分析法,对公共艺术和演出空间的概念、特征进行剖析。公共艺术具有开放性、参与性、空间性和社会性,演出空间具备公共性、艺术性、差异性、商业性和技术性,二者相互依存、相互促进。论文探讨了公共艺术在音乐节、演唱会、秀场、剧院和文旅演出等不同空间的表现形式,分析其尺度、氛围、参与性、互动性以及文化与社会反映等特征,同时指出空间特性、观众特征、文化与历史背景、政策与资金支持等因素对公共艺术的影响。最后展望公共艺术在演出空间的未来发展方向,包括数字与互动艺术整合、社区参与共创、社交与文化功能增强以及政策与资金支持加强等,以期推动公共艺术与演出空间的有机融合,丰富观众艺术体验,促进文化产业发展。
作品标题:音乐烟囱
信息:渲染图
简介:以基地内的工业元素烟囱为灵感,进行雕塑、充气模型作品的创作。用不锈钢、PU 材料打造作品,内置灯条增强夜间效果,与工业文化所蕴含的力量感、机械感相融合。利用烟囱与喇叭的形态,设计与之相呼应的装置作品,放置在在烟囱前的草坪空地。
姓名:焦子恒
论文标题:《地域文化元素在公共艺术中的当代转化研究——以乌鲁木齐公共艺术为例》
简介:本文以乌鲁木齐公共艺术为例,探讨地域文化元素在公共艺术中的当代转化途径。研究发现,地域文化元素是公共艺术创作的重要基础,它承载着历史记忆和文化传统,能够增强城市文化认同感和居民归属感。乌鲁木齐的公共艺术案例表明,地域文化元素的融入使作品更具文化内涵和艺术价值,如“长桥饮马”雕塑再现了乌鲁木齐的历史场景,增强了市民的文化自豪感。本文提出,通过深入挖掘地域文化特色、融合现代设计、促进公众参与和互动体验,以及加强政策支持与可持续发展,可以有效推动地域文化元素的当代转化。研究为地域文化在公共艺术中的应用提供了理论支持和实践指导,强调了公共艺术在文化传承与创新中的重要作用,为城市的可持续发展和文化繁荣提供了新的思路。
作品标题:北小河艺舟集
信息:船体长27m、宽8m、高5
简介:“北小河艺舟集”是一个创新的商业和交通结合项目,旨在利用北小河的地理优势,打造一个集购物、休闲、通行于一体的特色市集。项目的核心是在河面上布置一系列船只,既作为商家的浮动摊位,也作为连接河两岸河畔漫步道的桥梁,为行人提供通行便利。
“北小河艺舟集”项目位于北京朝阳区北小河区域,旨在通过创新的商业和交通结合模式,提升北小河区域的经济活力和文化魅力。北小河区域具有独特的地理和文化价值,近年来,随着城市的发展,该区域的商业和居住功能不断增强。然而,由于缺乏独特的商业和文化项目,该区域的经济活力和文化魅力仍有待提升。
“北小河艺舟集”项目具有重要的社会和经济意义。通过为商家提供新的销售渠道,吸引游客,增加收入,进一步提升区域的经济活力。同时,项目将为当地居民提供便利的交通和休闲场所,提升居民的生活质量。此外,项目将成为东湖地区的文化新地标,提升区域的文化氛围。
“北小河艺舟集”项目的目标市场包括本地居民、游客和上班族。本地居民具有较高的消费能力和休闲需求,游客对北京的文化和历史具有浓厚的兴趣,上班族需要休闲和购物的场所。通过精准定位目标客户群体,项目将吸引大量的消费者,提升项目的市场竞争力。
姓名:任家学
论文标题:《城市公共空间中动物主题雕塑的情感互动研究》
简介:本研究以“城市公共空间中动物主题雕塑的情感互动研究”为题,深入探讨动物主题雕塑在城市公共空间中的情感互动效应及其演变。研究从城市公共空间的服务对象——市民的情感需求出发,重点分析动物主题雕塑如何通过其独特的艺术形式和文化内涵,与市民建立情感连接,提升市民的情感体验。通过对国内外相关研究的系统梳理,揭示了当前研究在动物主题雕塑的情感化设计及其与城市文化深度融合方面的不足。研究发现,尽管动物主题雕塑在城市公共空间中具有重要的视觉和文化功能,但在情感互动方面仍存在诸多问题,如缺乏特色和吸引力、文化内涵不足等。为了更全面地理解动物主题雕塑的情感互动效应,本文初步分析了市民在城市公共空间中不同职能区(如公园、广场、街道、社区等)的活动特征,并进一步横向比较不同城市功能社区(如商业区、居住区、文化区、旅游区等)对应的各类承载职能代表性站点内各职能区特征的差异,找出相应城市功能社区内具有不同情感需求的市民的不同情感诉求。研究发现,不同功能社区的市民对动物主题雕塑的情感需求存在显著差异,这为针对性地设计和设置动物主题雕塑提供了重要依据。
在分析国内外现有公共空间和公共艺术设置评价模型的基础上,本文建立了一个较全面的公共艺术质量通用评价标准。该标准涵盖了动物主题雕塑的设计理念、文化内涵、互动性设计、材料选择、环境融合等多个方面,旨在为动物主题雕塑的评价提供一个系统化的框架。通过对代表性站点的公共空间艺术作品进行分析,研究找出了目前动物主题雕塑在情感互动方面仍存在的问题,并提出了相应的解决方案建议。这些问题包括雕塑与环境的融合度不足、互动性设计缺乏创新、文化内涵表达不充分等。针对这些问题,研究提出了增强文化内涵表达、优化互动性设计、提升环境融合度等解决方案。
最后,研究明确指出,动物主题雕塑不能忽视空间中人的行为和情感来单独设计和设置。动物主题雕塑的设计应充分考虑市民的情感需求和行为习惯,通过情感化设计增强与市民的情感连接,提升公共空间的吸引力和凝聚力。研究结果表明,通过情感化设计和针对性的互动性设计,动物主题雕塑能够显著提升市民的情感体验,促进社会情感互动,推动城市文化发展。
作品标题:西安南稍门站友谊东路朱鹮主题圆雕廊道设计
信息:定位圆雕廊道
尺寸:总长20米的雕塑廊道,其中主体雕塑设计为1.5米见方的规格,配套雕塑群高度控制在0.8-1米之间,保持0.5米以上的合理间距。
材质:铝合金、陶瓷、不锈钢及玻璃钢
简介:西安南稍门站友谊东路朱鹮主题圆雕廊道位于西安南稍门站友谊东路,该设计项目的目标是设计并实施一个朱鹮主题圆雕廊道,该廊道不仅能够展示朱鹮的自然美和文化象征,还能通过其互动性和教育性,增强公众对朱鹮及其生态保护的认识,同时提升西安南稍门地铁站的文化氛围和城市形象。其具体目标包括:创作一系列朱鹮动态雕塑,展示其静态美和动态飞翔的姿态。设计互动式区域和教育区域,如触摸屏和AR技术展示朱鹮的生态习性和保护知识,致力于打造一个集艺术性、教育性和互动性于一体的城市公共艺术空间。本项目优先选用铝合金、陶瓷、不锈钢及玻璃钢等兼具耐久性、安全性和环保性的材料。在色彩设计方面,主色调选用朱鹮特有的朱红色,搭配西安传统的大地色系,通过色彩语言展现城市文脉。针对南稍门站友谊东路的具体场地条件,我规划了总长20米的雕塑廊道。其中主体雕塑设计为1.5米见方的规格,作为视觉焦点突出朱鹮主题;配套雕塑群高度控制在0.8-1米之间,保持0.5米以上的合理间距,既确保行人通行便利,又形成错落有致的观赏节奏。互动体验区将设置1米高的触摸信息屏和“情感记忆盒”,增强公众参与性。
姓名:杨茵
论文标题:《公共艺术在城市空间中的生态友好设计》
简介:随着城市化进程的加快和生态文明的发展,公共艺术的生态友好设计理念成为了城市公共艺术发展的全新方向。本研究以生态可持续理念为核心,通过文献分析、案例研究与跨学科研究法,系统探讨公共艺术在城市空间中的生态友好设计策略、应用场景及其多维价值。研究发现,公共艺术通过生态雕塑、互动装置、绿色公共设施等多元形式,将艺术的美学表达与生态功能进行深度融合。这些实践不仅改善了城市环境质量,还通过艺术化的参与体验增强了公众的环保意识,重构了社区关系与文化认同。研究进一步提出公共艺术的材料循环利用、生物多样性促进、社区共建等策略,并强调跨学科融合的必要性,为公共艺术的生态化转型提供了理论框架与实践启示。本研究不仅拓展了公共艺术与生态学科的交叉研究边界,也为城市可持续发展提供了兼具创新性与实践价值的解决方案。
作品标题:北京市北小河区域鸟类友好设施设计
信息:长12m×3m×6m
简介:北小河是北京市朝阳区北部水网的重要组成,承担防洪、输水及生态的重要功能。随着北小河滨水空间建设工程的开展,北小河将更能满足群众亲水近绿的需求,创造和谐宜居的城市环境。在此背景下,该项目希望通过将公共艺术与城市空间的生态保护相结合,在北小河区域设立鸟类饮水池及喂鸟桩等鸟类友好设施,种植本土植被和吸引鸟类的植物,打造可持续的生态景观,促进北小河区域人与鸟共同享用自然生态环境的良好关系。
姓名:胡天豪
论文标题:《公共艺术场域转换产生的“阈限性”特征研究》
简介:
从阈限性这一概念出发,将重心放置于公共艺术作品创作与陈列之间的空隙所导致的限性结构并进行分析。用结构性的角度阐述公共艺术由于其独特性而必将产生的阈限性特征并尝试分析这一特征对公共艺术的影响和效能。公共艺术的阌限性特征源于其本体结构性特征导致,使得所有的公共艺术作品都无一例外的具有其限性特征残留。限性本身作为20世纪人类学最具影响力的理论之一,其特点便是限阶段的三段式结构。这一该概念后进入文化人类学中被广泛运用和研究,后独立成一种新的概念并进入其他学科领域如建筑设计、传媒研究、跨文化传播等领域,而运用这一概念对公共艺术甚至美术学概念的研究在国内相对较少,笔者旨在基于“阈限性”一点对公共艺术以及公共艺术作品进行分析,聚焦于艺术作品创作与陈列之间的空隙,为公共艺术分析提供一种新的角度与方式。
作品标题:《自石中》
信息:影像
简介:白石洲始建于清乾隆六十年(1795年),建成后居民以种植水稻,养殖生、出海捕鱼等多种农渔业为生,属广州府宝安县管辖,也就是后来的深圳市。经常在历史书上会听到这一句形容,“深圳是从一个小渔村发展而来的”,而白石洲就是最典型的小渔村。改革开放政策指定后,深圳的发展速度一日千里,根据市政规划,白石洲被划在了深圳的市中心位置。出于城市建设的角度,白石洲内的旧村改造项目即白石洲拆除也是必然的城市化进程。白石洲村作为深圳过去的大型村落之一,其内的厚重的文化历史是无法忽视的,在脏乱拥挤的城中村内隐藏的是极具文化背景的传统广府民居建筑,民国时建设的白石洲碉楼外的长方形射击孔变成了住户抱怨的采光不足的窗户,耳状的山墙被用于放置杂物。简介白石洲的拆除本身印证着城市化新阶段的到来,可伴随着白石洲拆除的是深圳传统文化场景的逐渐消失,人文景观逐渐向单一的城市景观靠拢,曾经被称作“深漂第一站”的城中村也在深圳内逐渐消失。项目内容本身希望聚焦白石洲拆除这一显著具有阈限性特征的城市发展事件,过去作为城乡结合部的小镇终于被城市彻底吞入其中,其中浓厚的烟火人文气息也随之逐渐消散。我期望深入白石洲拆除事件本身,将这种人文气息消失制作成影像,记录代表性的文化符号(如历史建筑、传统民宅、宗族祠堂等),白石洲村落内的居民(白石洲的原住人口,大量的来深务工人员,白石洲内的商贩等)等内容,后将其剪切拼贴,聚焦白石洲拆除事件本身及其影响,意在反映这一历史事件本身,同时凸显这一阶段的阈限性特征。
姓名:刘璐
论文标题:《当代公共艺术提取古典艺术样式再创作研究》
简介:本选题从知名艺术家王澍的创作过程获得启发,总结传统视觉语言要素的转译与重构的创作路径。本文通过文献分析和案例研究拆解、分析、归纳这一创作过程,为公共艺术创作提供新的思路。第一章主要研究传统文化里传统视觉意象的内涵,从象的三种表现层级进行论述。这三种实现层级分别是自然之象,即从自然界摘取意象的起始;表意之象,即容情传意的二次加工后的意象层级;以及入道之象,即上升到哲学层面的综合审美意象。第二章具体分析古典艺术中存在的视觉原型案例。本章选取几个具体的古典艺术案例,包括山水画与山水图示、建筑单元以及建筑群组的一些基本视觉原型,深入论证第一章中象的内涵,并为第三、四章重新构造进行实例准备。第三章是文章的中心部分,落脚王澍的创作理念分析重新构造原型的创作方法。除了图像象征的表面再创作,王澍更加注重构建一套现代性的建造理念。在借鉴古典山水作品图示过程中,他关注的是某一历史节点的山水图示或传统建筑图示抽离意识形态、引申义、风格演变呈现的主观景物特点,并对这种特点直接转译。摹仿的起点,即综合性的样式本身,摹仿的过程,即样式的再创作,与摹仿的效果,即作品的意境这三者环环相扣。本章从取象基础物象之源和如画观法分析他的取象方法。物象之源是他选取的原型来源,如画观法是新的构造方法。第四章进行总结,用再创作理论指导配套方案,展望对于未来公共艺术再创作的借鉴意义。
作品标题:小河四景-北小河中段河流景观设计
信息:模型长1.5m 高2m 宽2m
简介:小景观依托北派山水的表现技法,尤其是皴法这一意象化的表达进行变形,抽象,延展创作。
姓名:陈嘉沐
论文标题:《奥运会公共艺术——以北京奥运会、冬奥会为例》
简介:
公共艺术与奥林匹克运动在历史上就紧密相连。古希腊时期为奥林匹克竞赛冠军竖立的塑像,被视为公共艺术的起源之一,标志着雕塑艺术首次被赋予了平民化的特质。在中国,现代意义上的雕塑概念仅有百余年的历史,其真正的发展始于中华人民共和国成立之际。新生的共和国需要以大型公共雕塑来传达新兴国家的姿态。在20世纪末至21世纪初,雕塑的“公共性”概念被明确提出。伴随着雕塑概念的拓展和城市空间的多元化,以雕塑为基础的“公共艺术”成为了创作焦点。到2008年北京奥运会时,雕塑的公共艺术化已成为主流。作为奥运会重要规划设施的公共艺术雕塑,也迎来了蓬勃发展的时期。公共艺术的核心特征在于“为此地而作”。而与奥运会相关的公共艺术雕塑,不仅能充分诠释奥林匹克精神,也能表达人与空间、建筑与环境之间的关系。同时,奥运会本身作为一个全球性大平台,其公共艺术征集活动构建了一个能激发全球艺术家创作热情、充分展现其才华的舞台,让艺术为历史留下最鲜活的形象记忆。这也形成了一个新的思考场域,推动了中国公共艺术的进一步发展和创新。
奥运会公共艺术相对于其他公共艺术作品来讲,在作品创作上其重视程度与投入力度更大,主题性极其明确,不仅充分展现奥林匹克精神,也可以表达人与空间、建筑与环境的关系,同时能够博采众长,吸收来自全世界各地,各民族的不同艺术家的作品,同台竞技。在展示和传播上,更加具有传播力,容易获得天然的展示空间;得到的支持度和关注度极强。可以说,奥运会公共艺术相比于其他公共艺术作品,更具典型性,是研究公共艺术的绝佳案例。
本文主要聚焦于举办于北京的两次奥运会的公共艺术作品,通过分析其中典型作品折射出奥运会公共艺术作为公共艺术的天然优势,更能借此总结与反思中国在21世纪公共艺术发展上的成就和不足,也借此分析新世纪中国国家文化软实力上的进步和城市公共艺术实践的重要案例。
作品标题:北小河社区健身休闲综合体
信息:1200平方米
简介:该项目充分运用了本篇论文中讨论出的奥运会公共艺术带来的启示。作为北小河地区人们迫切需求的运动场所,将成为北小河社区的重要惠民工程,完成了公共艺术和城市发展规划的统一。作为一个依托于整体社区的长久运营的公共运动场所,在交互体验和使用体验上都做到了革新。
姓名:陈斯捷
论文标题:《探析艺术家在公共艺术创作过程中的限制与挑战》
简介:在当代城市化进程中,公共艺术作为城市公共空间的关键组成部分愈发受到关注。本文聚焦艺术家在公共艺术创作过程中面临的限制与挑战,通过对环境、时间、主题和受众四个因素的影响进行分析总结出限制和挑战,再探索艺术家作为创作者在公共艺术创作中该如何应对这些难题,为现代公共艺术家提供综合性研究资料和创作启发。经笔者研究发现:环境因素从材料、空间和文化价值方面为创作限定了边界;公共艺术项目的时间规定、所使材料的老化和时代语境的变化这三个时间因素制约了创作进程;主题受政治、资本与观念的控制,使得创作自由空间被缩小;受众群体因文化认知差异和群体心理惯性形成了接受障碍。而艺术家尽管被限制于此,也可凭借自身主观能动性化被动处境为利器进行创作。艺术家可将公共性的约束转化为自身独特的艺术语言,甚至可以从中汲创作灵感,最终实现创新突破。本研究揭示了公共艺术创作中的限制与艺术家创意的辩证关系,为研究公共艺术创作影响因素构建了系统性理论框架并提供了实践案例分析进行参考。
作品标题:人体自然语
信息:高 38cm
简介:项目以植物、动物、人体这些自然生命形态为灵感,通过雕 塑语言表现有机美学。雕塑在融合了植物、动物、人体单个元素,与具象中寻找平衡,既保留了自然形态的可识别性,又通过艺术提 炼超越字面表达,塑造放置在公园中的森林女神形象。
姓名:熊俭亿
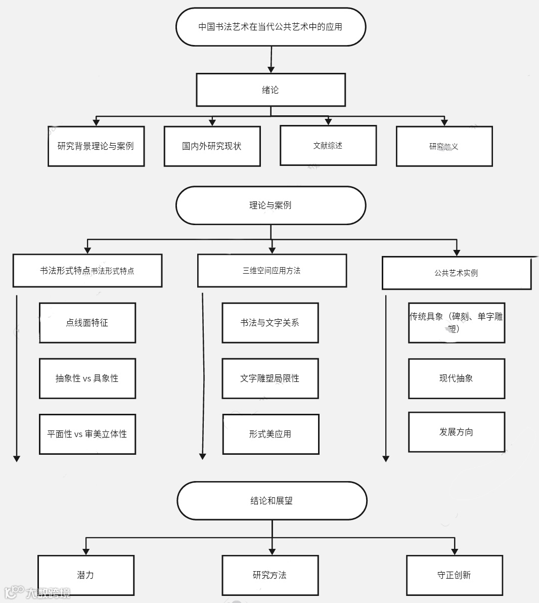
论文标题:《中国书法艺术在当代公共艺术中的应用》
简介:书法艺术向来是中国传统文化中的艺术瑰宝,具有独特的审美意义,在现代化的社会进程中,它也被不断应用于各种新的艺术形式,比如公共艺术雕塑。但是它目前还存在着一些局限性,阻碍着它在新时代的发展。这些局限性与书法和文字之间的过于紧密的关系息息相关,所以将两个概念剥离,将文字的局限性脱离书法的现代化艺术创作是具有重要意义的。在这个基础上来探究和发展书法艺术在公共艺术雕塑中的应用方法,发掘其在新时代的应用潜力。
作品标题:立书
信息:不锈钢材质,高约五米
简介:舍弃文字的意指,追寻书法的形式美。书法最基本的构成元素是线条与文 字意指,当书法脱离于文字而保留其独有特点时,它本身所剩下的便是自由线条,不具备明确意义的文化符号。
排版:孔杨淼(中法学院2023级)
中法学院2025年本科毕业展
时间:2025年6月11日至22日
地点:上海市浦东新区环湖南二路1099号中央美术学院(中法)艺术与设计管理学院B栋一层
毕业展对公众开放,欢迎参观。
中央美术学院
Central Academy of Fine Arts,China
+
索邦大学
Sorbonne Université,France
+
法国凯致商学院
KEDGE Business School,France

