1
工作室导师
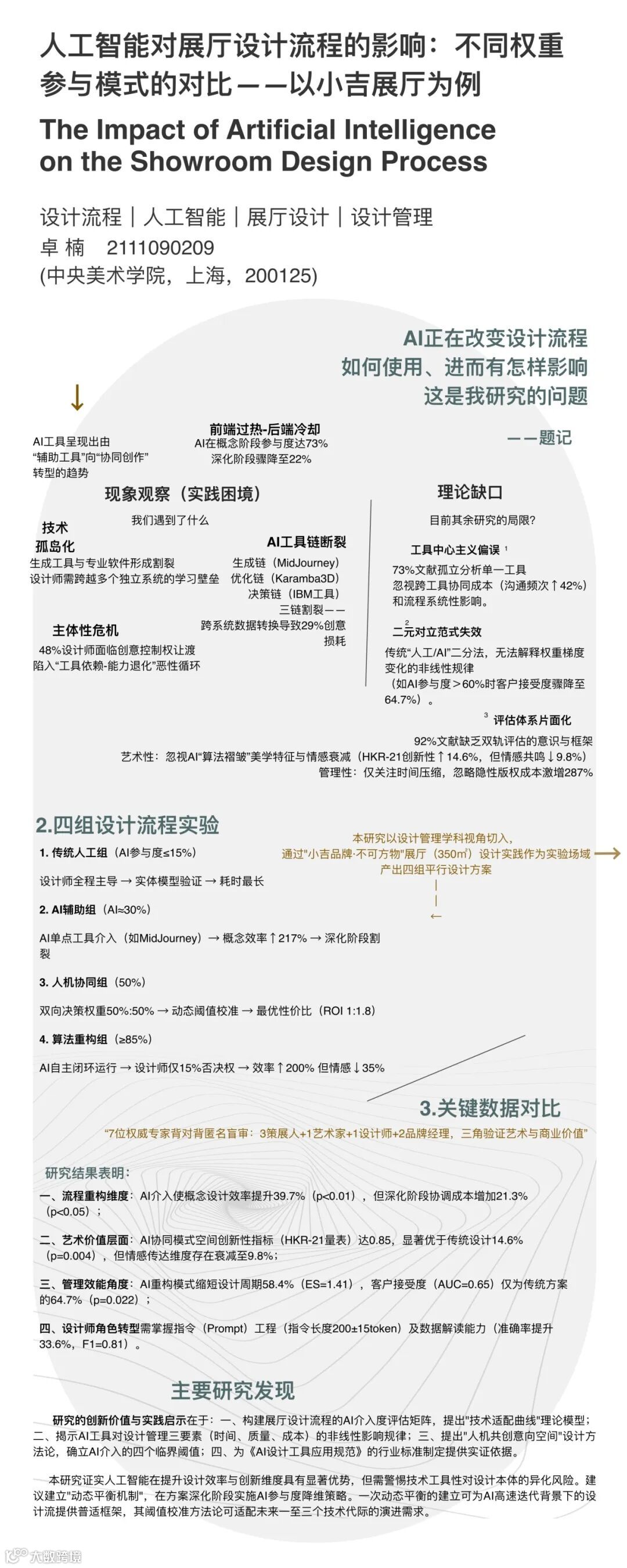
2
工作室简介
工作室围绕设计管理基础理论展开,以理论结合实践的方式进行设置,理论部分通过对设计管理的定义、内涵、一般性规律和现实案例的分享与讲授,尽可能让学生形成系统的设计管理知识架构,将之前学到的专项课程进行串联。
同时,工作室以空间艺术设计领域为研究对象,结合实际项目需求,设置课题内容,以实题虚做的方式开展教学。将设计管理专业包含的战略管理、项目管理、品牌策划、风险管理、人工智能与艺术设计等内容从抽象的概念转化为具体的课题实操。在调研、策划、设计的全流程实践中,体会不同阶段、不同身份下思考与解决问题的差异,强化对设计管理专业一般性规律的整体认知,从而逐步建立对设计流程管理的整体认知,并让学生们的创造性思维和策划设计能力进一步提升。为学生的毕业选题提供方向和必要的技能训练,让学生有能力适应未来的学习和工作。
工作室毕业展现场(左右可滑动)
3
毕业作品展示
作者姓名:黄子钰 Huang Ziyu
实践课题:唤醒生活的艺术“家”
小吉的家电设计将家的温暖与艺术感完美结合,让家不仅是居住的场所,更是生活艺术空间。在这个空间里,小吉品牌以“唤醒生活的艺术‘家’”为核心理念,不仅体现了其艺术家电的定位,更传达出对现代居住空间情感需求的包容。整个空间叙事围绕“和其光—同其境—映在小吉”的三段式结构展开,并融入“竹园”这一东方自然意象,使观众在展厅中完成从感受、体验到共鸣的精神转化。
作者姓名:黄子钰 Huang Ziyu
论文标题:《共生理论视角下我国乡村手工艺的数字化传播——以抖音非遗短视频为例》
在数字媒介深度参与文化传播的背景下,乡村手工艺作为非遗的重要组成,正借助短视频平台实现从“技艺展示”到“文化共鸣”的转化。本研究以共生理论为分析框架,聚焦抖音平台中乡村手工艺类短视频的传播实践,从创作者表达、平台机制到用户互动,系统探讨三者之间的协同关系与价值共创路径。旨在为乡村文化资源的数字化激活、传播结构的优化与非遗保护的可持续发展提供理论支持与实践方案。
作者姓名:范文婧 Fan Wenjing
实践课题:“和光同尘”
结合空间叙事研究,在小吉品牌概念展示空间中,以一天时间流转为线索,运用“光”在清晨、午后、夜幕中的变化,营造沉浸式叙事体验。展厅以《道德经》“和其光,同其境”为哲思引导,划分三大板块,通过自然光节律串联产品与生活场景,展现“小吉点亮日常”的生活美学。空间不再是简单陈列场所,而是“家电即艺术品”的情境剧场,打破家电工具属性,赋予其艺术化、情感化的生活价值。
作者姓名:范文婧 Fan Wenjing
论文标题:《奢侈品品牌快闪店的空间叙事对品牌传播的影响研究——以LV快闪空间为例》
随着体验经济与互联网的发展,快闪店已成为品牌传播中的重要空间媒介。本文以LV三类快闪空间——全球巡展、东京草间弥生快闪店、巴黎《LV Dream》虚拟空间为例,探讨线性、并联与沉浸式叙事结构在品牌传播中的作用。研究揭示不同叙事方式在塑造品牌形象与推动传播裂变中的价值,并提出未来快闪空间在叙事策略、数字互动与可持续设计方向的优化建议。
作者姓名:齐艺宣 QI Yixuan
实践课题:“THE LIGHT浮光诗”
本设计为小吉品牌设计主题为“THE LIGHT浮光诗”的线下概念店,设计的重点不在于传统的家电销售,而是通过“艺术化”的展示与“创新家电”的结合,通过在旗舰店内布置弯曲的水域与自然草坪,搭配米白色的墙壁与地板来营造氛围,干净的色调衬托着小吉冰箱的美感,也优化着消费者购物体验,增强消费者与品牌的情感连接,并提升品牌的独特性。本设计的“光”主要体现在空间上部分天花板弯曲弥漫的极光装置,以玻璃为主要材质塑造出清透轻盈的极光形象,诉说着小吉带给人们的祝福,希望通过产品能让人们拥有更多彩的选择,和更轻量化的设计。
作者姓名:齐艺宣 QI Yixuan
论文标题:《环境心理学视角下生物亲和设计的心理影响研究》
随着城市化进程加速,人类与自然环境的疏离被忽略,从而引发了日益严重的心理健康问题,生物亲和设计作为一种新兴的设计理念,为解决这一矛盾提供了重要路径。本研究从环境心理学视角出发,探讨生物亲和设计对人类心理健康的影响机制。实践方面通过案例分析法,聚焦机场中自然设计元素。结合环境心理学理论,分析机场中的自然元素是如何引起人类多感官共鸣感知缓解焦虑、恢复注意力并提升情感归属感。
其他参展作品:
(左右滑动查看更多)
排版:钟雨晨(中法学院2023级)
中法学院2025年本科毕业展
时间:2025年6月11日至22日
地点:上海市浦东新区环湖南二路1099号中央美术学院(中法)艺术与设计管理学院B栋一层
毕业展对公众开放,欢迎参观。
中央美术学院
Central Academy of Fine Arts,China
+
索邦大学
Sorbonne Université,France
+
法国凯致商学院
KEDGE Business School,France

