
汉唐在经历1天半的调整后,在周末经纪人大会利好预期的带动下,反身向上,尾盘绝大多数品种翻红,11只主板品种涨停,后市暴力模式打开,点顺投资在推荐和评论的时候一向保持公正与客观性,在连续成功在底部推荐【建行银币】【一轮虎大版】【红楼梦小型张】后投资人会发现点顺投资是一家负责任的机构,独立可信,不隶属于任何机构投资人。并在昨日继续强烈推荐【南华寺大本册】,我们不推荐没有买单接盘的假涨票,也不会推荐连续涨停不能买入的票,跟着点顺的步伐会让你得到实实在在的收益。
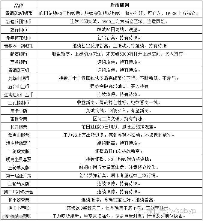
主板品种点评:

开户方式:身份证正面照片、建行卡照片、手机号发送至微信:13391007611、3105601685.自行开户烦请选择特级-88877号段。


