
【邮币卡版块】今日通过盘面观察,各个分类指数有驻底迹象,但是随着和平颂和建行等品种的上涨,指数已严重失真,目前阶段不要太看中指数的涨跌,必须着重关注单品的情况,今日是下跌以来跌幅榜跌停数量最少的一天,只有一只跌停。整体跌幅趋缓,但是弱势格局并未改变,还需要投资者耐心等待,目前并非入场的好时机。
【古钱币版块】风险非常较大,不参与(原因看历史分析)。
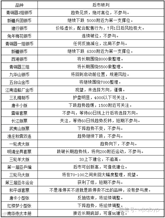
【古钱币除外】品种点评:

开户方式:身份证正面照片、建行卡照片、手机号发送至微信:13391007611、3105601685.自行开户烦请选择特级-88877号段。


