
【邮币卡版块】今天汉唐盘面延续调整态势,主力护盘频现,但力度明显不够,从主力护盘动作上看,钱币版块的主力护盘决心超过邮票版块,钱币版块指数整体翻红,后市机会会更多地体现在该版块上。目前操作上以规避风险为主,多看少动。
【古钱币版块】风险非常较大,不参与。
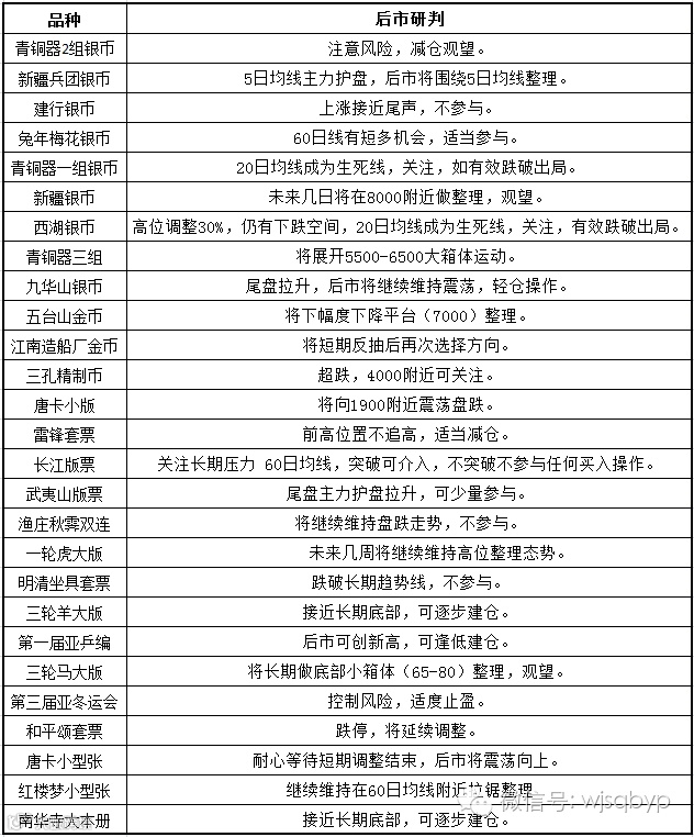
【古钱币除外】主板品种点评:

开户方式:身份证正面照片、建行卡照片、手机号发送至微信:13391007611、3105601685.自行开户烦请选择特级-88877号段。

文交所钱币邮票交易中心
【邮币卡版块】今天汉唐盘面延续调整态势,主力护盘频现,但力度明显不够,从主力护盘动作上看,钱币版块的主力护盘决心超过邮票版块,钱币版块指数整体翻红,后市机会会更多地体现在该版块上。目前操作上以规避风险为主,多看少动。
【古钱币版块】风险非常较大,不参与。
【古钱币除外】主板品种点评:

开户方式:身份证正面照片、建行卡照片、手机号发送至微信:13391007611、3105601685.自行开户烦请选择特级-88877号段。
