大数跨境
0
0

广商所6.20申购《53年伍分(捆装)》等

广商所6.20申购《53年伍分(捆装)》等 文交所钱币邮票交易中心
2016-06-16
0
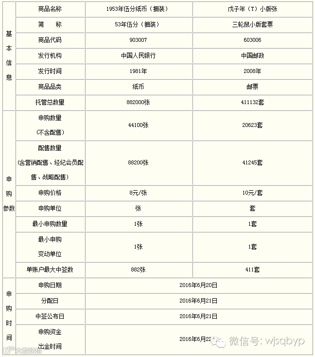
导读:《53年伍分(捆装)》等商品申购的公告

一、商品申购信息表


二、申购中签分配方法:70%市值分配、30%资金分配


开户方式:身份证正面照片、建行(平安)卡照片、手机号发送至微信:13391007611、3105601685.自行开户烦请选择0129号段。


【声明】内容源于网络
0
0
文交所钱币邮票交易中心
上海点顺文化发展有限公司是全国各大交易所一级经纪会员,能为广大投资者提供免费咨询、开户、代托管、操作指导等服务,是您文交所投资理财最贴心的顾问。服务热线:13391007611
内容 1465
粉丝 0
文交所钱币邮票交易中心 上海点顺文化发展有限公司是全国各大交易所一级经纪会员,能为广大投资者提供免费咨询、开户、代托管、操作指导等服务,是您文交所投资理财最贴心的顾问。服务热线:13391007611
总阅读1.5k
粉丝0
内容1.5k