搜索
首页
大数快讯
大数活动
服务超市
文章专题
出海平台
流量密码
出海蓝图
产业赛道
物流仓储
跨境支付
选品策略
实操手册
报告
跨企查
百科
导航
知识体系
工具箱
更多
找货源
跨境招聘
DeepSeek
首页
>
上海工美明日申购《奥委会百年套票》等
>
0
0
上海工美明日申购《奥委会百年套票》等
文交所钱币邮票交易中心
2016-09-04
1
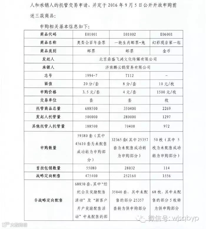
导读:上海工美明日申购《奥委会百年套票》等
开户方式:身份证正面照片、建行卡照片、手机号发送至微信:
13391007611、3105601685
.自行开户烦请选择
y209
号段。
【声明】内容源于网络
0
0
文交所钱币邮票交易中心
上海点顺文化发展有限公司是全国各大交易所一级经纪会员,能为广大投资者提供免费咨询、开户、代托管、操作指导等服务,是您文交所投资理财最贴心的顾问。服务热线:13391007611
内容
1465
粉丝
0
关注
在线咨询
文交所钱币邮票交易中心
上海点顺文化发展有限公司是全国各大交易所一级经纪会员,能为广大投资者提供免费咨询、开户、代托管、操作指导等服务,是您文交所投资理财最贴心的顾问。服务热线:13391007611
总阅读
2.3k
粉丝
0
内容
1.5k
在线咨询
关注