2.2021年新疆生产建设兵团面向部分高校毕业生招录公务员57人公告
3.新疆医科大学2020年第四次公开招聘事业单位工作人员公告
4.岳普湖县水管总站、农村供水总站公开招聘工作人员简章
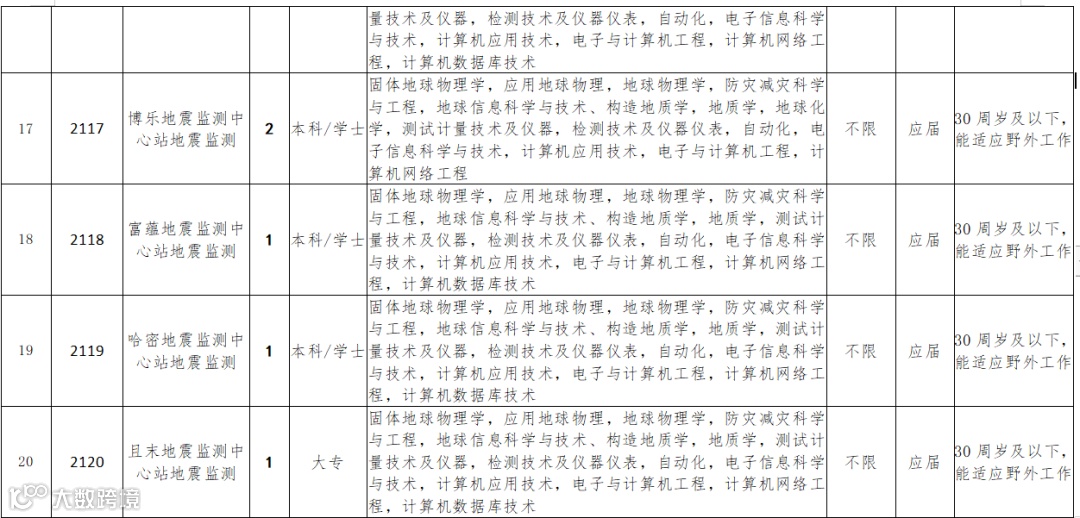
5.2021新疆维吾尔自治区地震局所属事业单位招聘29人公告
6.新疆广播电视台面向社会公开招聘工作人员公告(第二批)
7.2020新疆奇台县三支一扶高校毕业生补充招募10人公告
8.喀什市财政局2020年招聘财政自聘岗位工作人员公告
9.2020年度自治区人民政府办公厅所属事业单位面向社会公开招聘工作人员公告
10.石河子大学医学院第一附属医院2021年面向社会公开招聘同工同酬人员暨住院医师
为做好2020年昌吉州事业单位面向社会公开招聘工作,根据《关于印发〈自治区事业单位面向社会公开招聘工作人员办法〉的通知》(新人社发〔2013〕141号)和《关于进一步完善自治区事业单位面向社会公开招聘工作的通知》(新人社发〔2017〕10号)有关规定,经自治区人力资源和社会保障厅备案,2020年昌吉州事业单位面向社会公开招聘工作人员119名,其中:考试招聘36名,考核招聘83名。
一、考试招聘
(一)招聘职位
详见《2020年昌吉州事业单位公开招聘职位表(考试招聘)》(附件1)。
(二)招聘对象
学历、年龄、专业等符合招聘职位要求的应、历届毕业生,招聘职位具体要求详见职位表(附件1)。
下列人员不在此次公开招聘范围:
1.曾因犯罪受过刑事处罚或被劳动教养的,受刑事处罚、行政处分尚未解除的,立案审查尚未作出结论的,被开除中国共产党党籍的,被依法列为失信联合惩戒对象的;
2.国家机关、事业单位正式在编在册的;
3.企业单位在职且单位不同意与其解除劳动合同的;
4.已纳入5%人才储备编制、特岗教师等,已签订服务协议未满服务期的;
5.曾经在公务员、事业单位试用期内因违纪违规、考核不合格被不予录用(聘用)未满5年的,或在机关、企事业单位受到开除处分未满5年的;
6.法律法规规定其他不得聘用为事业单位工作人员情形的;
7.报考人员不得报考聘用后即构成回避关系的招聘职位。
(三)招聘条件
1.具有中华人民共和国国籍;
2.遵守宪法和法律,拥护党的路线、方针、政策,维护国家统一,反对民族分裂主义和非法宗教活动;
3.具有良好的职业道德和履行岗位职责的能力;
4.适应岗位要求的身体条件;
5.符合招聘岗位年龄要求(如30周岁及以下:指1989年12月23日以后出生,以此类推);
6.考生应具有符合招聘职位要求的文化程度,持有经国家、省、市、自治区教育行政部门、自治区(含兵团)干部教育领导小组认可的学历证书;军队院校函授学历应在部队服役期间入学取得;高级技工学校、技师学院的中级工班、高级工班(预备技师班)、技师班全日制毕业生分别等同中专、高职(大专)、本科学历;
7.符合招聘职位要求的其他条件(附件1);
涉及招聘职位要求的年龄、学历、服务期限等条件的,截止日期为发布简章当日(2020年12月23日)。
(四)招聘时间安排
1.网上报名:2020年12月24日- 12月31日(每天10:00-18:30,北京时间,下同)
2.资格审查:2020年12月24日-2021年1月1日(每天10:00-18:30)
3.体能(专业)测试:2021年1月4日-1月5日
4.笔试:2021年1月10日
5.面试:2021年1月15日-1月16日
6.公布总成绩:2021年1月18日
7.体检:2021年1月20日
8.考察:2021年1月23日-1月26日
9.公示:2021年1月27日-2月4日
10.聘用:2021年2月5日后
(五)招聘程序
1.网上报名
(1)2020年12月24日- 12月31日(每天10:00-18:30),符合报考条件人员,在规定报名时间内登录网上报名系统(网址:https://changjizhou.zsjcyxm.com/),严格按照简章及具体招聘职位条件,根据本人实际情况合理选择职位,如实填报个人信息,上传个人身份证正反面、毕业证、学位证、学信网认证(网页版)、户口本户主页及本人页,以及职位要求其他印证材料的扫描件和照片。每名考生限报一个职位,报名信息经系统通过后不能修改。考生须保证填报信息和所提供资料的真实准确,在后续环节发现证件、材料不实的,取消报考资格。情节严重的,5年内不得参加昌吉州事业单位公开招聘考试。
凡报考职位有专业要求的,报考人员须自行对照国家教育行政部门最新版高等教育学科专业目录(附件3),选择与自身所学专业相符的职位报考。因个人理解有误、填报信息虚假、填报信息有误等原因造成的后果由报考人员自行承担。
(2)考生上传的相关印证资料中涉及配偶的须提供结婚证和配偶户口本,涉及子女的须提供父母户口本或父母户籍所在地公安机关出具的证明。
以下人员还须提供相应材料:
--服务期满且考核合格的“大学生服务西部计划志愿者”,须提供地(州)级及以上大学生西部计划志愿者管理办公室(团委)出具的证明或服务证;
--服务期满且考核合格的“三支一扶”大学生须提供县级及以上人力资源和社会保障部门(“三支一扶”办公室)出具的证明或服务证;
--服务期满且考核合格的经“千名大学生进基层”计划统一选派到村(社区)工作大学生,须提供县级及以上组织部门出具的证明;
--公安辅警须提供县级及以上公安机关出具的证明;
--“烈士配偶及其子女”须提供民政部颁发的烈士证明书或地(州)级及以上民政部门出具的证明材料;
--退役士兵须提供《退役证》;
--企业在职人员(含已签订劳动合同或存在事实劳动关系)须提供所在单位同意报考的证明。
2.资格审查
(1)2020年12月24日-2021年1月1日(每天10:00-18:30),昌吉州事业单位公开招聘工作领导小组办公室(以下简称“州招聘办”)根据考生报名信息和上传的印证资料,对考生进行资格审查。考生资格审查通过后,须下载打印报名表。资格审查未能通过的,不得进入后续环节。考生自行填报的加分信息,经审查不符合加分条件的,不予加分。考生可通过报名系统查询本人资格审查结果,请报名成功的考生在资格审查期间关注系统反馈信息,并保持电话畅通。
(2)2021年1月2日(10:00—18:00),资格审查合格的考生按照规定缴费流程(附件4)缴纳报名费15元,未按规定时间缴费的视为放弃。已缴费考生因个人原因未能参加后续环节的,不予退费,后续环节费用根据入闱情况另行收取。
3.体能(专业)测试
(1)体能测试
①报考公安机关基层事业单位、州矿山救护大队、州消防救援支队职位资格审查合格考生须进行体能测试。
②体能测试时间为2021年1月4日-1月5日,具体测试时间、地点、注意事项由各招聘单位通过电话或短信向考生通知,请考生保持联系方式畅通。
③参加体能测试的考生须出示通信大数据行程码、7天内新冠病毒核酸检测阴性证明、报名表以及本人有效身份证,在规定时间到达指定地点参加体能测试,未按时到达、未携带上述材料又不能自行证明的考生,取消体能测试资格。
④体能测试的标准分别参照《公安机关录用人民警察体能测评项目和标准(暂行)》、《矿山救护队质量标准化考核规范(AQ1009-2007)标准》和《消防员体能训练标准》执行。
⑤体能测试结果当场公布,体能测试不合格者不得进入下一环节。体能测试成绩合格考生,于2021年1月6日18:00前按规定的缴费流程(附件4)缴纳笔试费40元,未按规定时间缴费的视为放弃。已缴费考生因个人原因未参加笔试的不予退费。
(2)专业测试
①报考州艺术剧院职位资格审查合格考生须进行专业测试。
②专业测试时间为2021年1月4日-1月5日,具体时间、地点、注意事项由州艺术剧院通过电话或短信向考生通知,请考生保持联系方式畅通。
③参加专业测试的考生须出示通信大数据行程码、7天内新冠病毒核酸检测阴性证明、报名表以及本人有效身份证,在规定时间到达指定地点参加专业测试,未按时到达、未携带上述材料又不能自行证明的考生,取消专业测试资格。
④专业测试满分为100分,设定60分为合格分数线,成绩当场公布,达不到合格分数线的考生不得进入下一环节,专业测试成绩占总成绩的60%。
⑤专业测试成绩合格考生,于2021年1月6日18:00前按规定的缴费流程(附件4)缴纳笔试费40元,未按规定时间缴费的视为放弃。已缴费考生因个人原因未参加考试的不予退费。
4.笔试
(1)笔试于2021年1月10日(上午10:00—11:30)采取国家通用文字命题、答题,线上闭卷方式进行,考生要按照线上笔试操作说明、软硬件设备要求及笔试相关要求和注意事项(附件5)在规定时间参加笔试。2021年1月8日对考生进行线上笔试模拟测试,请考生保持联系方式畅通。
(2)考生笔试科目为《综合能力测验》,内容包含公共基础知识和职业能力测试,笔试成绩满分为100分,笔试成绩占总成绩的40%。
(3)笔试加分
--使用国家通用语言文字答题的维吾尔族、哈萨克族、蒙古族、柯尔克孜族、锡伯族、塔吉克族、达斡尔族、乌孜别克族、塔塔尔族、俄罗斯族考生,笔试成绩加5分;
--服务期满且考核合格的“大学生服务西部计划志愿者”、“三支一扶”人员、以及经“千名大学生进基层”计划统一选派到村(社区)工作大学生,笔试成绩加5分;
--烈士配偶及其子女,笔试成绩加5分;
--退役士兵报考公安机关基层事业单位职位的,笔试成绩加5分。
州招聘办根据审核通过的加分信息,直接在笔试成绩中加分,符合上述两项及以上条件的,不累计加分,笔试成绩加分后总分超过满分的,按满分计算。符合加分条件,因个人原因没有加分的,不予加分。
(4)公布笔试成绩
2021年1月12日,州招聘办通过昌吉州人民政府网、“昌吉人社资讯”微信公众服务平台统一公布笔试成绩及合格分数线。
(5)报考公安机关基层事业单位、州矿山救护大队、州消防救援支队职位且笔试成绩合格的考生,按照招聘职位与入闱人员1:3的比例从高分到低分依次确定面试入闱人员;达不到规定比例的职位,按实际人数确定;笔试成绩相同者占面试入闱名额,笔试成绩相同且同为规定比例最后一名者,一并入闱。报考州艺术剧院职位的考生不参加面试。入闱面试的考生于1月13日18:00前按规定的缴费流程(附件4)缴纳面试费40元,未按规定时间缴费的,视为放弃。已缴费考生因个人原因未参加考试的不予退费。
5.面试
(1)2021年1月15日-1月16日进行面试。各职位具体面试时间、地点、注意事项由州招聘办通过电话或短信向考生通知,请考生保持联系方式畅通。
(2)参加面试的考生须出示通信大数据行程码、7天内新冠病毒核酸检测阴性证明、报名表以及本人有效身份证,在规定时间到达指定地点参加面试,未按时到达、未携带上述材料又不能自行证明的考生,取消面试资格。
(3)面试为现场结构化面试,使用国家通用文字命题、国家通用语言答题,面试成绩满分为100分,设定60分为合格分数线,达不到合格分数线的考生不得进入下一环节。面试成绩占总成绩的60%,成绩当场公布。
6.公布总成绩
2021年1月18日,州招聘办通过昌吉州人民政府网和“昌吉人社资讯”微信公众服务平台公布专业测试、笔试、面试和总成绩。
总成绩实行百分制,计算方法如下:
州艺术剧院职位总成绩=笔试成绩×40%+专业测试成绩×60%;
其他职位总成绩=笔试成绩×40%+面试成绩×60%。
根据考生总成绩,按具体职位与入闱人员1:1的比例,从高分到低分依次确定参加体检人员,同一职位考生总成绩相同时,笔试成绩高的进入体检。
7.体检
(1)2021年1月20日,由州招聘办组织入闱考生在二级甲等以上综合医院进行体检,具体时间、地点及注意事项,由州招聘办通过电话或短信方式向考生通知,请考生注意保持联系方式畅通。
(2)参加体检的考生须出示通信大数据行程码、7天内新冠病毒核酸检测阴性证明、报名表以及本人有效身份证,在规定时间到达指定地点参加体检,未按时到达、未携带上述材料又不能自行证明的考生,取消体检资格。
(3)体检项目及标准执行《自治区事业单位面向社会公开招聘工作人员通用体检项目(试行)》(附件6)和《自治区事业单位面向社会公开招聘工作人员体检通用标准(试行)》(附件7)。报考州矿山救护大队职位还须符合《矿山救护规程》中规定的标准;报考州消防救援支队职位还须符合《应征公民体格检查标准》中规定的军队陆勤人员标准;报考公安机关基层事业单位的职位还须参照人民警察招录有关规定执行,其中视力适用“单侧矫正视力低于5.0,不合格”。具体标准分别咨询州矿山救护大队、州消防救援支队和州公安局。
(4)体检合格者进入考察环节。体检不合格或对体检结果有异议的考生,经本人书面申请,由州招聘办组织一次复检,复检结果为最终结果。
(5)放弃体检或体检不合格造成空缺的职位,按总成绩由高分到低分在本职位面试成绩合格考生中依次递补。体检结果通过电话或短信向考生通知,请考生注意查询并保持电话畅通。
(6)体检费、复检费均由考生承担,由体检医院按照该医院的收费标准收取。
8.考察
2021年1月23日-1月26日,由招聘单位对体检合格人员进行考察。主要对入闱考察环节考生的证件、相关资料、个人档案原件及个人真实情况进行复核,并采取多种形式对个人政治思想、道德品质、能力素质、遵纪守法、自律意识、学习和工作表现以及需要回避的情况等进行详细考察,对政治上不合格的坚决一票否决。考察不合格者,取消聘用资格,造成的空缺岗位按该职位总成绩从高分到低分依次递补,并组织体检、考察。
9.公示
2021年1月27日-2月4日,州招聘办通过昌吉州党建网、昌吉州人民政府网和“昌吉人社资讯”微信公众服务平台,对考察合格拟聘人员分批进行公示。公示期为7个工作日。
10.聘用
(1)拟聘用人员公示结果无异议后,由州人力资源和社会保障局下发聘用文件,招聘单位与聘用人员签订聘用合同,并办理聘用手续。新聘用人员按规定实行试用期制度。
(2)新聘用人员办理聘用手续后,由州人力资源和社会保障局统一派至木垒县帮助工作1年。帮助工作结束后,返回聘用单位工作。帮助工作情况作为事业单位新聘用人员试用期满考核的主要依据。
二、考核招聘
(一)招聘职位
详见《2020年昌吉州事业单位公开招聘职位表(考核招聘)》(附件2)。
(二)招聘对象
学历、年龄、专业等符合招聘职位要求的应、历届毕业生,招聘职位具体要求详见职位表(附件2),其中:面向服务期满且考核合格的“大学生西部计划志愿者”、“三支一扶”人员和经“千名大学生进基层”计划统一选派到村(社区)工作大学生的职位,报考人员的服务单位须在招聘单位所在县域内。
下列人员不在此次公开招聘范围:
1.曾因犯罪受过刑事处罚或被劳动教养的,受刑事处罚、行政处分尚未解除的,立案审查尚未作出结论的,被开除中国共产党党籍的,被依法列为失信联合惩戒对象的;
2.国家机关、事业单位正式在编在册的;
3.企业单位在职且单位不同意与其解除劳动合同的;
4.已纳入5%人才储备编制、特岗教师等,已签订服务协议未满服务期的;
5.曾经在公务员、事业单位试用期内因违纪违规、考核不合格被不予录用(聘用)未满5年的,或在机关、企事业单位受到开除处分未满5年的;
6.法律法规规定其他不得聘用为事业单位工作人员情形的;
7.报考人员不得报考聘用后即构成回避关系的招聘职位。
(三)招聘条件
1.具有中华人民共和国国籍;
2.遵守宪法和法律,拥护党的路线、方针、政策,维护国家统一,反对民族分裂主义和非法宗教活动;
3.具有良好的职业道德和履行岗位职责的能力;
4.适应岗位要求的身体条件;
5.符合招聘岗位年龄要求(如30周岁及以下,指1989年12月23日以后出生,以此类推);
6.考生应具有符合招聘职位要求的文化程度,持有经国家、省、市、自治区教育行政部门、自治区(含兵团)干部教育领导小组认可的学历证书;军队院校函授学历应在部队服役期间入学取得;技师班全日制毕业生等同于本科学历;
7.符合招聘职位要求的其他条件(附件2);
涉及招聘职位要求的年龄、学历、服务期限等条件的,截止日期为发布简章当日(2020年12月23日)。
(四)招聘时间安排
1.网上报名:2020年12月24日- 12月31日(每天10:00-18:30,北京时间,下同)
2.资格审查:2020年12月24日-2021年1月1日(每天10:00-18:30)
3.面试:2021年1月8日-2021年1月14日
4.体检:2021年1月20日
5.考察:2021年1月23日-1月26日
6.公示:2021年1月27日-2月4日
7.聘用:2021年2月5日后
(五)招聘程序
1.网上报名
2020年12月24日- 12月31日(每天10:00-18:30),符合报考条件人员,在规定报名时间内登录网上报名系统(网址:https://changjizhou.zsjcyxm.com/),严格按照简章及具体招聘职位条件,根据本人实际情况合理选择职位,如实填报个人信息,上传个人身份证正反面、毕业证、学位证、学信网认证(网页版)、户口本户主页及本人页,以及职位要求其他印证材料的扫描件和照片。每名考生限报一个职位,报名信息经系统通过后不能修改。考生须保证填报信息和所提供资料的真实准确,在后续环节发现证件、材料不实的,取消报考资格。情节严重的,5年内不得参加昌吉州事业单位公开招聘考试。
凡报考职位有专业要求的,报考人员须自行对照国家教育行政部门最新版高等教育学科专业目录(附件3),选择与自身所学专业相符的职位报考。因个人理解有误、填报信息虚假、填报信息有误等原因造成的后果由报考人员自行承担。
以下人员还须提供相应材料:
--服务期满且考核合格的“大学生服务西部计划志愿者”,须提供地(州)级及以上大学生西部计划志愿者管理办公室(团委)出具的证明或服务证;
--服务期满且考核合格的“三支一扶”大学生须提供县级及以上人力资源和社会保障部门(“三支一扶”办公室)出具的证明或服务证;
--服务期满且考核合格的经“千名大学生进基层”计划统一选派到村(社区)工作大学生,须提供县级及以上组织部门出具的证明;
--企业在职人员(含已签订劳动合同或存在事实劳动关系)须提供所在单位同意报考的证明。
2.资格审查
(1)2020年12月24日-2021年1月1日(每天10:00-18:30),各县(市)招聘办根据考生报名信息和上传的印证资料,对考生进行资格审查。考生资格审查合格后,须下载打印报名表。资格审查未能通过的,不得进入后续环节。考生可通过报名系统查询本人资格审查结果,请报名成功的考生在资格审查期间关注系统反馈信息,并保持电话畅通。
(2)2021年1月2日(10:00—18:00),资格审查合格的考生按照规定缴费流程(附件4)缴纳报名费15元、面试费40元,合计55元。未按规定时间缴费的,视为放弃。已缴费考生由于个人原因未能参加后续环节的,不予退费。
3.面试
(1)面试考点设在各招聘职位所在县(市),由州、县(市)招聘办于2021年1月8日-2021年1月14日共同组织实施,各职位具体面试时间、地点、注意事项由各县(市)招聘办通过电话或短信向考生通知,请考生保持联系方式畅通。
(2)参加面试的考生须出示通信大数据行程码、7天内新冠病毒核酸检测阴性证明、报名表以及本人有效身份证,在规定时间到达指定地点参加面试,未按时到达、未携带上述材料又不能自行证明的考生,取消面试资格。
(3)面试形式为结构化面试,使用国家通用文字命题、国家通用语言答题,成绩满分为100分,设定60分为合格分数线,达不到合格分数线的考生不得进入下一环节。面试成绩当场公布。
(4)同一职位面试合格分数线以上考生,面试得分由高到低按职位招聘人数1:1比例确定参加体检人员,面试成绩相同的,进行一轮加试。
(5)2021年1月18日,州招聘办通过昌吉州人民政府网、“昌吉人社资讯”微信公众服务平台统一公布面试成绩及入闱体检人员名单。
4.体检
(1)2021年1月20日,由各县(市)招聘办组织本县(市)职位入闱考生在二级甲等以上综合性医院进行体检,具体时间、地点及注意事项,由县(市)招聘办通过电话或短信方式向考生通知,请考生注意保持联系方式畅通。
(2)参加体检的考生须出示通信大数据行程码、7天内新冠病毒核酸检测阴性证明、报名表以及本人有效身份证在规定时间到达指定地点参加体检,未按时到达、未携带上述材料又不能自行证明的考生,取消体检资格。
(3)体检项目及标准执行《自治区事业单位面向社会公开招聘工作人员通用体检项目(试行)》(附件6)和《自治区事业单位面向社会公开招聘工作人员体检通用标准(试行)》(附件7)。体检合格者进入考察环节。
(4)体检不合格或对体检结果有异议的考生,经本人书面申请,由县(市)招聘办组织一次复检,复检结果为最终结果。放弃体检或体检不合格造成空缺的,从该职位面试合格人员中按面试成绩由高分到低分依次递补。体检费、复检费均由考生承担,由体检医院按照该医院的收费标准收取。体检结果通过电话或短信向考生通知,请考生注意查询并保持电话畅通。
5.考察
2021年1月23日-1月26日,各县(市)招聘办对体检合格人员进行考察。主要对入闱考察环节考生的证件、相关资料、个人档案原件及个人真实情况进行复核,并采取多种形式对个人政治思想、道德品质、能力素质、遵纪守法、自律意识、学习和工作表现以及需要回避的情况等进行详细考察,对政治上不合格的坚决一票否决。考察不合格者,取消聘用资格,造成的空缺岗位从该职位面试合格人员中按面试成绩由高分到低分依次递补,并组织体检、考察。
6.公示
2021年1月27日-2月4日,州招聘办通过昌吉州党建网、昌吉州人民政府网和“昌吉人社资讯”微信公众服务平台,对考察合格拟聘人员分批进行公示。公示期为7个工作日。
7.聘用
拟聘用人员公示结果无异议后,由州人力资源和社会保障局下发聘用文件,招聘单位与聘用人员签订聘用合同,并办理聘用手续。新聘用人员按规定实行试用期制度。
三、考生防疫要求
(一)考生参加体能(专业)测试、面试、体检等招聘环节时,须体温正常,并出示通信大数据行程码以及7天内新冠病毒核酸检测阴性证明。
(二)考生应避免到疫情中高风险地区或国(境)外旅行、居住;避免与新冠肺炎确诊病例、疑似病例、无症状感染者及中高风险区域人员接触;避免去人群流动性较大、人群密集的场所聚集。
(三)疫情中高风险地区的考生及与新冠病毒肺炎确诊、疑似病例或无症状感染者有密切接触的考生,请及时与昌吉州事业单位公开招聘领导小组办公室或昌吉州新冠肺炎疫情防控指挥部联系,经医疗卫生专业人员评估同意后,方可参加招聘。
(四)凡隐瞒或谎报旅居史、接触史、健康状况等疫情防控重点信息,不配合工作人员进行防疫检测、询问、排查、送诊等造成严重后果的考生,取消其报考资格;如有违法情况,将依法追究法律责任。
(五)考生参加体能(专业)测试、面试、体检等招聘环节时,须按规定时间到达指定地点,有序接受体温测量等相关检测,不得扎堆聚集。招聘各环节,考生须佩戴符合防疫要求的口罩并做好个人防护,遵守工作人员指导和安排,否则取消报考资格。
四、工作监督及其他
(一)公开招聘工作接受各级纪检监察部门、社会各界的监督。对公开招聘工作中发现的违纪行为,由州招聘办会同纪检监察部门按有关规定予以查处。
(二)对招聘过程中存在弄虚作假、不提供真实情况等违规违纪行为的考生,取消其进入下一环节资格;对情节严重造成社会恶劣影响的考生,5年内不得参加昌吉州事业单位公开招聘考试。
(三)参与公开招聘的工作人员,按相关规定实行回避制度。对违反工作纪律和相关规定的考官、工作人员进行查处;情节严重构成犯罪的,移交司法机关处理。
(四)本简章确定的时间、地点等有关事宜,如因疫情等特殊情况需要变更的,由公开招聘领导小组研究决定后,通过昌吉党建网、昌吉州人民政府网和“昌吉人社资讯”微信公众服务平台发布变更公告。网站查询方式:昌吉党建网(http://www.xjcjdj.cn/)-公示公告;昌吉州人民政府网站(http://www.cj.gov.cn)-公开-人力资源和社会保障局-事业单位公开招聘。
(五)本次招聘不委托任何培训机构举办辅导班、不指定考试教材及辅导资料,报考人员谨防上当受骗。
网上报名技术咨询电话:022-58703000-85606
网上缴费技术支持电话:0994-2514966
政策咨询电话: 0994-2347609
监督电话: 0994-2333108
疫情防控咨询电话:0994-2891234
点击下载>>>

1.2020年昌吉州事业单位公开招聘职位表(考试招聘).xlsx
2.2020年昌吉州事业单位公开招聘职位表(考核招聘).xlsx
3.国家教育部门最新版高等教育学科专业目录网址链接.doc
4.缴费流程.docx
5.考生在线笔试操作说明、软硬件设备要求及笔试相关要求和注意事项.docx
6.《自治区事业单位面向社会公开招聘工作人员通用体检项目(试行)》.xls
7.《自治区事业单位面向社会公开招聘工作人员体检通用标准(试行)》.doc
8.县(市)招聘办及州直相关单位咨询电话.xls
原标题:2020年昌吉州事业单位公开招聘简章
文章来源:http://www.cj.gov.cn/gk/rdjy/897002.htm
根据《中华人民共和国公务员法》、《公务员录用规定》、《兵团公务员录用实施办法(试行)》等有关法律法规政策,兵团决定面向部分高校毕业生招录公务员57名。现将有关事宜公告如下:
一、招录对象、条件
(一)招录对象
复旦大学、同济大学、上海交通大学、华东师范大学、中国科学技术大学、合肥工业大学等6所高校的2021年本科及以上学历应届毕业生(不含专升本、独立学院毕业生、定向、委培生及在职人员)。
(二)招录条件
1. 具有中华人民共和国国籍;
2. 具有良好的政治素质和道德品行;
3. 具有兵团公务员主管部门规定的拟任职位所要求的资格条件。其中,取得相应学历、学位证书的时间为本科生2021年1月—7月,硕士、博士研究生2020年8月—2021年7月;18周岁以上指2002年12月前出生,30周岁以下指1989年12月以后出生,35周岁以下指1984年12月以后出生,40周岁以下指1979年12月以后出生;
4. 法律、法规规定的其他条件。
因违法违纪违规行为受到过各种处分处理、学术不端和道德品行问题的,或有《中华人民共和国公务员法》和其他有关法律法规规定不得录用为公务员情形的,不得报考。
二、招录程序
招录程序主要有:发布公告、宣传动员、报名、资格审查、考试(面谈)、体检、考察、公示、录用。
(一)招录公告和宣传动员。报考人员可于2020年12月24日登录本校就业指导中心网站,查看兵团招录公务员公告和职位表。
(二)报名和资格审查。2020年12月24日—2021年1月10日,报考人员到本校就业指导中心报名。就业指导中心做好组织推荐工作并组织报考人员填写《新疆生产建设兵团2021年面向部分高校毕业生招录公务员报名表》(以下简称《报名表》),《报名表》(一式三份,两份上交一份自留)经所在院系党委盖章后交至学校就业指导部门(闵行校区铁生馆201)盖章,并对本校报考人员进行资格初审。最后由学校就业指导部门将符合报考条件、经组织推荐的考生名单、《报名表》等材料一并反馈兵团公务员主管部门进行资格复审。
报考人员只能选报一个职位。报考者要结合自身实际,认真阅读报考职位设定的条件,选报自己适合的职位,防止错报、误报。
(三)考试。考试时间定在2021年3月—5月。 具体考试时间、地点由兵团公务员主管部门电话通知。考试分为三种方式,报考本科及以上学历职位的毕业生进行笔试加面试,笔试科目为《综合能力测试》,面试采取结构化面试的方式进行,进入面试人员按照报考人员笔试成绩由高到低的顺序、以职位拟招录人数1:3的比例确定,达不到规定比例的,以实际人数确定,笔试、面试成绩满分各为100分,成绩最低合格分数线均为60分,综合成绩=笔试成绩+面试成绩,精确到小数点后2位;报考硕士研究生及以上学历职位的毕业生进行面试,面试成绩满分为100分,成绩最低合格分数线为60分;报考博士研究生学历职位的毕业生进行面谈。兵团公务员主管部门按照成绩从高到低的顺序,确定体检考察对象,并与进入体检考察人员签订三方就业协议。
(四)考察。结合疫情防控情况,兵团公务员主管部门组成考察组赴各高校对进入体检考察的报考人员进行考察。考察工作坚持政治标准第一,做到客观公正、全面深入,通过与所在院校师生个别谈话、查阅档案等方式,重点了解报考人员政治素质、思想品质、吃苦奉献精神、适应能力、心理素质、服从组织分配等情况。
(五)递补。在考试、考察等环节出现空缺的职位,按照成绩从高到低的顺序依次进行递补。
(六)调剂。考察工作结束后,仍有职位出现空缺的,由兵团公务员主管部门根据报考人员成绩和意愿进行调剂。对于报名参加本次招录,但未录用到相应职位的博士、硕士研究生,根据本人意愿,兵团公务员主管部门将结合本人所学专业适时推荐到兵团、师市机关、事业单位、国有企业等工作。
(七)体检。统筹疫情防控要求,拟录用考生到岗后,由各招录单位对新录用公务员进行体检,体检按照《公务员录用体检通用标准(试行)》、《体检操作手册》和《关于修订〈公务员录用体检通用标准(试行)〉及〈公务员录用体检操作手册(试行)〉有关内容的通知》(人社部发〔2016〕140号)等规定组织实施。体检不合格者,取消录用资格。
(八)公示。对考察合格人员,在所在高校进行公示,公示期为五个工作日。
(九)审批录用。公示期满未收到举报或举报问题不影响录用的,待拟录用人员取得毕业证书、学位证书(取得相应学历、学位的截止日期为2021年7月31日,未在规定时间内取得学历学位的,取消录用资格),兵团公务员主管部门通知人员报到上岗并印发录用文件。试用期为一年,试用期合格者予以正式任职,不合格者,取消录用资格。新录用公务员在单位最低服务年限为五年(含试用期)(《新录用公务员任职定级规定》中组发〔2019〕10号)。
三、招录政策
(一)报考人员免缴报名费、考试费、体检费;到岗后,招录单位报销首次从学校进疆的交通费(飞机、火车、汽车)并提供必要的生活保障。
(二)招录单位一次性给予录用人员5000元生活补贴。
(三)配偶自愿到兵团工作的,推荐合适岗位。
四、纪律监督
兵团纪委监委第一派驻纪检监察组全程监督。
(一)报考人员不得报考录用后即构成公务员法第七十四条所列情形的职位,也不得报考与本人有夫妻关系、直系血亲关系、三代以内旁系血亲关系以及近姻亲关系的人员担任领导成员的用人单位的职位。参与招录工作人员与报考人员之间以上关系的,实行公务回避。
(二)报考人员违反规定的,视情节轻重,取消考试资格;已被录用的,取消录用资格。
(三)参与招录的考官、工作人员违反工作纪律的按相关规定处理。
五、疫情防控
兵团公务员主管部门将根据各高校疫情防控要求,在组织招录各环节工作前,通知报考人员做好疫情防控相关准备工作。
政策咨询:兵团公务员局,电话:0991—2890637
附件:兵团2021年面向部分高校毕业生招录公务员职位表
附:可加微信“xds_sjtu“备注“新疆公务员咨询+姓名”加群。
兵团公务员局
2020年12月24日
原标题:新疆生产建设兵团2021年面向部分高校 毕业生招录公务员公告
文章来源:https://www.job.sjtu.edu.cn/eweb/jygl/zpfw.so?
新疆医科大学始建于1956年,是国家“一五”计划的156个重点项目。1998年新疆医学院与新疆中医学院合并成立新疆医科大学,2016年成为省部委共建高校,2020年6月,承载着新医人百年梦想的雪莲山校区正式启用,标志着学校驶入了高质量内涵式发展的“快车道”,开启了建设西部乃至全国一流大学的新征程。学校下设22个院部,开设26个本科专业,涵盖医学、管理学、理学、文学四个学科门类,形成了以医学教育为主,其他学科并行发展的结构与布局。
学校拥有国家级实验教学示范中心2个,自治区级实验教学示范中心5个;省部共建国家重点实验室1个、国家级国际联合研究中心1个、教育部省部共建实验室1个、教育部国际合作联合实验室1个、教育部省部共建协同创新中心1个、教育部工程研究中心培育项目1个、自治区重点实验室13个、自治区研究所24个、教育厅重点实验室5个,博士后科研流动站4个,博士后科研工作站2个。
在不断地教学探索与发展中,学校现有自治区“十三五”重点学科6个,其中高峰学科2个、高原学科4个;临床医学学科进入ESI全球排名前3.58‰;一级学科博士学位授权点5个,博士专业学位授权点2个;一级学科硕士学位授权点10个,硕士专业学位授权点8个;博士后科研工作站2个、博士后科研流动站4个;国家级特色专业6个、国家级一流本科专业建设点3个、国家级人才培养模式创新实验区1个,自治区科技进步奖数量连续十年蝉联全疆高校第一。
学校共有实习实训基地68家,其中直属附属医院8所,均为三级甲等医院,非隶属附属医院6所。
第一附属医院(第一临床医学院)连续三届荣获中国医学人文大会“人文爱心医院”称号,在“2019中国医院竞争力顶级医院100强”排名中位居第54位。
第二附属医院(第二临床医学院)是国家老年疾病临床医学研究中心新疆分中心、国家精神心理疾病临床医学研究中心新疆分中心。
第三附属医院(附属肿瘤医院、第三临床医学院)是自治区肿瘤防治中心与自治区癌症中心,是国家级肿瘤学临床重点专科建设单位。
第四附属医院(附属中医医院、第四临床医学院)是国家中医临床研究基地、国家中医药传承创新工程重点中医医院、国家“中医药国际合作基地”。
第五附属医院(第五临床医学院)是中国妇女发展基金会“母亲微笑行动”定点医院,国家卫健委颁发的改善医疗服务行动计划典型医疗机构。
第六附属医院(第六临床医学院)是新疆维吾尔自治区骨科医院,吉林大学-新疆医科大学国际联合医疗及研究中心。
第七附属医院(第七临床医学院)是国家心脏中心新疆心血管中心、国家肿瘤中心新疆分中心两个重大建设项目成功落户新医大。
第八附属医院(第八临床医学院)是自治区公共卫生救治中心、自治区结核病研究所。
学校临床教学及实习基地集中了全疆优质资源、优势凸显。
一、招聘范围及对象
1.符合招聘条件的历届、应届毕业生(应届生指在2021年1月1日至2021年12月31日内毕业的高校毕业生)。
2.具有博士学历、学位或副高及以上职称的高层次人才。
二、招聘岗位及人数
新疆医科大学2020年第四次面向社会公开招聘73人,其中教师岗62人,实验岗7人,其他专技岗4人,招聘岗位信息详见《新疆医科大学2020年第四次面向社会公开招聘事业单位工作人员岗位设置一览表》(附件1)。
三、招聘原则
新疆医科大学公开招聘工作坚持德才兼备的用人标准,贯彻公开、平等、竞争、择优的原则,采取考试与考察相结合的方式,确保信息公开、过程公开、结果公开。
四、待遇
被我校录用的考生,纳入事业编制后即可签订《新疆维吾尔自治区事业单位聘用合同书》。硕士研究生基本津贴为每人每月4000元(不含基本工资及其他待遇)。
特聘制引进的学术领军人才一事一议;特聘制引进的其他高层次人才每年基础津贴100万~40万元,科研配套经费自然科学类300万~100万元、社会科学类80万~30万元;纳编制引进的高层次人才安家费每年60万~40万元(税后),科研配套经费自然科学类50万~20万元、社会科学类20万~10万元。博士学历、学位或具有副高及以上职称高层次人才待遇见附件8。
五、发布招聘信息
在自治区人力资源和社会保障厅网(http://www.xjrs.gov.cn/)、新疆医科大学网站(http://www.xjmu.edu.cn)发布招聘公告、公布招聘职位、资格条件及招聘程序。发布信息期限为2020年12月23日至2021年1月4日。
六、招聘岗位基本条件
(一)具有中华人民共和国国籍;
(二)遵守国家宪法和法律;
(三)具有良好的品行和职业道德;
(四)身心健康;
(五)具有招聘岗位所需的专业知识、执业资格和工作能力;
(六)适应岗位要求的身体条件。
(七)应聘教师岗位、实验岗位者必须具有研究生及以上学历并取得相应学位,且第一学历为普通高等教育本科毕业、学士学位;其它岗位应聘者应具备招聘岗位所公布的学历并取得相应学位;海外留学归国人员需取得国家教育部留学认证;高考为民考民的考生还需提供MHK四级乙等及以上或普通话水平测试二级乙等及以上的合格证书。
(八)应聘者本科、硕士、博士阶段所学专业一致或相近;应聘医学类岗位的人员本科所学专业必须具有相关医学背景。
(九)具备招聘职位所需的其他条件和要求。(详见附件1)
(十)应聘者年龄需符合相应岗位要求的年龄,30岁及以下指1989年12月23日(含)以后出生的人员,其它年龄要求以此类推。
(十一)下列人员不得报考:
1.除2021年应届毕业生(应届生指在2021年1月1日至2021年12月31日内毕业的高校毕业生)外,高校在读博士、硕士及本年度已考取国家统招博士、硕士的人员。
2.受刑事处罚、行政处分尚未解除的;立案审查尚未做出结论的。
3.已在国家机关、国有企事业单位的在编在册正式工作人员,单位不同意与应聘人员解除人事关系(聘用合同关系)的。
4.参加“5%人才储备编制”、“特岗教师”等招聘考试,已签订服务协议未满服务期的。
5.法律法规规定其他不得聘用为事业单位工作人员情形的。
七、报名
新疆医科大学公开招聘工作考生报名工作由新疆医科大学人事处组织实施。报名包括网上报名及报名资格现场确认两个环节,现场报名资格确认具体事宜另行通知。在任一环节中发现报考者不符合职位条件的情况,取消其报考或聘用资格。考生须在2020年12月23日至2021年1月4日19:00(京时)内将报名材料相关要求发送至指定邮箱。报名材料要求如下:
(一)高层次人才考生需提供的报名材料
根据《新疆医科大学高层次人才引进基本条件及待遇》(附件8)《新疆医科大学高层次人才引进申报书》(附件9),填写《申报书》并将支撑材料电子版打压缩包后以“高层次人才-报考学院-岗位编码-应聘者姓名”重命名发送至电子邮箱xjmursc@163.com。
(二)硕士人才考生需提供的报名材料(岗位编码以A、B、D开头的岗位)
扫描版(PDF格式)、电子版报名材料(每项报名材料以“考生姓名-资料名称”重命名)打压缩包后以“报考学院-岗位编码-考生姓名”命名发送至报考学院指定邮箱(附件6)。纸质版报名材料在报名资格现场确认时携带,请按顺序排列:
1.扫描版(PDF格式)、纸质版《自治区事业单位面向社会公开招聘工作人员报名资格审查表》(贴近期彩色正面免冠1寸证件照片,所填信息必须确保真实准确)(附件2)。
2.扫描版(PDF格式)、纸质版《新疆医科大学公开招聘事业单位工作人员政治审核表》(附件3)。“应聘者所在单位意见”一栏,应届毕业生由毕业学校提供该生在校期间思想政治表现材料,并加盖学校公章;历届毕业生如已参加工作,由原工作单位或社区出具政治审核材料,并加盖单位公章;暂无工作单位的由居住地所在社区出具政治审核材料。
3.已在国家机关、国有企事业单位的在编在册正式工作人员须提供工作单位人事部门出具的同意报考的证明材料扫描件(PDF格式)、原件及复印件。
4.本科、硕士、博士阶段的毕业证、学位证的扫描件(PDF格式)、原件及复印件。同时还需提供相应学历、学位电子版、纸质版验证报告:教育部学历证书电子注册备案表(由学信网http://www.chsi.com.cn自行查询打印)、学位认证报告(由中国学位与研究生教育信息网https://www.chinadegrees.cn/cqva/gateway.html自行查询打印)。应届毕业生未取得毕业证、学位证的,还需提供电子版、纸质版学信网教育部学籍在线验证报告。
5.国家教育部留学认证的扫描件(PDF格式)、原件及复印件(海外留学归国人员提供)。
6.高考为民考民的考生,需提供MHK四级乙等及以上或普通话水平测试二级乙等及以上的合格证书的扫描件(PDF格式)、原件及复印件。
7.考生本人身份证的扫描件(PDF格式)、原件及复印件。
8.电子版《自治区事业单位面向社会公开招聘报考人员花名册》(附件4)。
9.电子版蓝底免冠证件照。
10.专项招聘高校毕业生是指应届高校毕业生和在国家规定的2年择业期内未落实工作单位的高校毕业生,其户口、档案、组织关系仍保留在原毕业学校或转入各级公共就业人才服务机构的高校毕业生。报考该类岗位考生需提供扫描版(PDF格式)、纸质版《关于择业期内工作情况的说明》(附件7)。
11.岗位要求的执业资格证等其它证明材料的扫描件(PDF格式)、原件及复印件。
(三)注意事项
1.报名材料必须真实、准确、详实,凡提供虚假资料的,一经查实,即取消报名及聘用资格。
2.每位考生只允许报考一个岗位。应聘人员与招聘人员之比应不低于3:1。达不到开考比例要求的岗位,可按规定调整为2:1或取消该岗位的招聘计划。具有博士学历、学位或副高及以上职称的高层次人才,按自治区人社厅《关于印发自治区事业单位面向社会公开招聘工作人员办法的通知》(新人社发〔2013〕141号)文件精神,采用绿色通道。
3.专业参照目录:硕士及以上学历岗位参照2013年研究生招生学科、专业代码册(附件5)。
八、资格审查
由新疆医科大学公开招聘工作领导小组按相关规定和岗位要求对应聘人员相关材料、任职资格基本条件进行审查并进行政治审核。
资格审查合格人员名单将新疆医科大学网站(http://www.xjmu.edu.cn)上发布。
未能在规定时间内完成以上报名步骤的报考人员,视为自动放弃报名资格,一切责任由报考人员自负。报考人员所填写信息与本人真实信息不符的,后果由报考人员自负。凡提供虚假报考申请材料的,一经查实,即取消报考及聘用资格。
九、考核方式
(一)高层次人才岗位的考核
具有博士学历、学位或副高及以上职称的高层次人才,考核分为:
1.面试及试讲(含专业技能考核)。面试及试讲成绩满分100分(其中面试40分,试讲60分),总分60分为合格分数线,未达到合格分数线的不得进入下一环节。此项成绩占总成绩的70%。
2.学术水平答辩及层次认定。学术水平答辩及层次认定环节主要考量引进人员的学术及科研能力,此项不进行评分,不计入总成绩,但作为对照《新疆医科大学高层次人才引进与管理办法》中相应层次认定的依据。
3.考察(含考核)。考生在所报考学院进行考察,考察时间不少于5个工作日。考察(含考核)满分100分,60分为合格分数线,未达到合格分数线的考生不得进入下一环节,此项成绩在总成绩中按30%折合计算。
(二)硕士人才岗位的考核(岗位编码以A、B、D开头的岗位)
1.采取考核方式的岗位。岗位编码以A和B开头的岗位,按照自治区人社厅《关于创新自治区事业单位面向社会公开招聘政策有关问题的通知》(新人社发〔2017〕81号)文件精神,采取考核方式公开招聘。
考核分为:面试及试讲(含专业技能考核)、试工两个环节,总成绩按100分计算,其中,面试及试讲成绩(含专业技能考核)占70%,试工成绩占30%。
2.采取考试方式的岗位。岗位编码以D开头的岗位,按照自治区人社厅《关于印发<自治区事业单位新录人员公开招聘考试工作试行办法>的通知》(新人社发〔2013〕141号)文件精神,采取考试方式公开招聘。
考试分为:笔试、面试、试工三个考核环节,总成绩按100分计算,其中,笔试成绩占40%,面试成绩占30%,试工成绩占30%。
3.具体考核环节
1.笔试(岗位编码以D开头的岗位)
(1)笔试卷面满分100分,笔试具体组织形式、时间及相关要求另行通知
(2)笔试结束后,根据成绩从高分到低分按照岗位招聘数1:3比例确定进入下一环节的人员。达不到规定入闱比例的,按实际人数进入。笔试成绩相同者占面试入闱名额,笔试成绩相同且同为最后一名入闱面试者,一同入闱面试。
(3)笔试成绩、岗位排名及入闱下一环节人员名单等相关情况将于考试结束后在新疆医科大学网站公布。
(4)笔试加分:
①烈士配偶及其子女,笔试成绩加5分;
②使用国家通用文字答题的维吾尔族、哈萨克族、蒙古族、柯尔克孜族、锡伯族、塔吉克族、达斡尔族、乌孜别克族、塔塔尔族、俄罗斯族应聘人员,笔试成绩加5分;
③服务期满的“大学生服务西部计划志愿者”、“大学生村官”以及“三支一扶”人员,笔试成绩加5分。
④符合上述多项条件者,不累计加分;符合加分条件的应聘人员,须在报名及资格审查时提供相关资历证明材料。
2.面试
(1)面试及试讲(含专业技能考核)(岗位编码以A、B开头的岗位)
成绩满分100分,总分60分为合格分数线,未达到合格分数线的不得进入下一环节。成绩在新疆医科大学官网(http://www.xjmu.edu.cn)进行公告。具体组织形式、时间及相关要求另行通知。
(2)面试(岗位编码以D开头的岗位)
面试成绩满分100分,总分60分为合格分数线,未达到合格分数线的不得进入下一环节。入闱面试人员经确认放弃面试资格的,不再递补。面试成绩在新疆医科大学官网(http://www.xjmu.edu.cn)进行公告。面试具体组织形式、时间及相关要求另行通知。
(3)试工(岗位编码以A、B、D开头的岗位)
试工满分为100分,60分为合格分数线,未达到合格分数线的考生不得进入下一环节。试工时间不少于10个工作日,试工具体时间及相关要求另行通知。
试工结束后,按照总成绩由高分到低分排序,按招聘岗位及人数1:1比例确定参加体检人员。结果在新疆医科大学网站公告。
(三)心理测试
心理测试主要考核应聘人员性格特征和心理素质。心理测试成绩不计入总成绩,但作为对应聘人员综合考核的重要组成部分。测试时间、地点另行通知。未在规定的时间、地点参加测试者,视为自动放弃。
(四)总成绩计算方法
1.岗位编码以A和B开头的岗位:
总成绩=面试及试讲(含专业技能考核)×70%+试工×30%
2.岗位编码以D开头的岗位:
总成绩=笔试×40%+面试×30%+试工×30%
报考以上岗位考生总成绩相同者,采取加试的方式确定总成绩最高者进入体检环节。
3.高层次人才岗位:
总成绩=面试及试讲(含专业技能考核)×70%+考察(含考核)×30%
十、体检
新疆医科大学公开招聘工作人员体检和考察工作由新疆医科大学组织实施。新疆医科大学将在新疆医科大学网站提前三天公布体检人选、集中地点、体检时间及注意事项。
新疆医科大学组织确定体检人选在三级甲等综合性医院进行体检。体检项目和标准按照《自治区事业单位面向社会公开招聘工作人员体检通用标准(试行)》执行,费用由受检者自理。未在规定的时间、地点参加体检者,视为放弃录用资格。体检不合格的不能进入下一环节。报考人员对体检结果有异议申请复查的,由新疆医科大学另选三级甲等综合性医院进行复查,有明确结论的只能进行一次复查,复查结果为最终结果。体检不合格或自行放弃等原因出现的空缺名额,不再递补。
十一、考察
(一)学校将对拟聘人员进行全面审查考核。着重考核应聘者思想政治、道德品质、现实表现、遵纪守法等方面的情况。
(二)应聘者应对自己所填报资料的真实性负责,诚实应聘。凡2021年应届毕业生以录用时取得毕业证、学位证为准,或提供教育部中国留学服务中心出具的境外学历学位认证书,如有证书造假者,一经发现取消应聘资格。
(三)对于出现《关于印发自治区事业单位面向社会公开招聘工作人员办法的通知》(新人社发〔2013〕141号)第六十条所述情形的,将取消应聘资格。
(四)考察不合格或自行放弃等原因出现的空缺名额,不再递补。
(五)考察结束后,考察合格人员进入公示环节。
十二、确定拟聘人员
新疆医科大学将按照岗位用人计划和要求,对考察、体检合格的推荐录用人员提交校党委常委会议,确定拟录用人员。
十三、公示
拟聘人员确定后,学校将在新疆医科大学网站公示拟聘人员名单,公示期为七个工作日。公示期间接受社会举报,举报者应以真实姓名实事求是反映问题,并提供必要的调查线索。
十四、办理聘用手续
公示期满后,没有反映问题或反映问题但不影响聘用的人员,按相关规定办理聘用手续;对反映有严重问题并查有实据的,不予聘用;对反映有严重问题,但一时难以查实或难以否定的,暂缓聘用,待查实后再决定是否聘用。
应聘者在规定时间到新疆医科大学人事处报到,逾期未报到者,视为放弃。
事业单位面向社会公开招聘工作人员按规定实行试用期制度。试用期一般为6-12个月,原在国家机关、国有企事业单位的在编在册正式工作人员的试用期为6个月,应届毕业生试用期为12个月,试用期包括在聘用合同期限内。试用期满经考核合格的,予以正式聘用;考核不合格的,取消聘用。
十五、咨询电话
0991-2110072(李老师、樊老师)
十六、招聘监督
新疆医科大学纪检监察室全程监督此次招聘。
监督人:张老师
监督电话:0991-2110029
十七、其他事项
(一)招聘过程中有关调整、补充、提示等事项,将及时在新疆医科大学网站公告。
(二)报考人员必须提交准确、畅通的联系电话,并及时关注新疆医科大学网站发布的考试相关公告,以防错过相关考试时间安排和重要信息提示。
(三)本次考试不指定辅导用书,也不委托任何机构举办考试辅导培训班,敬请广大报考人员提高警惕、切勿上当受骗。
(四)本方案未尽事宜,由新疆医科大学人事处负责解释。
附件:
附件1:新疆医科大学2020年第四次面向社会公开招聘事业单位工作人员岗位设置一览表(下载)
附件2:自治区事业单位面向社会公开招聘工作人员报名资格审查表(下载)
附件3:新疆医科大学面向社会公开招聘政治审核表(下载)
附件4:自治区事业单位面向社会公开招聘报考人员花名册(下载)
附件5: 2013年研究生招生学科、专业代码册(下载)
附件6:新疆医科大学公开招聘各单位联系人及联系方式一览表(下载)
附件7:关于择业期内工作情况的说明(下载)
附件8:新疆医科大学高层次人才引进基本条件及待遇(下载)
附件9:新疆医科大学高层次人才引进申报书(下载)
新疆医科大学
2020年12月23日
为进一步充实壮大县水管总站、农村供水总站工作人员队伍,优化人员结构,实现人才强县战略。根据有关规定,拟向社会公开招聘工作人员。结合水管总站、农村供水总站实际,制定本方案。
一、招聘原则
坚持公开、平等、竞争、择优的原则,按照德才兼备的标准,择优聘用。
二、招聘岗位及人数

三、招聘范围及对象
(一)具有中华人民共和国国籍,拥护中国共产党的领导,自觉维护民族团结,遵守国家法律法规,品行端正;
(二)身体健康,无传染性疾病,无精神病史,具有良好的心理素质,具有正常履行工作职责的身体条件;
(三)能吃苦耐劳,具有奉献精神,服从安排,组织纪律观念强,道德品行好;
(四)具有良好的敬业精神和职业道德,善于沟通、协调,有较强的团队精神;
(五)应聘人员应具备国家承认的高中(中专)及以上学历,族别不限,年龄35周岁及以下,基层闸站人员年龄可适当放宽至40周岁。
(六)有以下情形之一的,不得报考
1、被开除公职或者因严重违纪违规被用工单位退回劳务派遣单位或用人单位解除劳动关系的;
2、有较为严重的个人不良信用记录的,有违法、违纪行为正在接受审查的;
3、五年内受过党纪、政务处分的;
4、近五年来有舞弊等严重违反录(聘)用纪律行为的;
5、其他不符合报名条件或违反规定不得聘用为国家工作人员的。
四、报名及资格审查
1、报名时间:2020年12月25日16:00至12月31日18:00
2、报名地点:岳普湖县水利局二楼行政办公室
3、报名提供材料:报考序号1(基层闸站岗位)、序号2(乡镇水管站及水利工程运行管理岗位)如实填写《岳普湖县水管总站2021年招聘工作人员报名资格审查表》、报考序号3(水厂运行管理岗位)如实填写《岳普湖县农村供水总站2021年招聘工作人员报名资格审查表》,并携带身份证、户口本、毕业证原价及复印件各1份、近期1寸免冠照片3张。
4、报名咨询电话:
13657551568(王伟)
18890940494(古再努尔·亚森)
五、面试
因疫情影响,本次招聘不设置笔试,直接进行面试,面试参照。面试时间:2021年1月4日下午16:00开始,地点:岳普湖县水利局四楼。
面试后予以公布面试成绩,根据面试成绩,依次择优确定通过人员名单并电话通知。
六、考察与政审
通过面试阶段人员请于2021年1月6日前将《岳普湖县水管总站2021年招聘工作人员政审表》/《岳普湖县农村供水总站2021年招聘工作人员政审表》上交县水利局行政办公室。
七、体检
根据岗位人数设置,结合政审结果,按照1:1比例择优确定体检人员,电话通知统一体检。体检标准参照《公务员录用体检通用标准》文件规定执行。体检费用由应聘人员自理。
若因体检未通过或放弃岗位的,根据面试成绩高低依次替补。
八、公示
研究确定拟聘用人员名单后,在水利局大门口、二楼进行公示,公示时间7个工作日。公示内容包括拟聘用人员姓名、性别、出生年月、学历(学位)、专业、毕业院校、毕业时间、拟聘用岗位等其他应公示事项。公示时间2021年1月4日—2021年1月11日。
九、聘用及待遇
经公示无异议或经核实不影响聘用的人员,由用人单位法定代表人或者其委托人与受聘人员签订聘用合同书,确立聘用关系,完善聘用手续。聘用人员试用期3个月,试用期大专及以上学历3000元/月,高中(中专)学历2200元/月。试用期满,经考核合格者,予以正式聘用;聘用人员工作岗位由水利局统一调配,若不服从调配、不能胜任工作岗位的解除聘用关系。试用期内或试用期满考核不合格或发现隐瞒聘前病史且身体条件不符合岗位要求以及提供虚假材料者,取消聘用资格。
试用期满后工资由县水管总站、农村供水总站自筹资金予以解决,待遇按县水管总站、农村供水总站聘用干部岗位标准执行,本科4250元/月,大专4150元/月,高中(中专)3500元/月,以上工资包含单位缴纳社保部分。
十、纪律要求
本次招聘工作自觉接受纪检监察和社会各界的监督,严禁徇私舞弊,若有违反规定或弄虚作假,一经查实,取消报名资格或聘用资格,并按规定追究有关责任。
岳普湖县农村供水总站
岳普湖县水管总站
2020年12月15日
附件:
1.岳普湖县农村供水总站2021年招聘工作人员政审表.docx
2.岳普湖县农村供水总站2021年招聘工作人员资格审查表.docx
3.岳普湖县水管总站2021年招聘工作人员政审表.docx
4.岳普湖县水管总站2021年招聘工作人员资格审查表.docx
为认真贯彻落实中共中央组织部办公厅、人力资源和社会保障部办公厅《关于应对新冠肺炎疫情影响做好事业单位公开招聘高校毕业生工作的通知》(人社厅发〔2020〕27号),并根据《中国地震局进人管理办法》、中国地震局关于2021年局属事业单位招聘工作有关要求,自治区人社厅《关于印发自治区事业单位面向社会公开招聘工作人员办法的通知》(新人社〔2013〕141号)、《关于进一步完善自治区事业单位面向社会公开招聘工作的通知》(新人社〔2017〕10号)、《关于应对新冠肺炎疫情影响全力以赴做好事业单位公开招聘高校毕业生工作的通知》(新人社明电〔2020〕34号),经新疆维吾尔自治区地震局党组研究,决定面向社会公开招聘工作人员29名。现公告如下:
一、单位简介
新疆维吾尔自治区地震局成立于1978年,实行中国地震局和新疆维吾尔自治区人民政府双重领导,以中国地震局为主的管理体制,为正厅(局)级,依法履行本行政区域内防震减灾工作管理职能。
二、招聘范围
面向社会公开招聘,符合岗位条件的应聘者均可报名应聘。
三、招聘岗位
详见《新疆维吾尔自治区地震局2021年面向社会公开招聘工作人员职位表》(附件1)。
四、招聘原则
坚持德才兼备的用人标准,贯彻民主、公开、平等、竞争、择优的原则,采取考试、面试与考察相结合的招聘方式,做到信息公开、过程公开、结果公开。
五、招聘岗位基本条件
(一)应聘人员须具备下列基本条件
1.具有中华人民共和国国籍;
2.遵守宪法和国家法律法规;
3.具有良好的品行和职业道德;
4.具有招聘岗位所需的专业知识、文化程度及工作能力;
5.符合招聘岗位年龄要求,30周岁及以下。(1989年12月1日以后出生)
6.适应岗位要求和地震野外工作的身体条件;
7.报考人员如参加基层服务项目(“大学生西部计划志愿者”、“大学生村官”、“三支一扶”人员),其基层服务项目的服务时间需达到规定要求(服务期限为1年的须满8个月及以上,服务期限为2年的须满16个月及以上);
8.具有符合报考职位的其他全部条件。
(二)有以下情形之一的人员,不得报考
1.受刑事处罚、行政处分尚未解除的;
2.立案审查尚未作出结论的;
3.因严重违反纪律、规章制度被单位开除、辞退或依法解除劳动(聘用)合同的;
4.受党纪、政纪处分,处分期未满的;
5.不符合招聘岗位基本条件要求的;
6.与原单位签订服务协议,服务期未满或原单位不同意解除人事关系(聘用合同关系)的;
7.参加“5%人才储备编制”、“特岗教师”等招聘考试,已签订服务协议未满服务期的;
8.法律法规规定其他不得聘用为事业单位工作人员情形的。
六、招聘工作实施方法及步骤
新疆维吾尔自治区地震局所属事业单位面向社会公开招聘工作,按照公布招聘岗位和资格条件、报名、笔试、资格审查、面试、体检、考察、公示、办理聘用手续等步骤实施。根据新冠肺炎疫情防控要求,本次招聘采取线上笔试方式委托新疆维吾尔自治区人事考试中心统一组织开展。
(一)公布招聘岗位和资格条件
通过新疆维吾尔自治区地震局官方网站(http://www.xjdzj.gov.cn/)发布招聘公告、公布招聘岗位、资格条件及招聘程序。信息发布期限为2020年12月21日至2020年12月29日。
(二)报名
报考者登录新疆维吾尔自治区地震局官方网站(http://www.xjdzj.gov.cn/),认真阅读招聘信息和有关要求,了解招聘岗位所规定的范围、对象、条件、报名程序、有关政策规定和注意事项等内容后选择完全符合报考条件的岗位(按照要求进行报名)。报考人员未按照招聘岗位所规定的时间、范围、对象、条件、年龄、学历和专业要求、报名程序、有关政策规定和注意事项等要求报名而影响招聘的,一切后果由报考人员承担。
1.报名时间:2020年12月21日10:00至2020年12月29日18:00(休息时间除外)。
2.报名方式:
①登录中国新疆人才网报名系统(https://bmxt.xjrc365.com/)填写考生基本资料,上传证件照片。要求:近期彩色标准1寸,半身免冠正面证件照(尺寸25mm×35mm,像素295px×413px),照片底色背景为白色,JPG或JPEG格式。
②登录填写基本信息及网上缴费时间:2020年12月21日10:00开始至2020年12月29日18:00点截止(休息时间除外)。
③缴费金额100元。缴费前考生必须完整阅读《考生须知》(详见附件2)阅读完成同意后方可登陆报名考试系统点击缴费,通过微信支付缴费,如缴费成功,但系统未显示成功者,可拨打技术咨询电话0991-4606779(缴费成功后,下载打印《报名表》一式两份,资格审查时携带备用。注意:缴费成功,即为报名确认,所报岗位及个人基本信息不能再进行改动)。
④下载打印笔试准考证时间:2021年1月4日起开始打印准考证(休息时间除外)。
⑤请考生在2021年1月5日—1月7日中国新疆人才网报名系统(https://bmxt.xjrc365.com/),查看下载考生端,考生端由电脑端“智考云”及移动端“智考通”两部分构成,考生必须同时下载两个客户端才可完成考试,并按照操作手册正确安装。一个准考证号对应一个考生端,严禁私下传输发送安装包,若因此导致考生端不能正常安装和登录的,由考生自行承担责任。
超过规定时间后,下载通道即关闭。考生所下载的“智考云”在线考试系统考生端与个人身份证号和准考证号绑定,一人一安装包,严禁使用他人安装包,因使用他人安装包造成的问题由考生自行承担。考生下载、安装时所使用的准考证号必须与模拟考试、正式考试时所使用的准考证号一致。
⑥模拟考试及技术咨询时间。考生下载安装“智考云”在线考试系统考生端后,登录“智考通”移动端、“智考云”电脑端参加模拟考试,模拟考试的主要内容包括登录、试题呈现、录音录像、佐证视频拍摄与上传等全流程操作;每人每天只能参加一次。模拟考试的主要目的是让考生提前熟悉系统登录、试题呈现与作答、录音录像、佐证视频拍摄与上传等全流程操作,具体的试题信息和要求以正式考试的为准;若在模拟考试过程中出现无法登录、面部识别障碍等问题,或因电脑故障等原因需要临时更换电脑的,请及时拨打技术热线:400-088-0028。
请考生务必完整体验整个作答、交卷过程,以便测试考生个人电脑的软硬件和网络条件,若考生没有参加模拟考试,导致考试当天无法正常参加考试的,由考生自行承担责任。
模拟考试时间:2021年1月5日—7日每日10:00—24:00
技术咨询时间:2021年1月5日起每日09:00—12:00,14:00—18:00.
中国新疆人才网考试及培训报名系统(https://bmxt.xjrc365.com/)工作时间每日21点至次日早上9点系统维护网站处于关闭状态,请考生上网操作时避开此时间段。
3.招考单位职位咨询电话:新疆维吾尔自治区地震局人事教育处 0991-3832141.
4.注意事项:
①报考人员须严格按照招聘公告和网络报名流程要求报名,报名与考试时使用的身份证信息必须一致。
②未能在规定时间内完成以上报名步骤的报考人员,视为自动放弃报名资格,一切责任由报考人员自负。报考人员所填写信息与本人真实信息不符的,后果由报考人员自负。凡提供虚假报考申请资料的,一经查实,即取消报考及聘用资格。
③报考人员对专业、学历等资格条件及备注的内容等信息有疑问的,可查阅相关考试专业指导目录。
④应聘同一岗位,应聘人员与招聘人数之比应不低于3:1。达不到开考比例要求的,可按规定调整或取消该岗位的招聘计划。
⑤每位考生当天笔试只允许报考一个单位一个岗位。
(三)考试
新疆维吾尔自治区地震局面向社会公开招聘工作人员考试分为笔试和面试。考试总成绩按100分计算,笔试成绩占40%,面试成绩占60%;总成绩计算方法:总成绩=笔试成绩×40%+面试成绩×60%。
1.笔试满分100分,在考试总成绩中按40%折合计算。笔试采用闭卷方式进行,主要测试应聘人员的综合基础知识、写作能力,统一使用国家通用语言文字命制和答题。笔试成绩在新疆维吾尔自治区地震局官方网站(http://www.xjdzj.gov.cn/)向社会公布。
2.笔试时间:2021年1月9日,具体时间详见准考证。参加笔试的考生根据通知及考生须知要求做好相应准备。
3.笔试科目:综合基础知识
请考生提前30分钟依次登录“智考通”移动端、“智考云”电脑端。因个人原因延迟进入考试系统的,由考生自行承担责任。在开考30分钟后,考生仍未进入考试系统考试界面或在考试中途强行退出系统的,视为自动放弃考试资格。
4.考生要求:
(1)本次考试采取在线“云考试”的方式进行,考生在家里通过自备的电脑下载并登录“智考云”在线考试系统考生端参加考试。
(2)考生自备带有麦克风、摄像头和储电功能的电脑(建议使用笔记本电脑),电脑配置要求:
①操作系统:Windows7、Windows10(禁止使用双系统、iOS系统);
②内存:4G(含)以上(可用内存至少2G以上);
③网络:可连接互联网(确保网络正常稳定,带宽4M以上,不能使用手机热点);
④硬盘:软件所在C盘至少20G(含)以上可用空间;
⑤摄像头:计算机自带摄像头或外接摄像头;
⑥麦克风:具有收音功能的麦克风。
(3)考生自备一台安卓操作系统的移动设备(手机或平板,安卓系统版本为8.0或以上),须带有摄像头、具有录音录像功能、可用存储内存至少在2G以上,且有能满足连续录像两个半小时的电量。考试开始前,用移动设备前置摄像头环顾考试环境,再将移动设备固定在能够拍摄到考生桌面、考生电脑桌面、周围环境及考生行为的位置上继续拍摄考试全程,并在考试结束后通过“智考通”移动端确认佐证视频全部上传成功。
(4)在正式开始考试前,请考生将设备及网络调试到最佳状态,电脑端和移动端摄像头全程开启。考试过程中由于设备硬件故障、断电断网等导致考试无法正常进行的,由考生自行承担责任。
(5)为保障考试能够顺利进行,请考生在下载安装“智考云”电脑端前,卸载360安全卫士、360杀毒、金山毒霸、电脑管家、McAfee、鲁大师等所有可能会影响考试作答或与系统软件无法兼容的杀毒工具。在考试结束前切勿重新安装杀毒软件、自动更新系统或重装系统。
考试过程中,考生必须关闭QQ、微信、钉钉、内网通等所有通讯工具及TeamViewer、向日葵等远程工具。不按此操作导致考试过程中出现故障而影响考试的,由考生自行承担责任。
(6)考生所在的考试环境应为光线充足、封闭、无其他人、无外界干扰的安静场所,场所内不能放置任何书籍及影像资料等,并调整好摄像头拍摄角度和坐姿,确保上半身能够在电脑端的摄像范围中。考生不得使用滤镜等可能导致本人严重失真的设备,妆容不宜夸张,不得遮挡面部(不得戴口罩),不得戴耳机。
请各位考生认真阅读《考生须知》,在下载“智考云”在线考试系统考生端时,请仔细阅读每个操作文件。考生不参加笔试视为放弃应聘资格,不再提供补考机会;考生要严格遵守考场纪律,违反纪律者,考试成绩无效。
5.笔试成绩公布后,按照从高分到低分的原则,按招聘岗位数及报考人数1:3的比例,确定面试入闱人员。凡达不到规定比例的,按实际人数进入面试。招聘人数与进入面试人数为1:1及以下入闱比例的岗位,入闱人员面试成绩须达到70分面试合格分数线,方可进入体检环节。面试前三日,入闱面试人员经确认放弃面试资格的,按笔试成绩由高到低依次递补;面试当日,入闱面试人员经确认放弃面试资格的,不再递补。笔试成绩相同者占面试入闱名额,笔试成绩相同且同为最后一名一同入闱面试。
7.笔试成绩、岗位排名及入闱面试人员名单等相关情况,将于笔试结束后在新疆维吾尔自治区地震局官方网站(http://www.xjdzj.gov.cn/)向社会公布。
(四)资格审查
1.资格审查具体时间、地点以新疆维吾尔自治区地震局官方网站(http://www.xjdzj.gov.cn/)发布的通知为准。
2.资格审查人员须提供的资料(原件及复印件1份):新疆维吾尔自治区地震局2021年事业单位招聘报名资格审查表(详见附件3),报名表、准考证、有效居民身份证、毕业证、学位证、招聘岗位所需的其他相关材料。其中:服务期满且考核合格的大学生西部计划志愿者,须提供地、州、市及以上大学生西部计划志愿者管理办公室(团委)相关证明;服务期满且考核合格的“三支一扶”高校毕业生须提供地、州、市及以上人力资源保障部门(“三支一扶”办公室)相关证明;服务期满且考核合格的大学生村官须提供县(市)及以上组织、人力资源社会保障部门相关证明;在职人员须提供所在单位同意报考的证明。
3.资格审查合格者进入面试。在任一环节中发现报考者不符合职位条件的情况,取消其报考或聘用资格。因资格审查不合格岗位出现空缺的,可按该岗位笔试成绩合格人员的排名依次递补。
(五)面试
1.考生面试满分为100分,在考试总成绩中按60%折合计算,面试成绩当场公布,主要考察应聘人员的专业水平、应变能力、逻辑思维、语言表达能力及形态、仪表等。笔试、面试总成绩相同者,采取加试的方式确定总成绩最高者进入体检环节。
2.面试具体时间、地点及注意事项等,于面试前在新疆维吾尔自治区地震局官方网站(http://www.xjdzj.gov.cn/)向社会公布。应聘人员携带身份证、准考证及相关材料,在指定的时间到指定的地点参加面试。因相关证件不符合规定要求而影响考试的一切责任由报考人员自行负责,未按指定时间到指定地点参加面试的视为自动放弃。
3.面试结束后,在新疆维吾尔自治区地震局官方网站(http://www.xjdzj.gov.cn/)向社会公布面试成绩、总成绩排名。
(六)体检
1.应聘人员体检在新疆维吾尔自治区地震局公开招聘工作领导小组的指导下组织实施。新疆维吾尔自治区地震局公开招聘工作领导小组按照1:1的比例,从高分到低分依次确定体检人选,并在新疆维吾尔自治区地震局官方网站(http://www.xjdzj.gov.cn/)向社会公布体检人员、集合地点、体检时间及注意事项等。
2. 新疆维吾尔自治区地震局组织应聘人员到三级甲等以上医院进行体检。未在规定的时间、地点参加体检者,视为放弃录聘资格。体检项目和标准参照《自治区事业单位面向社会公开招聘工作人员体检通用标准》执行。体检不合格的不能进入下一环节。应聘人员对体检结果有异议申请复查的,由新疆维吾尔自治区地震局公开招聘工作领导小组另选三级甲等以上医院进行复查,有明确结论的只能进行一次复查。复查结果为最终结果,因体检不合格或自行放弃等原因出现的空缺岗位,按总成绩排名依次递补。
3.体检结果在新疆维吾尔自治区地震局官方网站(http://www.xjdzj.gov.cn/)向社会公布。
(七)考察
1.新疆维吾尔自治区地震局面向社会公开招聘工作人员领导小组对体检合格人员进行全面审查考核。着重考核应聘人员的思想政治素质、能力素质、遵纪守法情况、道德品质修养等情况。应聘人员是应届毕业生的,提供个人毕业院校在校期间思想政治表现材料,并加盖学校公章;有单位的人员应提供工作期间思想政治表现材料,并加盖单位公章;暂无工作单位的由居住地街道办事处、派出所或社区出具政审材料,所有人员均须提供无犯罪记录证明。
2.应聘人员应对自己所填资料的真实性负责,诚实应聘。凡不能按期取得毕业证、学位证或伪造证件者,一经发现,取消聘用资格。
3.因考察不合格或自行放弃等原因出现空缺岗位,按同一岗位总成绩由高分到低分依次等额递补确定体检人员,对体检合格者进行考察。
4.考察内容及结果由新疆维吾尔自治区地震局公开招聘工作领导小组负责审定。
5.考察结果在新疆维吾尔自治区地震局官方网站(http://www.xjdzj.gov.cn/)向社会进行公告。
(八)确定拟招聘人员
新疆维吾尔自治区地震局党组按照岗位用人计划和要求,对体检、考察合格的拟招聘人员进行审议,确定拟招聘人员。
(九)公示
经新疆维吾尔自治区地震局公开招聘工作领导小组确定的拟招聘人员,在新疆维吾尔自治区地震局官方网站(http://www.xjdzj.gov.cn/)公示,公示期为7个工作日。公示期间接受社会举报,举报者应以真实姓名实事求是地反映问题,并提供必要的调查线索。
(十)办理聘用手续
1.公示期满后,对没有问题反映或有问题反映但经核实不影响聘用的人员,按相关规定办理聘用手续;对反映有严重问题并查有实据的,不予聘用,空缺的名额按顺序依次递补;对反映有严重问题,但一时难以查实或难以否定的,暂缓聘用,待查实后再决定是否聘用。
2.应聘人员在规定的时间内到新疆维吾尔自治区地震局报到,逾期未报到者,视为自行放弃。
3.新聘用人员实行试用期制度,试用期为1年。试用期满经考核合格的予以正式聘用,不合格的,取消其聘用资格。
七、纪律要求
1.参加招聘工作的考官或工作人员,与报考人员之间有夫妻关系、直系血亲关系、三代以内旁系血亲关系、近姻亲关系以及其他利害关系的,按有关规定实行公务回避。
2.对违反规定及弄虚作假的报考人员,视情节轻重,取消其考试资格;不属于报考范围已被聘用的,取消其聘用资格。
3.对违反规定的考官、工作人员以及报考人员按规定进行查处。
八、招聘监督
新疆维吾尔自治区地震局纪检室全程监督招聘工作,纠正和处理招聘工作中出现的问题,对违纪人员进行处理。
监督电话:0991—3626094.
九、其他事项
(一)招聘过程中有关调整、补充、提示等事项,新疆维吾尔自治区地震局在新疆维吾尔自治区地震局官方网站(http://www.xjdzj.gov.cn/)及时进行公告。
(二)报考人员必须提交准确、畅通的联系电话,并及时关注新疆维吾尔自治区地震局官方网站(http://www.xjdzj.gov.cn/)发布的考试相关公告,以防错过相关考试时间安排和重要信息提示。凡因个人原因错过相关考试时间和重要信息提示的,一切责任由报考人员自行承担。
(三)应届毕业生无法正常按期毕业及取得相应学位的,取消录用资格。
(四)本次考试不指定辅导用书,也不委托任何机构举办考试辅导培训班,敬请广大报考人员提高警惕、切勿上当受骗。
(五)本公告未尽事宜,由新疆维吾尔自治区地震局人事教育处负责解释。
点击下载>>>


考生须知.doc
新疆地震局面向社会公开招聘工作人员职位表.docx
新疆地震局事业单位招聘报名资格审查表.docx
新疆维吾尔自治区地震局
2020年12月20日
经新疆广播电视台党委研究,新疆广播电视台面向社会公开招聘100名工作人员。现公告如下:
一、单位简介
新疆广播电视台是自治区重要宣传舆论阵地,为自治区人民政府直属正厅级事业单位,归口自治区党委宣传部领导。
二、招聘范围
符合招聘岗位条件者均可报名。
三、招聘原则
坚持德才兼备的用人标准,贯彻民主、公开、平等、竞争、择优的原则,采取考试、面试与考察相结合的招聘方式,做到信息公开、过程公开、结果公开。
四、招聘岗位基本条件
(一)具有中华人民共和国国籍;
(二)遵守国家法律法规;
(三)具有良好的品行和职业道德;
(四)具有招聘岗位所需的专业知识、执业资格和工作能力;
(五)适应岗位要求的身体条件;
(六)具有符合报考职位要求的文化程度;
(七)报考人员如参加基层服务项目(“大学生西部计划志愿者”、“大学生村官”、“三支一扶”人员),其基层服务项目的服务时间需达到规定要求(服务期限为1年的须满8个月及以上,服务期限为2年的须满16个月及以上);
(八)专项招聘高校毕业生的岗位应聘者应为应届高校毕业生和择业期2年内未落实工作单位的高校毕业生。择业期内未落实工作单位的高校毕业生报名时应提供所受高等教育各阶段毕业证和学位证;2020年应届毕业生应提供《教育部学籍在线验证报告》或其他证明材料,并按期取得毕业证、学位证;
(九)符合招聘岗位年龄要求,45周岁及以下、40周岁及以下、30周岁及以下的年龄计算时间分别是指1974年12月22日(含)、1979年12月22日(含)、1989年12月22日(含)以后出生;
(十)符合岗位所需的其他条件;
(十一)有下列情形之一的人员,不得报考:
1.在政治素质、政治立场、政治态度方面存在问题的;
2.受刑事处罚、行政处分尚未解除的;
3.立案审查尚未作出结论的;
4.因严重违反纪律、规章制度被单位开除、辞退或依法解除劳动(聘用)合同的;
5.受党纪、政纪处分,处分期未满的;
6.不符合招聘岗位基本条件要求的;
7.与原单位签订服务协议,服务期未满或原单位不同意解除人事关系(聘用合同关系)的;
8.参加“5%人才储备编制”、“特岗教师”等招聘考试,已签订服务协议未满服务期的;
9.法律法规规定其他不得聘用为事业单位工作人员情形的。
五、招聘岗位:
新疆广播电视台本次招聘为专业技术岗位。详见《2020年新疆广播电视台公开招聘事业单位工作人员岗位设置一览表(第二批)》(附件1)。
六、招聘工作实施方法及步骤
新疆广播电视台公开招聘工作,按照公布招聘岗位和资格条件、报名、笔试(专业测试)、资格审查、面试、体检、考察、公示、办理聘用手续等步骤实施。其中1001、1002普通话播音主持岗位需进行专业测试,1003、2001、2002、2003、2004、2005岗位需进行笔试,根据新冠肺炎疫情防控要求,本次招聘采取线上笔试方式进行。
(一)公布招聘岗位和资格条件
通过新疆维吾尔自治区人力资源和社会保障厅门户网站(http://rst.xinjiang.gov.cn/,下同)、新疆广播电视台网站(新疆新闻在线、虎鱼网,下同)发布招聘公告,公布招聘岗位、资格条件及招聘程序。信息发布期限为2020年12月22日-12月30日。
(二)报名
报考者登录新疆维吾尔自治区人力资源和社会保障厅门户网站、新疆广播电视台网站(新疆新闻在线、虎鱼网),认真阅读招聘信息和有关要求,了解招聘岗位所规定的范围、对象、条件、报名程序、有关政策规定和注意事项等内容,然后选择完全符合报考条件的岗位进行报名。报考人员未按照招聘岗位所规定的时间、范围、对象、条件、年龄、学历和专业要求、报名程序、有关政策规定和注意事项等要求报名而影响招聘的,一切后果由报考人员承担。
1.报名时间:2020年12月22日10:00至2020年12月30日18:00(休息时间除外)。
2.1003、2001、2002、2003、2004、2005(需参加笔试的岗位)报名方式:
①登录中国新疆人才网考试培训报名系统(https://bmxt.xjrc365.com/,下同)填写考生基本资料,上传证件照片,要求:近期彩色标准1寸,半身免冠正面证件照(尺寸25mmX35mm,像素295pxX413px),照片底色背景为白色,JPG或JPEG格式。
②登录填写基本信息及网上缴费时间:2020年12月22日10:00开始至12月30日18:00点截止(休息时间除外)。
③缴费金额100元。缴费前考生必须完整阅读《考生须知》(详见附件2)阅读完成同意后方可登陆报名考试系统点击缴费,通过微信支付缴费,如缴费成功,但系统未显示成功者,可拨打技术咨询电话0991-4606779。(缴费成功后,下载打印《报名表》一式两份,资格审查时携带备用。注意:缴费成功,即为报名确认,所报岗位及个人基本信息不能再进行改动)
④下载打印笔试准考证时间:2021年1月4日起开始打印准考证(休息时间除外)。
⑤请考生在2021年1月5日—1月7日登陆网址https://bmxt.xjrc365.com/,查看下载考生端,考生端由电脑端“智考云”及移动端“智考通”两部分构成,考生必须同时下载两个客户端才可完成考试,并按照操作手册正确安装。一个准考证号对应一个考生端,严禁私下传输发送安装包,若因此导致考生端不能正常安装和登录的,由考生自行承担责任。
超过规定时间后,下载通道即关闭。考生所下载的“智考云”在线考试系统考生端与个人身份证号和准考证号绑定,一人一安装包,严禁使用他人安装包,因使用他人安装包造成的问题由考生自行承担。考生下载、安装时所使用的准考证号必须与模拟考试、正式考试时所使用的准考证号一致。
⑥模拟考试及技术咨询时间
考生下载安装“智考云”在线考试系统考生端后,登录“智考通”移动端、“智考云”电脑端参加模拟考试,模拟考试的主要内容包括登录、试题呈现、录音录像、佐证视频拍摄与上传等全流程操作;每人每天只能参加一次。模拟考试的主要目的是让考生提前熟悉系统登录、试题呈现与作答、录音录像、佐证视频拍摄与上传等全流程操作,具体的试题信息和要求以正式考试的为准;若在模拟考试过程中出现无法登录、面部识别障碍等问题,或因电脑故障等原因需要临时更换电脑的,请及时拨打技术热线:400-088-0028。
请考生务必完整体验整个作答、交卷过程,以便测试考生个人电脑的软硬件和网络条件,若考生没有参加模拟考试,导致考试当天无法正常参加考试的,由考生自行承担责任。
模拟考试时间:2021年1月5日—7日每日10:00—24:00
技术咨询时间:2021年1月5日起每日09:00—12:00,14:00—18:00。
中国新疆人才网考试及培训报名系统(https://bmxt.xjrc365.com/)工作时间每日21点至次日早上9点系统维护网站处于关闭状态,请考生上网操作时避开此时间段。
招考单位职位咨询电话:0991-2508110(新疆广播电视台人事处)
3.1001、1002普通话播音主持(需参加专业测试)报名方式
报考播音主持岗位人员进行专业测试,无需参加笔试。在2020年12月22日10:00至2020年12月30日18:00(休息时间除外)前将附件4“自治区事业单位面向社会公开招聘工作人员报名资格审查表”填好后,发送至xjgbdstzp@126.com,同时上传1寸蓝底或白底证件照片(jpg、gif、png格式,照片不符合要求者,不能进入下一程序)。收到邮件回复视为报名成功,并在规定时间统一领取专业测试证。
4.注意事项:
①报考人员须严格按照招聘公告和网络报名流程要求报名,报名与考试时使用的身份证必须一致。
②未能在规定时间内完成以上报名步骤的报考人员,视为自动放弃报名资格,一切责任由报考人员自负。报考人员所填写信息与本人真实信息不符的,后果由报考人员自负。凡提供虚假报考申请资料的,一经查实,即取消报考及聘用资格。
③报考人员对专业、学历等资格条件及备注的内容等信息有疑问的,可参考附件3查阅报考专业分类目录。
④应聘同一岗位,应聘人员与招聘人数之比应不低于3:1。达不到开考比例要求的,可按规定调整或取消该岗位的招聘计划。
⑤每位考生每场只允许报考一个岗位。
(三)考试
1003、2001、2002、2003、2004、2005岗位公开招聘考试分为笔试和面试;考试总成绩按100分计算。考试总成绩按照笔试和面试成绩4:6的比例计算。
1001、1002普通话播音主持岗位公开招聘考试分为专业测试和面试;考试总成绩按100分计算。考试总成绩按照专业测试和面试成绩4:6的比例计算。
1.笔试
(1)笔试满分100分。笔试采用闭卷方式进行,主要测试应聘人员的综合基础知识,统一用国家通用文字命题。笔试成绩在新疆广播电视台网站(新疆新闻在线、虎鱼网)上向社会公布。
(2)笔试时间:2021年1月9日具体时间详见准考证。参加笔试的考生根据通知及考生须知要求做好相应准备。
(3)笔试科目:综合基础知识
请考生提前30分钟依次登录“智考通”移动端、“智考云”电脑端。因个人原因延迟进入考试系统的,由考生自行承担责任。在开考30分钟后,考生仍未进入考试系统考试界面或在考试中途强行退出系统的,视为自动放弃考试资格。
(4)考生要求:
本次考试采取在线“云考试”的方式进行,考生在家里通过自备的电脑下载并登录“智考云”在线考试系统考生端参加考试。
考生自备带有麦克风、摄像头和储电功能的电脑(建议使用笔记本电脑),电脑配置要求:
①操作系统:Windows7、Windows10(禁止使用双系统、iOS系统);
②内存:4G(含)以上(可用内存至少2G以上);
③网络:可连接互联网(确保网络正常稳定,带宽4M以上,不能使用手机热点);
④硬盘:软件所在C盘至少20G(含)以上可用空间;
⑤摄像头:计算机自带摄像头或外接摄像头;
⑥麦克风:具有收音功能的麦克风。
考生自备一台安卓操作系统的移动设备(手机或平板,安卓系统版本为8.0或以上),须带有摄像头、具有录音录像功能、可用存储内存至少在2G以上,且有能满足连续录像两个半小时的电量。考试开始前,用移动设备前置摄像头环顾考试环境,再将移动设备固定在能够拍摄到考生桌面、考生电脑桌面、周围环境及考生行为的位置上继续拍摄考试全程,并在考试结束后通过“智考通”移动端确认佐证视频全部上传成功。
在正式开始考试前,请考生将设备及网络调试到最佳状态,电脑端和移动端摄像头全程开启。考试过程中由于设备硬件故障、断电断网等导致考试无法正常进行的,由考生自行承担责任。
为保障考试能够顺利进行,请考生在下载安装“智考云”电脑端前,卸载360安全卫士、360杀毒、金山毒霸、电脑管家、McAfee、鲁大师等所有可能会影响考试作答或与系统软件无法兼容的杀毒工具。在考试结束前切勿重新安装杀毒软件、自动更新系统或重装系统。
考试过程中,考生必须关闭QQ、微信、钉钉、内网通等所有通讯工具及TeamViewer、向日葵等远程工具。不按此操作导致考试过程中出现故障而影响考试的,由考生自行承担责任。
考生所在的考试环境应为光线充足、封闭、无其他人、无外界干扰的安静场所,场所内不能放置任何书籍及影像资料等,并调整好摄像头拍摄角度和坐姿,确保上半身能够在电脑端的摄像范围中。考生不得使用滤镜等可能导致本人严重失真的设备,妆容不宜夸张,不得遮挡面部(不得戴口罩),不得戴耳机。
请各位考生认真阅读《考生须知》(附件2),在下载“智考云”在线考试系统考生端时,请仔细阅读每个操作文件。考生不参加笔试视为放弃应聘资格,不再提供补考机会;考生要严格遵守考场纪律,违反纪律者,考试成绩无效。
(5)笔试加分。
①烈士配偶及其子女,笔试成绩加5分;
②使用国家通用语言文字答题的维吾尔族、哈萨克族、蒙古族、柯尔克孜族、锡伯族、塔吉克族、达斡尔族、乌孜别克族、塔塔尔族、俄罗斯族笔试人员,笔试成绩加5分;
③服务期满的“大学生服务西部计划志愿者”“大学生村官”以及“三支一扶”人员,笔试成绩加5分;
④符合上述多项条件者,不累计加分;符合加分条件的应聘人员,须在资格审查时提供相关资历证明材料。
(6)笔试成绩公布后,按照从高分到低分的原则,按招聘岗位及人数1:3比例,确定面试入围人员。凡达不到规定比例的,按实际人数进入面试。招聘人数与进入面试人数为1:1及以下入围比例的岗位,入围人员面试成绩须达到60分面试合格分数线,方可进入体检环节。笔试成绩相同者占面试入围名额,笔试成绩相同且同为最后一名一同入围面试。
(7)笔试成绩、岗位排名及入围面试人员名单等相关情况,将于笔试结束后在新疆广播电视台网站(新疆新闻在线、虎鱼网)上向社会公布。
2.专业测试
1001、1002普通话播音主持专业测试满分为100分。主要测试报考人员的专业技术水平和运用专业知识实际操作的能力。普通话播音主持专业测试成绩按40%比例折合计算。报考人员须在考试当天持本人专业测试证、身份证原件提前30分钟到准考证指定的地点参加播音主持专业测试。因相关证件不符合规定要求而影响考试的一切责任由报考人员自行负责,未按指定时间到指定地点视为自动放弃。
专业测试成绩现场公布,专业测试成绩公布后,专业测试成绩须达到60分专业测试合格分数线以上,按照从高分到低分的原则,按招聘岗位及人数1:3比例,确定面试入围人员。凡达不到规定比例的,按实际人数进入面试。专业测试成绩相同且同为最后一名一同入围面试。招聘人数与进入面试人数为1:1及以下入围比例的岗位,入围人员面试成绩须达到60分面试合格分数线,方可进入体检环节。
(四)资格审查
1.资格审查具体时间、地点以新疆广播电视台网站(新疆新闻在线、虎鱼网)上发布的通知为准。
2.资格审查人员须提供的资料:《自治区事业单位面向社会公开招聘工作人员报名资格审查表》(见附件4一式两份),报名表、准考证、有效居民身份证、毕业证、学位证、招聘岗位所需的其他相关材料的原件和复印件。其中:报考参加专项招聘岗位的考生或择业期内未落实工作单位的高校毕业生,须提供毕业院校出具的“高校毕业生择业期证明”(附件5);服务期满且考核合格的大学生西部计划志愿者,须提供地、州、市及以上大学生西部计划志愿者管理办公室(团委)相关证明;服务期满且考核合格的“三支一扶”高校毕业生须提供地、州、市及以上人力资源保障部门(“三支一扶”办公室)相关证明;服务期满且考核合格的大学生村官须提供县(市)及以上组织、人力资源社会保障部门相关证明;在职人员须提供所在单位同意报考的证明。
3.资格审查合格者进入面试。在任一环节中发现报考者不符合职位条件的情况,取消其报考或聘用资格。资格审查环节出现空缺的,可按笔试成绩(专业测试成绩)由高到低依次递补。其中1001、1002普通话播音主持岗位,专业测试成绩达到60分合格线以上,才有递补资格。
(五)面试
1.考生面试满分为100分,在考试总成绩中按60%折合计算。面试采取结构化面试的方式进行,面试成绩当场公布。主要考察应聘人员的专业水平、应变能力、逻辑思维、语言表达能力及形态、仪表等。笔试(专业测试)、面试总成绩相同者,采取加试的方式确定总成绩最高者进入体检环节。
2.具体面试时间、地点及注意事项详见新疆广播电视台网站(新疆新闻在线、虎鱼网)通知。应聘人员携带有效居民身份证、准考证及相关材料,在指定的时间到指定的地点参加面试。因相关证件不符合规定要求而影响考试的一切责任由报考人员自行负责,未按指定时间到指定地点参加考试的视为自动放弃。
3.面试结束后,由新疆广播电视台网站(新疆新闻在线、虎鱼网)向社会公布面试成绩、总成绩排名。
(六)体检
1.体检在新疆广播电视台公开招聘领导小组的指导下组织实施。新疆广播电视台人事处按照1:1的比例从高分到低分依次确定体检人选,并在新疆广播电视台网站(新疆新闻在线、虎鱼网)公布体检人员、集合地点、体检时间及注意事项。
2.应聘人员由新疆广播电视台人事处组织到三级甲等以上医院进行体检。未在规定的时间、地点参加体检者,视为放弃录聘资格。体检项目和标准参照《自治区事业单位面向社会公开招聘工作人员体检通用标准》执行。体检不合格的不能进入下一环节。应聘人员对体检结果有异议申请复查的,由新疆广播电视台人事处另选三级甲等以上医院进行复查,有明确结论的只能进行一次复查。复查结果为最终结果。
3.体检结果在新疆广播电视台网站(新疆新闻在线、虎鱼网)向社会公告。
(七)考察
1.新疆广播电视台人事处在新疆广播电视台公开招聘领导小组的指导下对拟招聘人员进行全面审查考核。着重考核应聘人员的思想政治素质、能力素质、遵纪守法情况、道德品质修养等情况。应聘人员应提供个人毕业院校或原单位出具的个人在校或工作期间思想政治表现材料,并加盖学校或单位公章。暂无工作单位的由居住地街道办事处、派出所或社区出具政审材料。
2.应聘人员应对自己所填报资料的真实性负责,诚实应聘。凡不能按期取得毕业证、学位证,或有证书造假者,一经发现取消应聘资格。
3.因考察不合格或自行放弃等原因出现的空缺岗位,不再递补确定体检人员,对体检合格者进行考察。
4.考察内容及结果由新疆广播电视台负责审定。
5.考察结果在新疆广播电视台网站(新疆新闻在线、虎鱼网)向社会公告。
(八)确定拟招聘人员
新疆广播电视台按照岗位用人计划和要求,对考察合格的拟招聘人员进行审议,确定拟招聘人员。
(九)公示
经新疆广播电视台公开招聘领导小组确定的拟招聘人员,将在新疆广播电视台网站(新疆新闻在线、虎鱼网)予以公示7个工作日。公示期间接受社会举报,举报者应以真实姓名实事求是地反映问题,并提供必要的调查线索。
(十)办理聘用手续
1.公示期满后,没有反映问题或反映问题但不影响聘用的人员,按相关规定办理聘用手续;对反映有严重问题并查有实据的,不予聘用;对反映有严重问题,但一时难以查实或难以否定的,暂缓聘用,待查实后再决定是否聘用。
2.应聘人员在规定的时间内到新疆广播电视台人事处报到,逾期未报到者,视为放弃。
3.新聘用人员实行试用期制度,试用期为1年。试用期满经考核合格的予以正式聘用,不合格的,取消其聘用资格。
七、纪律要求
1.参加招聘工作的考官或工作人员,与报考人员之间有夫妻关系、直系血亲关系、三代以内旁系血亲关系、近姻亲关系以及其他利害关系的,按有关规定实行公务回避。
2.对违反规定及弄虚作假的报考人员,视情节轻重,取消其考试资格;不属于报考范围已被聘用的,取消其聘用资格。
3.对违反规定的考官、工作人员以及报考人员按规定进行查处。
八、招聘监督
自治区纪委监委驻自治区党委宣传部纪检监察组和新疆广播电视台机关纪委全程监督招聘工作,纠正和处理招聘工作中出现的问题,对违纪人员进行处理。
监督举报电话:0991-2502765
九、其他事项
(一)招聘过程中有关调整、补充、提示等事项,由新疆广播电视台在新疆广播电视台网站(新疆新闻在线、虎鱼网)及时进行公告。
(二)在面试、体检、考察等招聘环节产生的岗位空缺,均不再递补。
(三)报考人员必须提交准确、畅通的联系电话,并及时关注新疆广播电视台网站(新疆新闻在线、虎鱼网)和报名系统上发布的考试相关公告,以防错过相关考试时间安排和重要信息提示。凡因个人原因错过相关考试时间和重要信息提示的,一切责任由报考人员自行承担。
(四)应届毕业生无法正常按期毕业及取得相应学位的,取消录用资格。
(五)本次考试不指定辅导用书,也不委托任何机构举办考试辅导培训班,敬请广大报考人员提高警惕、切勿上当受骗。
(六)本公告未尽事宜,由新疆广播电视台人事处负责解释。
附件:
附件1:2020年新疆广播电视台面向社会公开招聘岗位设置一览表(第二批)(下载)
附件2:考生须知(下载)
附件3:国家教育部门最新版本科、研究生专业目录网址链接(下载)
附件4:自治区事业单位面向社会公开招聘工作人员报名资格审查表(下载)
附件5:高校毕业生择业期证明(下载)
为鼓励更多高校毕业生实现就业,充实基层力量,根据自治区人力资源和社会保障厅、财政厅《关于做好2020年高校毕业生“三支一扶”计划实施工作的通知》(新人社函〔2020〕53号)和昌吉州关于开展“三支一扶”高校毕业生补充招募工作安排,现将奇台县补充招募“三支一扶”高校毕业生有关事项公告如下:
一、招募数量、对象、条件和服务期限
(一)招募人数(岗位)
2020年计划补充招募“三支一扶”高校毕业生10名,其中乡镇(村)支农、扶贫岗位4个、乡镇中小学支教岗位6个(小学语文教师4个、小学数学教师2个)。
(二)招募对象
昌吉州行政辖区户籍三年择业期内(2018年—2020年)的全日制普通高校毕业生,重点招募2020届全日制普通高校毕业生。
以下高校毕业生不在招募范围:一是定向生、委培生和已落实就业岗位的毕业生;二是曾被“三支一扶”岗位录取,但未上岗、中途离岗,以及服务期满离岗的毕业生。
(三)招募条件
1、政治素质好,热爱社会主义祖国,拥护党的基本路线和方针政策;
2、大学专科以上学历,具有工作岗位所需要的专业知识;
3、具有敬业奉献精神,遵纪守法,作风正派;
4、身体健康。
(四)服务期限
“三支一扶”高校毕业生的服务期限为2年。
二、招募程序
招募工作坚持“公开、平等、竞争、择优”的原则,采取以下步骤进行。
(一)个人报名
报名时间为2020年12月23日—12月28日,考生可按照具体招募岗位要求,采取现场或电话等形式进行报名。报名地址:奇台县人力资源和社会保障局609室。报名电话:0994-7211268,18999565528、18154862741。
(二)资格审核
考生须提供本人照片、汉语水平证、身份证、报到证(报到证上注明就业单位的需提供解除劳动关系证明)、毕业证资料及影像资料提交至奇台县人力资源和社会保障局,按照报考招募公告规定进行资格审核和确认,其中报到证原件需提交至奇台县人力资源和社会保障局,待考试结束、资格审核通过后退还考生。
(三)招募考试
招募考试采用线上方式进行,具体要求另行通知。
1、考试科目:考试科目一门,考试内容为《行政职业能力测验》。
2、考试语种:使用国家通用语言答题。
3、考试时间:2021年1月11日(星期一)上午北京时间10:00—11:30。
(四)考察、体检
2021年1月15日—1月20日,通过考察审核的考生,按照笔试成绩由高到底确定体检人员,由奇台县人力资源和社会保障局统一组织体检,体检合格者方可参加培训。
(五)培训
新招募的高校毕业生,由奇台县“三支一扶”办公室组织进行岗前培训,具体时间及培训内容另行通知。
(六)上岗
2021年1月25日,新招募的“三支一扶”高校毕业生到用人单位工作。
三、待遇保障
(一)新招募的“三支一扶”高校毕业生,每人每年工作生活补贴3万元,用人单位发放500元/人/月工作生活补贴。新招募且在岗服务满6个月以上(含6个月)的“三支一扶”高校毕业生,给予一次性3000元的安家费补贴。
(二)“三支一扶”高校毕业生服务期间,参加相应社会保险,社会保险的单位缴费部分由用人单位承担,个人缴费部分在“三支一扶”高校毕业生工作生活补贴中代扣代缴。
(三)服务期满考核合格的本科学历“三支一扶”人员报考研究生可享受加分政策,同等条件下优先录取。参加“三支一扶”计划前无工作经历的人员服务期满且考核合格的,在2年内参加机关事业单位考录(招聘)、各类企业吸纳就业、自主创业、落户、升学等方面可同等享受应届高校毕业生的相关政策。服务期满落实就业岗位的“三支一扶”人员,其服务期视同工龄连续计算,留在基层工作的人员将纳入高校毕业生基层成长计划跟踪培养。
四、有关要求和注意事项
(一)报考支教岗位的高校毕业生,须取得教师资格证书;报考支农岗位的高校毕业生,所学专业须与农、林、牧相关或相近;报考扶贫岗位的高校毕业生,所学专业须是基层所需专业。
(二)新招募的高校毕业生应在规定的时间到服务地报到,无故超过报到时间的,取消招募资格。
(三)服务期间因各种原因解除服务协议,未能完全按规定时间履行服务的“三支一扶”高校毕业生,不享受相关的优惠政策。
(四)本公告由奇台县“三支一扶”办公室负责解释。
咨询电话:0994—7211268
点击下载>>>
招募数量、对象、条件和服务期限.doc
原标题:奇台县2020年“三支一扶”高校毕业生补充招募公告
文章来源:http://www.xjqt.gov.cn/news/tzgg/871018.htm
8.喀什市财政局2020年招聘财政自聘岗位工作人员公告
9.2020年度自治区人民政府办公厅所属事业单位面向社会公开招聘工作人员公告

10.石河子大学医学院第一附属医院
2021年面向社会公开招聘同工同酬人员暨住院医师
发布招聘信息
2020年12月14日在石河子大学主页(http://www.shzu.edu.cn)、石河子大学医学院第一附属医院官网(http://www.sdyfy.com.cn)上发布招聘简章、公布招聘岗位、资格条件及招聘程序。
网上报名、资格审查2020年12月14日至12月23日,学术型研究生、本科及以下报考人员登录石河子大学医学院第一附属医院官网查阅简章,下载附件,如实填写《2021年石河子大学医学院第一附属医院人员面向社会公开招聘报名表点击获取》(附件2)、《2021年石河子大学医学院第一附属医院应聘人员登记表点击获取》(附件3)。报考人员只能选报一个职位。报考人员要结合自身实际,认真阅读报考职位设定的条件,选报自己适合的职位,防止错报、误报,机关事业单位、国有企业单位在职人员报考的,必须提供所在单位人事部门出具的同意报考证明。同时,报名应聘者请将《报名表》、简历、获奖证书、学历学位证书(含学信网证明)、执业证书、规培合格证(或合格证明)、资格证书、科研学术成果等原件扫描件,按照填报说明(附件4)的要求以压缩包形式发至指定邮箱(sdyfyrlzyb@163.com),邮件主题命名为:学历+姓名+报考岗位专业。报考人员可登陆邮箱查看初审结果,也可电话咨询了解。
凡报考人员所填写信息与本人真实信息不符的,后果由报考人员自负。报名时提供虚假材料的,一经查实,立即取消资格。
2021年应届毕业生截至2021年8月30日,未能提供岗位所需学毕业证、学位证的或证书与证明材料不一致的,取消聘用资格。
因疫情防控工作需要,招聘采取视频面试等非现场接触方式组织考核,面试按百分制计分,由医院考核组负责组织实施,考核内容包括政治素质、个人及家庭情况、职业规划、工作态度、工作技巧、综合知识、专业知识、业务能力以及情景模拟等方面,主要考核应聘者的表达能力、应变能力和综合素质。考核结束后,考核成绩按分值高低进行排序,出现弃岗可考虑依次补录,考核结果以电话或邮件方式告知。
在考察中,经审定不符合招聘要求,或在截止公示前未能提交相关材料的人员,考察结论为不合格,取消进入下一环节资格。
出现下列情形时,可按照考试总成绩由高分到低分原则,从应聘人员中依次递补。1、应聘人员体检或考察不符合要求的;2、拟聘人选公示的结果影响聘用的;3、拟聘人选明确放弃聘用的;4、其他导致拟聘岗位空缺的情形。
(四)监督
院纪检监督小组全程参与监督,对徇私舞弊的工作人员,医院将按照党纪、政纪及医院有关规章制度严肃处理。招聘工作领导小组与监督小组在招聘当天检查、巡视、协调、处理、指导、监督招聘过程中的各种问题。
参加招聘工作的组织管理人员或工作人员,与报考人员之间有夫妻关系、直系血亲关系、三代以内旁系血亲关系、近姻亲关系以及其他利害关系的,实行回避。对违反规定的组织管理人员、工作人员按有关规定进行查处。报考人员违反考试相关规定的,视情节轻重,取消其考试资格;有舞弊等严重违反聘用纪律行为的,参照有关规定处理;不属于报考范围已被聘用的,取消其聘用资格。
(五)招聘联系人及联系电话
1. 招聘工作联系人及联系电话
联系电话:0993-2861701 联系人:王老师
医院网址:http://www.sdyfy.com.cn
2. 监督联系人及联系电话
联系电话:0993-2850377 联系人:孙老师
3. 其他事项
本简章确定的时间、地点因特殊情况发生变化的,以石河子大学医学院第一附属医院通知为准。本《简章》由石河子大学医学院第一附属医院人力资源部负责解释。
石河子大学医学院第一附属医院诚邀您的加入,共创美好明天!


