2018年中国美术学院专业排名湖北省双第一
2018年:哥图画室湖北省统考本科过线率100%,平均分231分,色彩单科状元
2017年:哥图画室湖北省统考前十名独占两元,取得第四名、第六名
2016年:哥图画室包揽湖北省模拟联考前三名
2015年:哥图画室摘得湖北省联考状元
2010-2018年
9人上清华
中央美院72人,中国美院112人
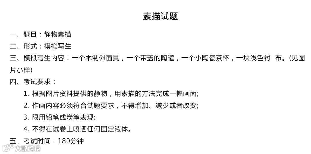
2019届湖北省美术万人模拟小联考试题
▼






图片点击查看原图
图图贴心的奉上哥图画室老师为此做的示范画
▼





2018年湖北省美术统考试题
▼






图片点击查看原图
2017年湖北省美术统考试题
▼






图片点击查看原图
2016年湖北省美术统考试题
▼






图片点击查看原图
2015年湖北省美术统考试题
▼






图片点击查看原图
2014年湖北省美术统考试题
▼






图片点击查看原图
2013年湖北省美术统考试题
▼






图片点击查看原图
2012年湖北省美术统考试题
▼






图片点击查看原图
2011年湖北省美术统考试题
▼





图片点击查看原图
2010年湖北省美术统考试题
▼




图片点击查看原图
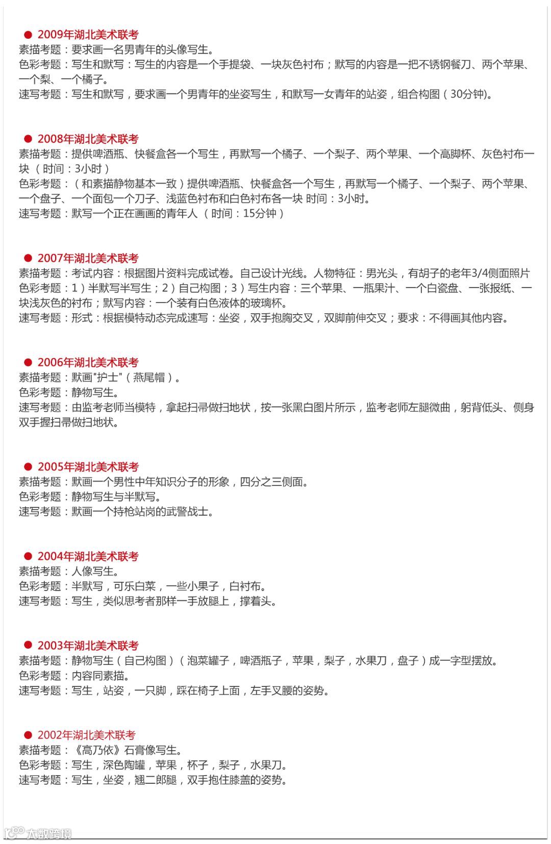
2002-2009年湖北省美术统考试题
▼

亦是哥图每一位老师的战役
日夜不停的练习、对画面的每一次深入
都是在磨练中提升自我
离梦想更进一步
愿每一位哥图人
都能给哥图学子们最真挚的奉献
在新的一年携手并进!
美考,我们戮力前行!
(点击海报跳转页面)
哥图画室2018战绩风云榜
2018年中央美术学院录取2人,中国美术学院录取8人,清华美术学院录取1人!
2018年中国美术学院捷报,哥图学子占前10两席之位,共取得30张合格证!
2018年湖北美术学院捷报,最高分270.5!250分以上高达20人!目前已斩获315张合格证!
2018年燕山大学捷报,我校学子获得雕塑系第5名,全校前20占两席之位!
2018年南昌大学捷报,哥图学子勇夺第4名!拿证人数11人!
2018年海南大学捷报,三名拿证哥图学子全部进入专业前10名!
2018年山东工艺美术学院捷报,最高分269.49!4名学子冲入260高分段!
2018年西安建筑科技大学捷报,最高分264分!250分以上4人!240分以上11人!
2018年郑州轻工业学院捷报,最高分392距离满分只差8分!豪取18张合格证!
▼▼ ▼▼ 往期精彩回顾 ▼ ▼ ▼ ▼
(点击图文,了解详情)

(汉口校区)

(武昌校区)














