1.2021年塔城地区事业单位考试招聘工作人员简章(807人)
2.2021新疆七师胡杨河市统计局招聘聘用人员2人公告
3.2021新疆双河国投集团经理层人员市场化选聘公告(4人)
4.2021新疆财经大学招聘科研助理岗位人员公告(5人)
5.2021新疆双河国投集团市场化选聘子公司经理层人员招聘公告(7人)

1.2021年塔城地区事业单位考试招聘工作人员简章(807人)
根据《事业单位人事管理条例》和《关于印发自治区事业单位面向社会公开招聘工作人员办法的通知》(新人发〔2013〕141号)规定,2021年塔城地区事业单位计划面向社会公开招聘工作人员807名。
一、报考条件和招聘对象
(一)报考条件
1.具有中华人民共和国国籍;
2.遵守宪法和法律,维护祖国统一,反对民族分裂和非法宗教活动;
3.具有良好的品行;
4.具备岗位所需的专业知识、职业资格及工作能力;
5.适应岗位要求的身体条件;
6.年满18周岁及以上,35周岁及以下(1985年10月23日至2003年10月24日期间出生);
7.具有招聘岗位要求的文化程度,持有经国家,省(区、市)、自治区、新疆生产建设兵团教育行政主管部门或干部教育领导小组认可的毕业证书(含在部队服役期间入学取得的军队院校毕业证书);
8.专项招聘高校毕业生(含择业期内未落实工作单位的高校毕业生)是指2019年、2020年、2021年毕业的普通高等院校毕业生;
9.符合报考岗位的其他全部条件。
(二)招聘对象 、范围及要求
1.符合招聘条件的应聘者均可报考,招聘岗位中未注明户籍要求的,户籍不限;
兵团户籍人员按照行政区划和工作所在地可视为当地户籍(生源);驻当地部队现役军人、在当地县(市)乡(镇)工作的各类国家工作人员、援疆干部、当地户籍人员的配偶和子女可视同关系人工作所在地户籍;在当地服务的大学生西部计划志愿者、“三支一扶大学生”,可视为服务所在地户籍;均可报考专门面向塔城地区户籍(生源)或当地户籍(生源)招考的职位;
2.下列人员不在此次公开招聘范围(涉及服务期限的均含试用期):
(1)受刑事处罚、行政处分尚未解除的;
(2)立案审查尚未作出结论的;
(3)国家机关、企事业单位的在编在册正式工作人员,单位不同意辞职、解除人事关系(聘用合同关系)、提取人事档案的;塔城地区2018年以来新招聘事业单位工作人员(含已解除聘用合同);
(4)参加“5%人才储备编制”“特岗教师”“赴援疆省市培养学员”等招聘考试或“定向免费师范生”、“定向免费中职生”、“定向免费医学生”,已签订服务协议服务期未满的;
(5)法律法规规定其他不得聘用为事业单位工作人员情形的;
3.后续涉及时间时限的,均截止至:2021年10月23日(含当日)。
二、招聘岗位、要求
1.招聘岗位详见《2021年塔城地区事业单位面向社会公开招聘工作人员岗位设置一览表》(附件1)。


2.报考岗位专业要求依据是国家教育部门最新版高等教育学科专业目录(附件2),查阅及下载地址:塔城地区政府网(www.xjtc.gov.cn/)、塔城地区人力资源和社会保障局网站(http://tc.xjrs.gov.cn/)。
三、招聘程序
本次考试不延续以前注册账号,报考人员须重新注册方可报名。
(一)报名、缴费及要求
1.报名时间及方式:自2021年10月23日10:00起至10月29日18:00止。采取网上报名方式,报考人员通过电脑端登录塔城地区人力资源和社会保障局官网(建议使用360浏览器极速模式或者Google浏览器)点击“考试报名”栏,按照《报名流程》进行操作。报名时须准确填写个人信息及联系方式,并上传电子照片(近期免冠证件照,通过照片专业工具审核处理后方可上传)。
(1)登录考试报名系统:http://tc.xjrs.gov.cn
(2)网上缴费时间:自2021年10月24日10:00起至10月30日19:00止。报名及笔试考试费按自治区物价局新价非字〔2000〕25号文件执行。报名费每人15元,笔试费每人每科40元,共计缴费金额95元。对享受国家最低生活保障金家庭的考生,凭其家庭所在地出具的享受最低生活保障证明(原件、复印件);享受特殊供养金家庭的考生,凭家庭所在地出具的特困证明(原件、复印件),经塔城地区考试教育中心确认后,办理减免部分笔试费用的手续。
缴费前考生必须完整阅读《参加笔试考生须知》(附件3)后通过网银支付缴费。如缴费成功,但系统未显示成功者,可拨打网上报名系统技术咨询电话:0901-6221882,6223077。(缴费成功后,需下载打印2份《报名表》,请注意留存《报名表》电子版和纸版,报名结束后将无法打印,资格审查时携带备用)。注意:缴费成功即为报名确认,所报岗位及个人基本信息不能再进行修改。
2.报名注意事项:
(1)考生只能选择一个岗位报名,报名与考试时须使用有效期内的二代身份证(或临时身份证);
(2)考生在报名前须认真阅读《简章》和招聘岗位的各项条件,严格按招聘岗位的要求、条件填报报名信息,报名确认后填报信息无法修改;本次招聘不进行网上报名资格初审,请考生认真了解招聘岗位所规定的范围、对象、条件、报名程序、有关政策规定和注意事项等内容,对应国家教育部门最新版高等教育学科专业目录(详见附件2)选择符合自身学历、专业和身体等条件的岗位报考。入围面试资格审查将严格按照岗位要求条件审核,如考生未按照招聘岗位所规定的时间、范围、对象、条件、年龄、学历和专业要求、报名程序、有关政策规定和注意事项等要求报名而影响招聘的,一切后果由考生承担。
(3)如具有两个及以上专业或学历,只能选择其中一个专业或学历进行报名,资格审查时以报名确定的专业和学历为准。
(4)在资格审查首日(含当日)之后未取得相应学历证书、资格证书(医疗岗位当年达到合格分数线成绩单可等同)的视同无相关证书。
(5)请考生认真、负责、如实、准确填写报名信息,因个人信息填写不准确,对考试及聘用造成影响的,概由考生个人负责;因个人填写不真实信息,一经查实,即取消其报名、考试及聘用资格,并记入塔城地区事业单位招聘考试诚信档案库,记录期限3至5年。
(二)线上笔试
1.笔试科目 :《职业能力测试》、《公共基础知识》,合并一张试卷,卷面总分100分,考试总时间90分钟。
2.笔试试卷命制:使用国家通用语言文字统一命制。
3.答题要求:笔试采用闭卷方式进行,一律使用国家通用语言文字答题。
4.笔试时间:正式考试时间定于2021年11月20日10:30-12:00,下载打印笔试准考证时间:自2021年11月10日11:00起至笔试结束截止(http://tc.xjrs.gov.cn)。具体考试时间以准考证为准。
5.笔试形式及要求:本次考试采取在线“云考试”的方式进行。考生在家通过自备的电脑下载并登录电脑端“智考云”,同时使用移动端设备下载并登录移动端“智考通”,通过电脑端答题、移动端拍摄佐证视频相结合的方式参加考试。
(1)下载考试软件:
请考生于2021年11月12日10:00至11月16日17:00登录“智考云考生平台”(https://vict.zhikaocn.com)下载并安装考试软件,考生端由电脑端“智考云”及移动端“智考通”两部分构成,考生须同时下载两个客户端,并按照操作手册正确安装才可完成考试。以往参加过类似考试的,也需要重新下载安装本次考生端软件。超过规定时间后,下载通道即关闭。
考生所下载的“智考云”在线考试系统考生端与个人身份证号和准考证号绑定,一人一安装包,严禁私下传输发送安装包,严禁使用他人安装包,因使用他人安装包造成的问题由考生自行承担。考生下载、安装时所使用的准考证号必须与模拟考试、正式考试时所使用的准考证号一致。
(2)模拟考试
模拟考试安排:2021年11月12日至2021年11月16日,每日10:00-24:00。
考生须在规定的模拟考试时间内,依次登录移动端“智考通”和电脑端“智考云”参加模拟考试,模拟考试期间每人每天只能参加一次。
模拟考试的主要内容包括登录、试题呈现、录音录像、佐证视频拍摄与上传等全流程操作。模拟考试的主要目的是让考生提前熟悉系统,具体的试题信息和要求以正式考试的为准。考生务必完整体验整个作答、交卷过程,以便测试考生个人电脑的软硬件和网络条件,若考生没有参加模拟考试,导致考试当天无法正常参加考试的,由考生自行承担责任。
(3)正式考试。
考生须提前50分钟左右依次登录移动端“智考通”和电脑端“智考云”。因个人原因延迟进入考试系统的,由考生自行承担责任。在开考30分钟后,考生仍未进入考试系统考试界面或在考试中途强行退出系统的,视为自动放弃考试资格。
参加笔试的考生须根据《参加笔试考生须知》(附件3)、《违纪行为认定及处理办法》(附件4)做好相应准备。
(4)技术咨询
咨询电话:400-088-0028
咨询时间:11月12日至19日,每日09:00-12:00,14:00-18:00(节假日除外)。
6.笔试加分:
(1)烈士配偶及其子女,笔试成绩加5分;
(2)维吾尔族、哈萨克族、蒙古族、柯尔克孜族、锡伯族、塔吉克族、达斡尔族、乌孜别克族、塔塔尔族、俄罗斯族考生,笔试成绩加5分;
(3)在疆服务期满的“大学生西部计划志愿者”和“三支一扶”人员,笔试成绩加5分(“大学生西部计划志愿者”、“三支一扶”人员服务期规定一年的满八个月及以上,服务期规定两年的满十六个月及以上,服务期规定三年的满二十四个月及以上);
(4)大学本科毕业生报考乡、镇(不含街道、社区)所属事业单位,笔试成绩加5分。
符合上述多项条件者,不累计加分;符合加分条件的考生,须在资格审查时提供与所选加分项一致的相关证明材料;不符合加分条件或所选加分项与提供的材料不一致,已加分并入围面试人员,取消其加分并重新排名;符合加分条件,因个人原因(含未勾选)造成没有加分的,不予加分。
(三)后续环节时间安排
笔试成绩定于12月3日公布。笔试合格最低分数线与资格审查、面试等后续环节开展时间、地点及相关要求以公告为准。
考生请及时登录塔城地区人力资源和社会保障局网站(http://tc.xjrs.gov.cn/)查询。
(四)入围面试资格审查
1.入围面试资格审查的人员:在笔试成绩合格人员中,招聘1-2人的岗位,按照笔试成绩由高分到低分1:3的比例确定;招聘3人及以上的岗位,按照笔试成绩由高分到低分1:2的比例确定人数,笔试成绩相同者占入围面试名额,笔试成绩相同且同为最后一名入围面试者,一同入围面试。因考生达不到笔试合格分数线出现岗位空缺,该岗位列入补录岗位;达不到规定入围面试比例的,可按实际人数进入面试资格审查;岗位因入围面试人员资格审查未通过或经确认放弃资格审查(含未参加)达不到规定比例的,按岗位考生笔试成绩由高到低依次等额递补入围面试资格审查,递补只进行一次。
2.资格审查要求:入围面试人员需在塔城地区人力资源和社会保障局网站自行下载、填写《2021年塔城地区事业单位面向社会公开招聘工作人员资格审查表》(附件5),并持有效期内的二代身份证(或临时身份证)、户口簿(报考岗位有户籍要求的须提供)、毕业证、报名表、准考证等原件及复印件,打印的《学籍在线验证报告》(可通过中国高等教育学生信息网http://www.chsi.com.cn“在线验证系统”进行验证、打印)以及招聘岗位需要的其他证件原件及复印件,到指定的资格审查地点进行现场审查,其中:
(1)烈士配偶及其子女须提供相关部门颁发的烈士证书和证明其亲属关系的相关材料原件及复印件。
(2)报考要求具有执业医师资格证书(含当年达到合格分数线)的岗位,须提供执业医师资格证书(或当年达到合格分数线成绩单);报考要求具有助理执业医师资格证书(含当年达到合格分数线)的岗位,须提供助理执业医师资格证书(或当年达到合格分数线成绩单)。
(3)服务期满且考核合格的“大学生西部计划志愿者”,须提供地(州、市)、兵团师及以上西部计划志愿者管理办公室(团委)证明或志愿服务证书。
(4)服务期满且考核合格的“三支一扶”高校毕业生须提供地(州、市)、兵团师及以上人力资源社会和保障部门(“三支一扶”办公室)证明或期满服务证书。
(5)报考“专项招聘高校毕业生(含择业期内未落实工作单位的普通高校毕业生)”岗位的考生,须提供档案所在地人社部门或毕业院校学位(学籍)专管部门相关证明材料(附件6)。
(6)国家机关、企事业单位的在编在册正式工作人员须提供所在单位、主管单位及县以上组织人社部门同意报考并按要求转递考生人事档案的证明。
(四)面试
1.面试组织:面试工作由地区事业单位招聘工作领导小组办公室(简称领导小组办公室)统一组织实施。
2.面试人员确定:资格审查合格的人员进入面试。
3.面试形式及费用:面试形式为结构化面试;面试费40元/人,由塔城地区人力资源和社会保障局按物价部门规定的标准收取。
4.面试要求
(1)参加面试的考生在正式面试开始前90分钟到达指定的候考地点。面试正式开始后到达候考地点的考生,一律取消面试资格。
(2)面试前,考生须提供《资格审查合格单》和有效期内的二代身份证(或临时身份证)原件,面试结束时退还。
(3)面试期间,对参加面试人员实行封闭管理,不得携带手机等电子产品。
(4)面试成绩满分为100分,合格分数线60分,面试成绩当场公布。未达到分数线者,不得进入下一环节。
(5)面试当日因个人原因自动放弃面试资格(含未在规定时间到达或参加面试)的,不再递补。
5.总成绩计算:
总成绩=笔试成绩×50%+面试成绩×50%。
6.笔试、面试成绩和总成绩均按“四舍五入法”保留小数点后两位数字。总成绩相同,按笔试成绩从高到低排序确定进入下一环节人选。笔试成绩也相同的,进行加试面试,成绩高者进入下一环节。
(五)专业水平测试
须进行专业水平测试的岗位详见《2021年塔城地区事业单位面向社会公开招聘工作人员岗位设置一览表》(附件1),测试成绩满分100分,60分为合格分数线,测试成绩不计入总成绩,成绩不合格者不得进入下一环节。
(六)体能测评
1.须参加体能测评的岗位详见《2021年塔城地区事业单位面向社会公开招聘工作人员岗位设置一览表》(附件1)。
2. 体能测评按招聘岗位计划人数1:2的比例,按总成绩由高分到低分确定人选。凡达不到规定比例的,按实际人数进入体能测评。成绩当场公布,不合格者不能进入下一环节。
3.体能测评标准按照《公安机关录用人民警察体能测评项目和标准(暂行)》(附件4)执行。
(七)体检
1.进入体检环节人员按招聘岗位计划数1︰1的比例,根据总成绩排名确定。参加体检的考生在规定的时间、地点集中,由领导小组办公室统一组织到指定的二级甲等以上综合性医院进行体检。
2.体检按照《自治区事业单位面向社会公开招聘工作人员通用体检标准(试行)》、《自治区事业单位面向社会公开招聘工作人员体检项目(试行)》,公安系统岗位须同时按照《公务员录用体检特殊标准(试行)》执行(附件:8、9、10)。相关操作按照《公务员录用体检操作手册(试行)》执行(附件11)。
3.考生对体检结果有疑问要求复检的,须在体检结果公示5日内向领导小组办公室提出复检申请,经批准可另行指定二级甲等以上综合性医院进行复检,复检结果为最终结果。
4.因考生体检不合格或放弃体检(含未在规定时间参加体检或迟到30分钟以上者),岗位出现空缺名额,可按该岗位总成绩排名依次递补,递补只进行一次。体检费用由考生负担。
体检不合格者不能进入考察环节。
(八)考察
对体检合格的考生由领导小组办公室指导各县(市)人力资源和社会保障局和地直各用人单位主管部门党组(党委)进行考察,考察按照规定程序进行,结果报领导小组办公室。因考察不合格或放弃考察(含未在规定时间内参加考察者)出现岗位空缺,可按该岗位总成绩排名依次递补,并进行体检、考察,递补只进行一次。
进入考察环节人员须填写《2021年塔城地区事业单位面向社会公开招聘工作人员考察表》(附件12),并与个人档案同时报考察单位审核。
考察内容主要包括审查考察对象的政治表现、道德品质、现实表现和遵纪守法等情况;家庭成员、主要社会关系的政治表现和有无违法犯罪记录;学历、专业、人事档案等相关材料;部分特殊岗位须根据行业要求进行考察。
(九)公示
由领导小组办公室按照规定的程序和标准,在面试、体检、考察结果全部合格的人员中确定拟聘用人员,在塔城地区人力资源和社会保障局网站进行公示。
(十)聘用
拟聘用人员携带有效期内的二代身份证(或临时身份证)、毕业证等相关证件按照规定的报到时间,到地区、县(市)人力资源和社会保障局报到,统一派遣到用人单位。未按时报到者取消聘用。
事业单位面向社会公开招聘工作人员按规定实行试用期管理。试用期包含在聘用合同期限内。试用期满经单位考核合格的,予以正式聘用;考核不合格的,取消聘用。
塔城地区事业单位面向社会公开招聘工作人员一经聘用,在招聘单位最低服务年限为五年(含试用期)。
(十一)补录
补录将视情况进行,具体事宜另行公告,详见塔城地区人力资源和社会保障局网站。
四、监督及其他要求
(一)地区纪委监委派驻地委组织部纪检监察组对招聘工作进行全程监督。招聘领导小组办公室自觉接受纪检监察组、社会各界以及广大人民群众的监督,确保招聘工作的公平、公正。
(二)参加招聘工作的考官或工作人员,与考生之间有亲属关系以及其他可能影响考试公平关系的,按规定实行公务回避。
(三)对违反规定的考官、工作人员以及考生按规定进行查处,情节严重构成犯罪的,移交司法机关处理。
(四)参照《公务员录用考试违纪违规行为处理办法(试行)》(人社部发〔2016〕85号)规定,对违反考试纪律、填报虚假信息、恶意注册报名信息、扰乱报名秩序或者伪造学历证明及其他有关证件的考生,记入个人诚信档案并视情节轻重,取消考试资格或聘用资格;触犯法律的,移交司法机关处理。
(五)其他事项
1.本《简章》确定的时间、地点等,因不可抗力等特殊情况发生变化的,均以后期发布公告为准。考生在报考过程中,应及时登录塔城地区人力资源和社会保障局网站(http://tc.xjrs.gov.cn/)了解招聘工作进程、查询有关事项的公告。
考生须提交准确、畅通的联系电话,若因个人原因造成无法正常接收通知、参加招考,后果自负。
2.本次考试不指定考试辅导用书,不举办、不委托任何机构开展考试辅导培训。
3.本招聘简章未尽事宜,由领导小组办公室负责解释。
五、政策解释
本《简章》由领导小组办公室负责解释。
六、信息发布
(一)公告、公示、政策解答、报名、缴费、成绩查询等考试各环节信息均通过塔城地区人力资源和社会保障局网站(http://tc.xjrs.gov.cn)进行发布。
(二)塔城地区人力资源和社会保障局网站如出现故障无法正常访问时,将在塔城地区政府网及时发布相关信息。
七、咨询电话及邮箱
工作时间可拨打咨询电话:周一至周五上午10:00-14:00,下午16:00-20:00)。
政策咨询电话:0901-6239549、6230237
咨询邮箱:tcrsjsyk@163.com
笔试报名咨询电话:0901-6228908
咨询邮箱:xjtcrskszx@163.com
网上报名技术咨询电话:0901-6221882、6223077
咨询邮箱:tcldxxzx10@163.com
监督电话:0901-6223804、6298453
监督邮箱:tcrsjjck@sina.com
以上电话如无人接听,可将姓名、基本信息和咨询问题发至邮箱,并留下联系方式,保持畅通,以便及时回复。
附件:
1.附件1-1、1-2塔城地区人力资源和社会保障局2021年事业编招聘计划汇总表
2.附件2:国家教育部门最新版高等教育学科专业目录网址链接
3.附件3:参加笔试考生须知
4.附件4:违纪行为认定及处理办法
5.附件5:2021年塔城地区事业单位面向社会公开招聘工作人员资格审查表
6.附件6:高校毕业生择业期未落实工作单位证明
7.附件7:公安机关录用人民警察体能测评项目和标准(暂行)
8.附件8:自治区事业单位面向社会公开招聘工作人员体检通用标准(试行)
9.附件9:自治区事业单位面向社会公开招聘工作人员体检项目(试行)
10.附件10:公务员录用体检特殊标准(试行)
11.附件11:公务员录用体检操作手册(试行)(含修订内容)
12.附件12:2021年塔城地区事业单位面向社会公开考试招聘工作人员考察表
塔城地区事业单位招聘领导小组办公室
2021年10月22日
原标题:2021年塔城地区事业单位面向社会公开考试招聘工作人员简章
文章来源:http://tc.xjrs.gov.cn/tcpt/html/zxzx/tzgg/60865.shtml

2.2021新疆七师胡杨河市统计局招聘聘用人员2人公告
第七师胡杨河市统计局现因工作需要,现面向社会公开招聘编外聘用人员。具体事项如下:
一、招聘岗位及人数
(一)岗位:统计业务人员
(二)人数:2名
(三)职责:承担第七师胡杨河市统计局日常业务工作。
(四)招聘要求:
1、热爱工作,遵纪守法,身体健康,品行端正,政治素质好,能吃苦耐劳,熟悉计算机操作,熟练使用日常办公软件,有统计工作经验者优先考虑。
2、年龄35周岁以下,本科以上学历,专业不限,中共党员优先考虑。
3、最低服务年限不少于1年。
二、招聘程序
(一)报名时间及方式
报名时间:2021年10月22日-10月31日,逾期不再受理。
报名方式:应聘人员将身份证、毕业证、学位证扫描件和个人简历电子版发送至邮箱:641915805@qq.com
(二)组织考试
师市统计局将对报名人员年龄、学历、专业等报考资格进行审查,通过资格审查的人员进行考试,考试时间另行通知,并在考试结束后5个工作日内公布结果。
三、聘用形式及工作地点
符合聘用条件人员与劳务派遣公司签订劳动合同。合同一年一签,试用期一个月,试用期发放正式工资的80%。
工作地点:第七师胡杨河市
(一)工资:按月发放,应发工资暂定3700元/月。
(二)保险:按国家规定缴纳社会保险。
(三)其他福利:享受在编人员同等伙食补助、差旅补助等。
联系电话:0992-6687933
第七师胡杨河市统计局
2021年10月22日
原标题:七师胡杨河市统计局招聘聘用人员公告
文章来源:http://www.nqs.gov.cn/nqs/pmain/3/20211022/122916592352443.html

3.2021新疆双河国投集团经理层人员市场化选聘公告(4人)
新疆双河国投运营集团有限公司(以下简称“国投集团”)成立于2011年12月,是第五师双河市国资委履行出资职责设立的集国有资本投资和运营为一体的直属一类国有独资企业,注册资本金5亿元,地址位于新疆双河市。现有下属二级企业11家,职工2600余人,业务涉及投资管理、资产运营、股权管理与资本运作、产业基金,融资担保,能源,房地产开发、城乡基础设施投资运营维护,肉类食品加工,水利工程,项目管理和施工等。
一、选聘原则
(一)坚持民主、公开、竞争、择优的原则。
(二)坚持德才兼备、以德为先、注重实绩的原则。
(三)坚持平等自愿、协商一致的原则。
(四)坚持监督约束与激励保障并重的原则。
二、选聘岗位、人数
本次招聘集团公司经理层岗位共计4名人员。具体岗位如下:
集团副总经理3名;集团财务总监1名
三、选聘条件
(一)基本条件
1.拥护中国共产党的领导和中国特色社会主义基本政治制度,聚焦新疆社会稳定长治久安工作总目标,自觉践行党的治疆方略,坚定坚决对党忠诚、勇于创新、治企有方、兴企有为、清正廉洁,热爱国资国企事业,具有中华人民共和国国籍。
2.遵纪守法,品行端正,诚信廉洁,勤奋敬业,具有良好的团队合作精神和沟通能力,良好的职业素养和道德,拥有较强的执行力;具有正常履行岗位职责的身体条件和心理素质。
(二)学历及经验要求
年龄、学历及经验要求详见《双河国投集团市场化选聘经理层人员岗位表》(附件1)
凡有下列情况之一者,不得参与报名
1.曾因犯罪受过刑事处罚或曾被开除公职的人员,因违纪违规被开除、辞退、解聘的。
2.受到党纪政纪处分,处分期未满的。
3.正在受纪检监察机构立案审查调查或者司法机关立案侦查的尚未作出结论的人员。
4.法律法规规定不得聘为国有企业高管人员的情形。
5.不符合招聘岗位选聘条件要求的。
四、选聘方式及范围
本次招聘采取市场化选聘方式,面向全国大中型企业中层正职及以上人员公开招聘(包括师国有企业现职领导班子人员)。年龄及工作经历计算截止时间为公告发布之日(条件优秀的可适当放宽限制条件)。
五、选聘程序
工作程序为:报名及资格审查—综合考评—组织考察—体检—聘任及公示—签订契约
(一)报名及资格审查
1.报名时间:2021年10月22-10月31日。
2.报名方式:采取网上报名方式,应聘人员在规定报名时间内容提供以下材料的电子版:
(1)填写《双河国投集团市场化选聘经理层人员报名表》电子版(粘贴一寸近期免冠彩色电子照片1张)详见附件2。
(2)提交以下证件的电子版(要求照片或扫描件均可,文字图片要求清晰可辨),包括但不限于:有效身份证件、各学历教育阶段的学历学位证件、学历认证材料、职称证件、资格资质证件、荣誉证书证件、现岗位任职证明文件等。
(3)将以上材料以压缩文件形式(文件命名方式为:岗位名称+姓名),发送至邮箱406511342@qq.com。
3.资格审查:按照招聘条件、资格和职位要求,对报名人员提供的相关身份信息、学历学位、任职证明、工作业绩等材料进行资格审查,并通过电话、短信等方式通知审查结果,未通过者不再另行通知。
(二)综合考评
由集团组成考评组,对资格审查合格人员进行测评和面试评估。
面试时请将相关纸质材料交至国投集团党群部,同时携带相应证书原件以备查验。面试具体时间、地点另行通知。
(三)组织考察(背景调查)
由国投集团对拟聘用人选进行组织考察或背景调查。主要包括考察其政治思想、道德品质、廉洁等情况,相关任职经历,有无犯罪记录等情况。
(四)体检
拟聘用人选需按国投集团规定进行体验。在体检环节之前,若有应聘人员不符合要求或主动放弃本次应聘的,视情况依次递补后续人选。
(五)聘任决定及公示
由国投集团党委集体研究拟聘用人选,报请师国资委审核把关后向董事会提出意见建议,公司董事会依法作出聘任决定,并进行公示5个工作日。
(六)签订契约
公示期满后,国投集团与经理层人员签订《岗位聘任协议书》、《劳动合同书》、《考核目标责任书》等,以契约方式明确聘任岗位、聘任期限、任务目标、权利义务、考核评价、薪酬标准、履职待遇及福利、奖惩措施、续聘和解聘条件、保密要求、违约责任等内容。
六、管理和薪酬
(一)聘任管理。聘任期限由集团董事会决定,原则上不超过三年;对聘任人员实行1年的试用期,试用期按规定享受相应待遇。试用期满,经考核合格的正式聘任,不合格的免去聘任职务。
(二)薪酬结构。选聘的经理层人员薪酬结构包括基本年薪、绩效年薪、任期激励,具体按师市国资委批复方案执行。
(三)福利待遇:缴纳五险一金,享受公司各项福利待遇,具体按国投集团有关制度执行。
七、工作地点:新疆双河市
八、监督
本次公开招聘,坚持“公开、平等、竞争、择优”原则,全过程接受社会各界和纪检监察部门的监督。招聘工作以本《招聘公告》为依据,一经发现并查实不符合本《招聘公告》要求以及弄虚作假的,即取消报考人员的考试和聘用资格。在符合法律规定的情况下,公司对本《招聘公告》拥有最终解释权。监督举报电话:0909-6296656。
九、应聘方式
本次招聘报名截止日期为2021年10月31日,应聘人员可以通过以下方式投递简历:
1.填写应聘报名详见(附件2),并投递至集团公司招聘邮箱406511342@qq.com。
2.具体岗位说明表详见(附件1)。
3.集团公司地址:新疆双河市博河路506号。
4.联系人及电话:包先生 0909-6296655
点击下载>>>
1.双河国投集团市场化选聘经理层人员岗位表

2.双河国投集团市场化选聘经理层人员报名表
新疆双河国投运营集团有限公司
2021年10月21日
原标题:双河国投集团经理层人员市场化选聘公告
文章来源:http://www.xjshs.gov.cn/info/1222/56392.htm

4.2021新疆财经大学招聘科研助理岗位人员公告(5人)
根据《关于鼓励科研项目开发科研助理岗位吸纳高校毕业生就业的通知》(国科发资【2020】132号)、《教育部办公厅关于高等学校进一步做好开发科研助理岗位吸纳毕业生就业工作的通知》(教科技厅函【2020】23号)精神和自治区教育厅相关工作安排部署,结合学校实际,经研究决定,面向社会公开招聘科研助理岗位人员5名,有关事宜公告如下:
一、招聘范围及对象
2021届全日制普通高等学校毕业生。
二、招聘岗位
详见附件1。

三、岗位职责
负责所在学院、科研团队科研辅助及其他相关业务。
四、报名方式及招聘流程
(一)采取网络报名方式。符合应聘条件,有志于从事科研助理岗位的应聘者,可将报名表、个人简历、自荐信等投递至各招聘院部联系人邮箱。报名时间为2021年10月18日至10月22日。
(二)招聘流程。由各用人部门分别组成招聘工作考核小组,采用报名审核、面试、试工等方式,考察应聘者思想政治、道德品质、工作能力及专业基础知识,确定拟聘用人选,经公示无异议后正式聘用。
五、聘用及待遇
采取劳务派遣模式,聘期一年,试用期1个月。聘期满后表现优秀,用人单位有聘用需求的,经双方协商一致,可继续聘用。聘期待遇面议。
点击下载>>>
2021年新疆财经大学公开招聘科研助理岗位人员一览表
新疆财经大学公开招聘科研助理岗位人员报名表
新疆财经大学
2021年10月18日
原标题:新疆财经大学2021年公开招聘科研助理岗位人员公告
文章来源:http://www.xjufe.edu.cn/xxl/rczp/46198.htm

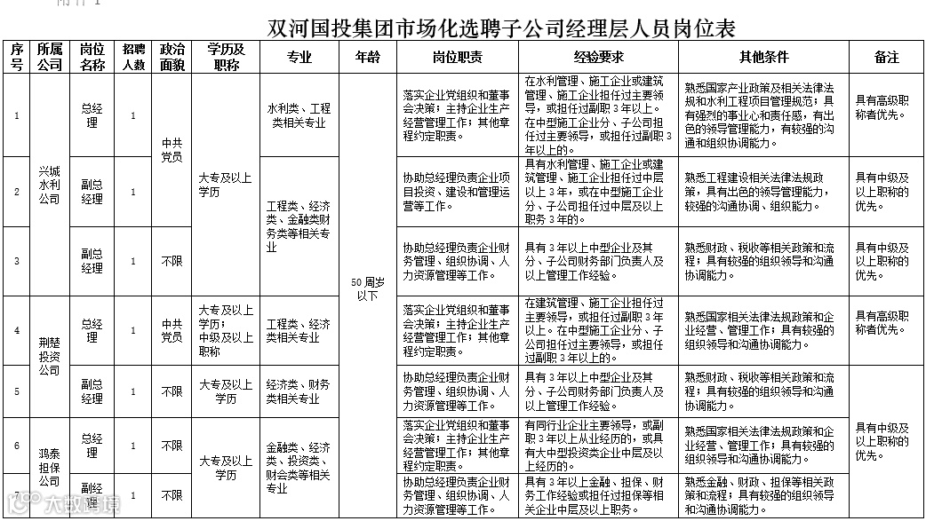
5.2021新疆双河国投集团市场化选聘子公司经理层人员招聘公告(7人)
根据企业发展需要,新疆双河国投运营集团有限公司(以下简称“国投集团”)拟面向社会市场化选聘所属子公司双河市兴城水利工程有限公司、双河市荆楚投资发展有限责任公司、博州鸿泰融资担保有限责任公司经理层人员。
一、企业简介
双河市兴城水利工程有限公司成立于2016年7月8日,注册资本1.25亿元,经营范围为:水利工程开发投资、水利建设管理咨询等。负责师市重大水利工程的建设、运营、管理和维护等工作。
双河市荆楚投资发展有限责任公司成立于2018年3月,注册资本3亿元,经营范围为:投融资管理、土地开发经营、项目建设、金融服务、海关监管货物仓储服务、食品经营、干果销售等。
博州鸿泰融资担保公司成立于2013年1月,注册资金1亿元,经营范围为:贷款担保、票据承兑担保、贸易融资担保、项目融资担保、信用证担保及其他融资担保业务等。
二、选聘原则
(一)坚持民主、公开、竞争、择优的原则。
(二)坚持德才兼备、以德为先的用人标准。
(三)坚持平等自愿、协商一致的原则。
(四)坚持监督约束与激励保障并重的原则。
三、选聘岗位、人数及条件
(一)本次选聘各子公司经理层人员共7名。具体岗位如下:
兴城水利公司总经理1名,副总经理2名
荆楚投资公司总经理1名,副总经理1名
鸿泰担保公司总经理1名,副经理1名
(二)选聘条件
1.基本条件:拥护中华人民共和国宪法及中国共产党领导和社会主义制度;具有良好的道德品行和正常履行职责的身体条件,认同公司企业文化,事业心强、作风正派、廉洁自律。
2.学历及工作经验要求
各岗位具体学历及工作经验要求详见附件1
(三)报名范围
符合条件的人员均可报名(其中国有企业员工报名的,需参照领导干部选拔任用工作条例满足岗位任职年限要求),年龄及工作经历计算截止时间为2021年10月22日(条件优秀的可适当放宽限制条件)。
凡有下列情况之一者,不得参与报名
1.曾因犯罪受过刑事处罚或曾被开除公职的人员,因违纪违规被开除、辞退、解聘的。
2.受到党纪政纪处分,处分期未满的。
3.正在受纪检监察机构立案审查调查或者司法机关立案侦查的尚未作出结论的人员。
4.法律法规规定不得录用为国企工作人员的其他情形。
5.不符合招聘岗位基本条件要求的。
6.原工作单位不同意解除聘用(劳动)关系的。
四、选聘程序
工作程序为:报名及资格审查—面试甄选—体检考察—公示聘用
(一)报名及资格审查
1.报名时间:2021年10月22日——2021年10月31日
2.报名方式:通过五师门户网等渠道公布招聘公告,采取网上报名的形式,应聘人员在规定的报名时间报送以下电子版材料:
(1)填写《双河国投集团市场化选聘子公司经理层人员报名表》电子版(粘贴一寸近期免冠彩色电子照片1张)详见附件1。
(2)提交以下证件电子版(照片或扫描件均可,文字图片要求清晰可辨),包括但不限于:有效身份证件、各学历教育阶段的学历学位证件、学历认证材料、职称证件、资格资质证件、荣誉证书证件、现岗位任职证明文件等。
(3)以上材料以压缩文件形式(文件命名方式为:岗位名称+姓名),发送至邮箱406511342@qq.com。
3.资格审查:报名结束后按照选聘条件、资格和职位要求,对报名人员提供的相关身份信息、学历学位、任职证明、工作业绩等材料进行资格审查,并通过电话、短信等方式通知审查结果,未通过者不再另行通知。
4.招聘岗位此次未招聘到符合该岗位条件人员的,该岗位可暂时空置或取消,也可根据发展需要重新招聘符合岗位条件人员。
(二)面试甄选
由国投集团组成考评组,对资格审查合格人员进行测评和面试评估。
面试时请将相关纸质材料交至国投集团党群部,同时携带相应证书原件以备查验。面试具体时间、地点另行通知。
(三)考察和体检
根据面试结果确定考察和体检候选人员。
1.对候选人进行考察,主要考察其政治思想、道德品质、廉洁等情况。
2.通知候选人在指定医院进行健康体检。
3.考察不适合或放弃考察、体检不合格的不予聘用,按照面试成绩排名,视情况依次递补人员。
(四)公示和聘用
对考察、体检合格的候选人,进行聘任公示。公示期限5个工作日,公示期间未发现有影响聘用问题的,履行相关聘用手续。
五、选聘人员待遇
(一)市场化选聘人员实行试用期管理,试用期满考核合格办理正式聘用手续。
(二)市场化选聘人员按照任期制和契约化管理模式,实行基本年薪+绩效年薪相结合的薪酬管理模式,具体按照集团任期制和契约化管理办法及各子公司薪酬方案、绩效考核办法确定,社保及福利待遇按照国家规定执行。
六、工作地点:新疆双河市
七、应聘须知
(一)资格审查贯穿整个招聘过程,应聘人员对填报的信息及提供资料的真实性、准确性负责,凡不符合公开招聘条件并弄虚作假者,一经查实,取消应聘资格。我集团承诺为应聘者信息保密,报名资料恕不退回。
(二)应聘人员须在招聘期间保持本人手机畅通。对通知未在规定时间内回复的,视为自动放弃。凡因应聘人员通信不畅通造成的后果,集团不承担责任。
(三)应聘人员须服从对其工作岗位的统一调剂和安排,如不服从安排视为自动放弃。
(四)咨询电话:双河国投党群部包先生0909-6296656 18309091265
(五)本公告由新疆双河国投运营集团有限公司解释。
点击下载>>>
1.双河国投集团市场化选聘子公司经理层人员岗位表

2.《双河国投集团市场化选聘子公司经理层人员报名表》
新疆双河国投运营集团有限公司
2021年10月22日
原标题:双河国投集团市场化选聘子公司经理层人员招聘公告
文章来源:http://www.xjshs.gov.cn/info/1222/56391.htm

