招聘信息
1.博尔塔拉蒙古自治州人民医院公开招聘83人!
2.新疆工业职业技术学院招聘工作人员公告
3.新疆西域学府投资建设有限公司招聘19人公告
01
1.博尔塔拉蒙古自治州人民医院公开招聘83人!
招聘计划
招聘条件
招聘报名
人员待遇
02
2.新疆工业职业技术学院招聘工作人员公告
一、单位简介
新疆工业职业技术学院是自治区人民政府举办的高等职业院校。学院前身是成立于1958年的新疆钢铁学校(后与新疆钢铁公司职工大学、新疆钢铁高级技工学校实行“三块牌子、一套班子”管理),现隶属于新疆维吾尔自治区工业和信息化厅管理的事业单位。
学院地处新疆最具活力的乌鲁木齐市经济技术开发区(头屯河区)。经过60多年的办学,学院形成了“崇德尚技、百炼成钢”的校训和“立足经开、面向乌昌、辐射全疆”的办学格局,取得了职教惠民、服务社会的办学成就,曾荣获全国教育系统先进集体、自治区文明单位。
二、招聘岗位
详见附件1新疆工业职业技术学院2022年第一批(非事业编制)公开招聘工作人员岗位设置公告表。



三、招聘范围
符合招聘岗位条件者均可报名。
四、发布招聘信息
自治区工业和信息化厅官网(http://gxt.xinjiang.gov.cn/,下同)发布招聘信息。
五、招聘岗位基本条件
(一)具有中华人民共和国国籍;
(二)遵守国家法律、法规,政治立场坚定,牢固树立“四个意识”和“四个自信”,坚决做到“两个维护”,作风扎实过硬;
(三)具有良好的品行和职业道德;
(四)具有招聘岗位所需的专业知识、执业资格和工作能力,海外留学归国人员须取得国家教育部留学认证;
(五)身体健康,能承担正常工作;
(六)应聘人员如为母语非汉语的少数民族考生,国语水平需达到普通话测试二级乙等水平,报名时请提供证书;
(七)符合招聘岗位的年龄要求:年满18周岁及以上,年龄要求在年龄要求在35周岁及以下的,即1987年1月1日后出生;年龄要求在45周岁及以下的,即1977年1月1日后出生;
(八)招聘岗位学历、学位要求:必须具备招聘岗位所要求的普通高等学校毕业证和学位证,报名时请提供所受高等教育各阶段毕业证、学位证;
(九)具备招聘岗位所需的其他条件和要求(详情见招聘信息);
(十)应聘人员如为应届毕业生的,需提供学校开具的按期毕业证明。
(十一)下列人员不得报考:
1.受刑事处罚、行政处分尚未解除的;立案审查尚未做出结论的;
2.已在国家机关、国有企事业单位的在编在册正式工作人员,单位不同意与应聘人员解除人事关系(聘用合同关系)的;
3.参加“5%人才储备编制”、“特岗教师”等招聘考试,已签订服务协议未满服务期的;
4.法律法规规定其他不得聘用为事业单位工作人员情形的。
六、招聘工作实施方法及步骤
新疆工业职业技术学院将结合疫情防控情况,组织开展资格审查、面试、体检、考察、公示聘任等后续工作,相关通知将在自治区工业和信息化厅官网发布。
七、报名
(一)报名时间:2022年2月14日至2月23日(含节假日及双休日);
(二)报名方式:考生扫描公告附件2(《新疆工业职业技术学院2022年第一批(非事业编制)公开招聘工作人员报名二维码》)中的报名二维码或对应网址,按要求填写基本信息,上传附件并提交成功后,方为完成本次考试报名;
选择报考岗位:报考人员应认真阅读“公告”、“岗位设置公告表”,了解招聘职位所规定的范围、对象、条件、报名程序、有关政策规定和注意事项等内容,然后选择完全符合报考条件的职位进行报名。
报考人员只能选择其中的一个岗位进行报名,选择多个岗位报名的取消报名资格。报名与考试时使用的身份证信息必须一致;
报考人员所填写信息与本人真实信息不符的,后果由报考人员自负。凡提供虚假报考申请材料的,一经查实,即取消应聘及聘用资格;
报名所需材料:
1、《新疆工业职业技术学院面向社会公开招聘非事业编制工作人员报名资格审查表》电子版(附件3),贴近期彩色正面免冠1寸证件照片,所填信息必须确保真实准确;
2、二代身份证正反面彩色清晰照片;
3、研究生毕业证、学位证彩色清晰照片,2022年应届毕业生需所在学校(院系)提供可按期取得毕业证、学位证证明和《教育部学籍在线验证报告》彩色清晰照片;
4、母语非汉语的应聘人员须提供普通话二级乙等及以上证书彩色清晰照片;
5、职称证、资格证、工作经历证明(岗位所要求需具有专业技术职称的,未做要求的不用提供)彩色清晰照片;
6、机关、企事业单位在职人员须提供工作单位组织人事部门或相应的主管部门出具同意报考的证明材料彩色清晰照片,否则不予以资格审查;
7、个人材料真实性承诺书(附件4)彩色清晰照片;
(六)报考人员对专业、学历等资格条件及备注的内容等信息有疑问的,可查阅《研究生招生学科、专业代码册(2018年)》(附件5);
(七)招聘工作任一阶段如发现报考人员提供材料虚假或无法提供相关材料原件,将取消应聘及录取资格,并承担相应责任;
(八)新疆工业职业技术学院组织(人事)部咨询电话
王老师:15899216447;何老师:18999219426。
八、资格审查
新疆工业职业技术学院各部门和组织(人事)部将对报名人员进行资格审查,资格审查合格人员名单将在自治区工业和信息化厅官网主页上进行公示。报名人员届时可登陆自治区工业和信息化厅官网查询资格审查结果。
九、面试
面试应聘考生面试时须携带报名时提供的材料原件、身份证(或有效临时身份证)。
面试满分100分,合格分数线为60分,应聘人员的面试成绩须达到合格分数线,方可进入招聘下一环节。面试结束后,面试成绩当场公布。
十、回避监督
(一)本次公开招聘实行回避制度。凡与我院领导有夫妻关系、直系血亲关系、三代以内旁系血亲或者近姻亲关系的应聘人员,不得应聘我院组织人事、财务、纪律检查岗位,以及有直接上下级领导关系的岗位。我院领导和招聘工作人员在办理人员聘用事项时,涉及与本人有上述亲属关系或者其他可能影响招聘公正的,也应当回避。
(二)此次招聘由新疆工业职业技术学院纪委进行全程监督。
监督电话:0991-3892335
十一、其他事项
(一)招聘过程中有关调整、补充、提示等事项,由新疆工业职业技术学院在自治区工业和信息化厅网上及时进行公告。
(二)报考人员必须提交准确、畅通的联系电话,并及时关注自治区工业和信息化厅网上发布的考试相关公告,以防错过相关考试时间安排和重要信息提示。
(三)本方案未尽事宜,由新疆工业职业技术学院负责解释。
附件1-新疆工业职业技术学院2022年第一批(非事业编制)公开招聘工作人员岗位设置公告表
附件2-新疆工业职业技术学院2022年第一批(非事业编制)公开招聘工作人员报名二维码
附件3-自治区事业单位面向社会公开招聘工作人员报名资格审查表
附件4-个人材料真实性承诺书
附件5-研究生招生学科、专业代码册(2018年)
新疆工业职业技术学院公开招聘工作领导小组
2022年2月
03
3.新疆西域学府投资建设有限公司招聘19人公告
新疆西域学府投资建设有限公司(以下简称“西域学府公司”)成立于2020年12月3日,是经第一师阿拉尔市人民政府批准、国资委出资的国有独资公司,注册资本金5亿元,主要承担教育园区项目融资、投资、建设、管理和运营的职能。依据西域学府公司组织架构和岗位编制,经董事会研究决定,现面向社会及公司全体员工开展公开招聘工作,现将有关事项公告如下:
一、招聘目的
为进一步加强人才队伍建设,深化干部人事制度改革,建立“管理人员能上能下、员工能进能出、薪酬能增能减”的良性选聘机制,实现人岗匹配、人尽其才,树立“岗位靠竞争、薪酬凭绩效,上岗凭能力、晋升凭贡献”的工作氛围,充分调动员工积极性和创造性,以满足西域学府公司的战略发展及各岗位人才需求,促进企业高质量发展。
二、招聘原则
(一)公平、公正、公开原则;
(二)能力优先原则,不论资排辈;
(三)双向选择原则,员工选岗位、岗位选员工;
(四)宁缺毋滥原则,胜任者上,不胜任者下。
三、招聘范围
西域学府公司总部、新疆西域学府投资建设有限公司阿拉尔物业分公司、新疆西域学府项目建设管理有限公司(子公司)中层管理人员及以下全体员工;
四、招聘岗位及薪酬待遇
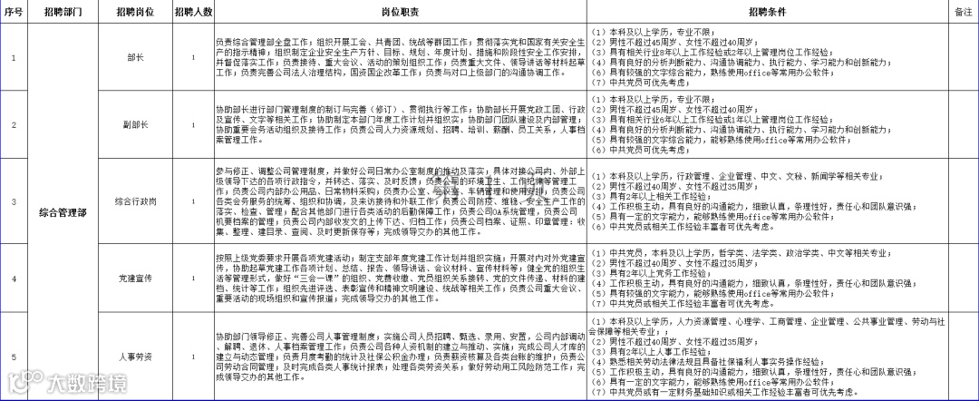
根据公司经营发展需要,结合公司人员配置情况,经研究,对公司各职能部门及分子公司人员进行招聘,具体招聘岗位、具体任职条件详见附件1。
五、招聘岗位报名基本条件
1.具有良好的职业道德素质,有较强的事业心、责任心,严于律己。
2.具有一定的组织、沟通、协调能力和实际工作经验,能结合实际创造性地开展工作。
3.坚持原则,顾全大局,秉公办事,廉洁自律。
4.具有招聘岗位所需的专业知识、政策理论水平和专业业务能力。
5.能够熟练使用各类办公软件,具备一定的文字和口头表达能力。
6.身体健康,品行端正,无不良记录。
7.特别优秀或工作特殊需要的,可适当放宽任职条件。
六、公开招聘程序
(一)报名
本次招聘公告通过一师政务网、一师就业公众号发布。采取线上报名方式,每名参加应聘的人员需填写《新疆西域学府投资建设有限公司公开招聘报名表》(附件2)。




1.报名方式:
请参加选聘人员将报名表及相关资料发送至指定邮箱(504046436@qq.com),邮件名称请注明应聘的岗位等信息(岗位+姓名),应聘表格内容填写不全、与要求不符,未按要求方式提交报名材料的不予受理。
2.报名时间:2022年2月18日-3月1日;
3.报名所需资料:
①新疆西域学府公司岗位招聘报名表;
②身份证(正反面)扫描件、高等教育学历、学位证书扫描件各1份;
③学历验证信息,《教育部学历证书电子注册备案表》1份(从学信网下载PDF版);
④岗位要求相关资格证书、职称扫描件各1份(原件备查);
⑤一寸免冠彩色电子照片;
⑥工作经验、工作业绩等证明材料。此项材料需清晰精简(如:任职文件、获奖证书等),便于审核。
(二)资格审查
招聘工作办公室对应聘人员的基本条件进行资格审查,审查应聘人员专业及教育背景、工作经验、专业资格认证/证件等,判断其与岗位要求的符合度。资格初审后,将电话通知符合条件的报名人员参加笔试,具体时间、地点以通知为准。资格审查贯穿公开招聘工作全过程,对弄虚作假者取消其招聘资格。
(三)笔试(满分100分,权重50%)
资格审查通过的人员,进行理论知识笔试。主要测试应聘人员思想品德、工作能力、岗位相关基本知识等。笔试合格分数线为60分,择优录取,不合格者不予进入面试。
(四)面试(满分100分,权重50%)
1.中层管理岗面试方式:
(1)中层管理人员岗位面试由应聘演讲和评委提问两部分组成。
(2)应聘演讲主要包括内容(50分):自我介绍,以往工作经历及优异表现;个人特长及所具备的优势;如何理解所招聘的岗位;结合工作实际,如被录用,简要阐述今后工作思路(重点)。
(3)应聘演讲规则:每个应聘人员按招聘流程轮流进行,顺序当场抽签确定;每个应聘人员面试时间约为10-15分钟,个人应聘演讲不得超过5分钟;在个人陈述时,要求思路清晰,目标明确,表达清楚明了,重点突出,层次分明,而且不得超过指定时间;
2.评委提问(50分):评委在应聘人员陈述完毕后提问;应聘人员对评委提出的问题进行当场作答,且在回答时,要言简意赅,意思明确,思维逻辑清晰。
3.职员岗位面试采用常规面试流程(进行自我介绍,以往工作任职情况等,后由评委提问,满分100分);
(五)招聘结果公示
(1)招聘办公室汇总计算应聘人员笔试、面试综合成绩报招聘工作领导小组审议后确定拟聘用人选。
中层管理人员分数=笔试成绩*50%+(应聘演讲分数+评委提问得分)*50%
职员分数=笔试成绩*50%+面试成绩*50%
(2)拟聘用人员进行岗前公示5个工作日,公示期满未收到举报或举报问题不影响聘用的,办理相关入职手续。
(六)录用
经公示期满后无异议的人选,提交支委会、董事会审议通过后按照公司相关制度要求签订聘用合同,公司原有职员根据公司制度确定岗位职级,享受岗位职级相应待遇;新招录人员实行试用期制度,按照公司规定执行。
七、福利待遇
正式录用后,按照公司相关管理办法缴纳五险一金。
八、其它
1.应聘人员应对所提交材料的真实性、准确性负责,凡弄虚作假者,一经查实,将取消面试资格和聘用资格。
2.拟录用人员应在规定时间内报到,在规定时间内未报到,视为放弃。
3.西域学府公司有权根据岗位需求变化及报名情况等因素,调整、取消或终止个别岗位的招聘,对本次招聘工作享有最终解释权。
4.公司监事会对招聘工作各环节的政策遵从性、流程规范性、质量履行情况等进行监督。
5.联系方式
姜女士:18083926325;
点击下载>>>
1.西域学府公司公开招聘岗位信息表
2.西域学府公司公开招聘报名表
新疆西域学府投资建设有限公司
2022年2年18日

