以父母之心育人,
助力哥图学子圆梦名校!
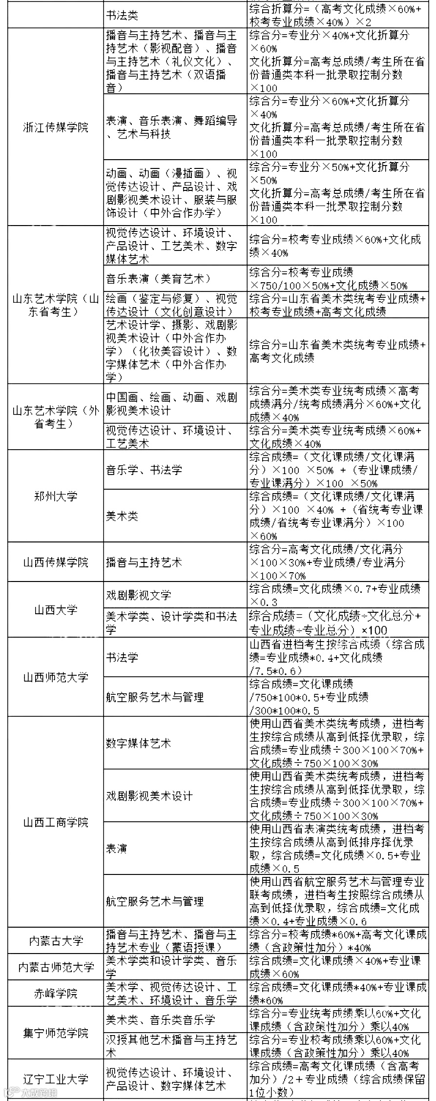
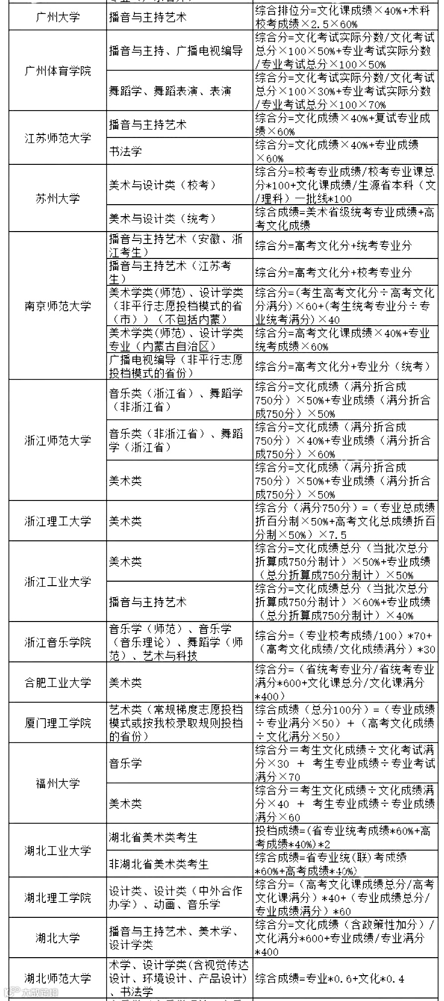
目前艺术类录取方式一般是文过专排、专过文排、综合分这三种。其中综合分占据了很大部分。
综合分由考生专业分和文化分按照院校的综合分计算公式计算得出,不同院校的综合分计算公式一般都会存在差异。为帮助小伙伴准确的计算综合分,图图整理了部分院校的综合分计算公式,希望给大家提供一定的参考价值。






注:内容来源网络,如与院校有出入,以院校公布为主
武汉哥图画室以父母之心育人,
助力哥图学子圆梦名校!
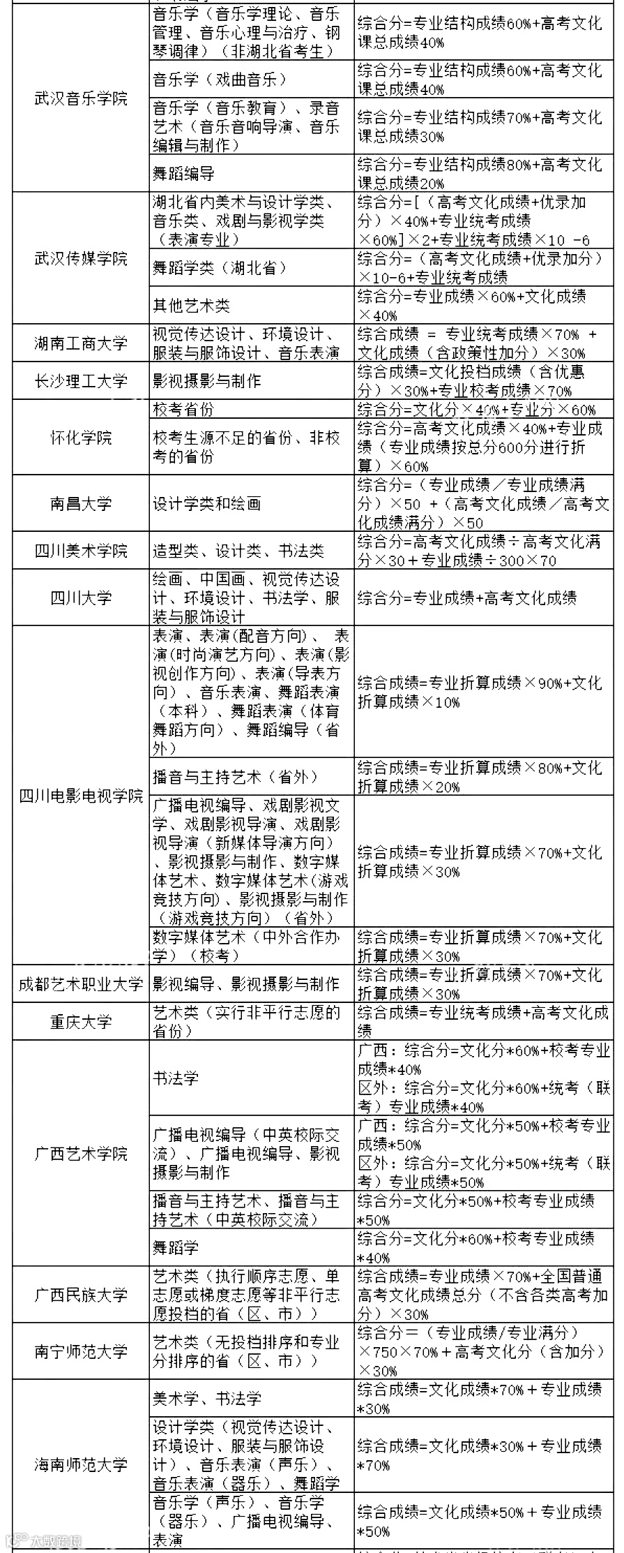
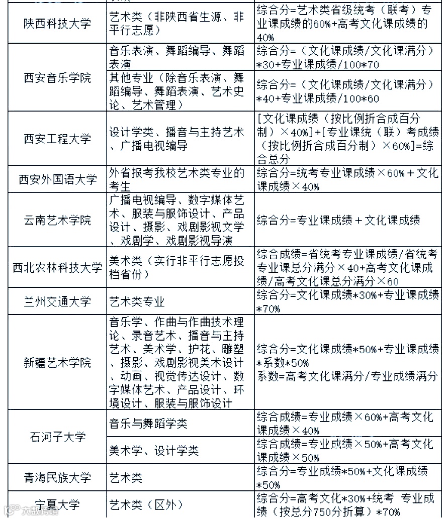
目前艺术类录取方式一般是文过专排、专过文排、综合分这三种。其中综合分占据了很大部分。
综合分由考生专业分和文化分按照院校的综合分计算公式计算得出,不同院校的综合分计算公式一般都会存在差异。为帮助小伙伴准确的计算综合分,图图整理了部分院校的综合分计算公式,希望给大家提供一定的参考价值。






注:内容来源网络,如与院校有出入,以院校公布为主