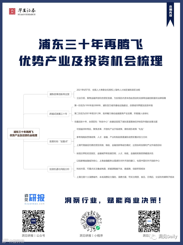
2021年6月7日召开的全国人大常委会拟授权上海市人大及其常委会根据浦东改革创新实践需要,遵循宪法及法律规定,制定实施浦东新区法规,这一举措意味着浦东改革的进一步深化。浦东,以占全国八千分之一的土地,创造了全国八十分之一的GDP和十五分之一的外贸进出口总额。三十而立正当行,蓄力整装再出发,而今,浦东改革迎来了新发展。华西证券围绕浦东三十年经济发展撰写专题报告,梳理总结了相关优势产业及投资机会,解码浦东未来经济腾飞大势。
三十年再出发
在两个一百年的历史交汇点上,浦东改革迎来了新实践、新任务、新定位,在辉煌发展的三十年后将再次腾飞,随着改革向纵深推进,取得更大进步。对比深圳特区立法权,以及海南自贸港,此番拟授权上海市制定浦东新区法规,在凸显高规格的同时,聚焦金融开放和自贸区发展,为实现区内资本自由流动和兑换等金融创新提供法律保障。
十年磨一剑
浦东开放满三十周年,三个发展阶段实现产业和经济飞跃式发展。自1990年4月中共中央国务院做出开发上海浦东的重大决策之后,浦东在三十年间迎来了高速发展。从发展阶段来看,第一个十年(1990-2000年)发力城市基础设施建设,改善城市界面及投资环境。第二个十年在经济、金融、贸易和航运方面积极融入全球化,第三个十年则依托自贸区和科创中心的建设,聚焦浦东核心竞争力的提升。总体上,在第一个三十年,在“三个先行”战略引领下,浦东聚焦基础设施建设、金融服务、高新技术,实现了产业和经济的飞跃式发展。
实践出真知
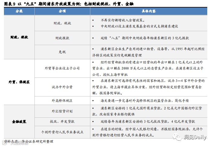
浦东开放三十年的快速发展,离不开法制、体制、机制的全方位支持。开放初期,《上海市鼓励外商投资浦东新区的若干规定》、《关于上海浦东新区产业导向和投资指南》等文件的出台,为浦东的开发提供了极大地便利。浦东在积极发挥自身产业优势的同时,充分运用外资,向国际城市进行对标政策重点发力的方向。以“九五”期间浦东开放政策为例,无论是财政税收、外贸、还是金融政策都体现了中央的倾斜和支持。
上海自贸区位于浦东境内,将是重点政策发力方向。报告通过梳理深圳特区建立四十年、海南自贸港、香港和新加坡两大自贸港、以及纽约和伦敦自贸区的政策,就未来政策预期“划重点”。深圳改革开放40周年政策聚焦改革、开放和产业升级,具有层级规格高、广度大、系统性强、突出改革、强调对外开放等五大特点。或可对标深圳改革开放 40 周年的政策,期待浦东政策“礼包”。此外,上海以世界金融中心为目标,可借鉴纽约港自贸区机制、税收、金融创新等成功模式,达到协同发展和产业升级的目标。
聚焦发展契机
当前,加快推动形成以国内“大循环”为主体、国内国际“双循环”相互促进的新发展格局已形成广泛共识。浦东作为改革开放的高地,是双循环的核心枢纽。对内,推动浦东高水平改革开放,对上海以及长三角一体化高质量发展具有战略意义;对外,上海自贸区位于浦东,作为全国首个自贸试验区,着力打造制度开放新高地,更高水平参与国际大循环。
以陆家嘴金融城为核心,上海金融服务业是浦东对外开放的窗口,也是中国对外开放的中心。其中,报告认为,应重点关注银行业和证券行业,同时关注本身就具有开放属性、并受益于“双循环”节点的个股。科技方面,浦东重点提及六大“千亿”级别的科技产业,重点关注集成电路、新能源智能汽车、数据港、创新药等板块。消费上,则可聚焦包括商贸、食品、日用品、交运和传媒等子板块。
【洞见研报】专业免费的行业研究数据库,覆盖各行业研究报告、行业报告、咨询报告、上市公司研报、招股书、蓝白皮书等,采用智能搜索引擎、自然语言处理等技术,为金融投资人员、企业高管、咨询顾问、行业研究员、市场分析师提供便捷、全面、专业的信息检索服务!
往期精彩研报内容
DJ yanbao.com
开源证券《颜值经济时代医美需求风起,产品端龙头公司强者恒强》
头豹研究院《2021年海南自贸港医药健康投资政策及机遇分析》
天风证券《REITs行业深度报告一:公募REITs起航,我们应该关注什么?》
更多精彩研报推荐
2021年家电行业深度分析:疫情后,集成灶门店发生了什么变化?
REITs行业深度报告一:公募REITs起航,我们应该关注什么?

