随着疫情防控与疫苗接种工作的深入开展,曾经一度被按下“暂停键”的社会经济活动,逐渐恢复往日的热闹。“五一”黄金周和“端午”小长假期间,压抑许久的居民消费需求更是得到了极大程度的释放,以酒店、餐饮为代表的社会服务业恢复迅速。山西证券基于对2021年上半年经济走势的回顾,选取休闲服务行业的四个潜力板块,对其发展动态进行深度解读,围绕两条主线,提出社会服务行业2021年中期投资策略,以供参考。

上半年行业走势回顾
数据显示,2021年初至6月21日,沪深300指数下跌2.32%,申万休闲服务行业上涨 0.61%,跑赢大盘2.93个百分点,在A股28个行业中位列22。整体来看,A股在元旦前后、春节前放量上涨,休闲服务行业多数个数股价随之上扬。由于休闲服务行业对疫情影响较为敏感,上半年安徽、辽宁、广州、深圳等地区出现疫情反复情况,以致旅游市场整体复苏进程放慢。
疫情影响下,2020年休闲服务行业超九成公司业绩亏损。随着疫情好转,股价端率先复苏,推动行业市盈率一路走高。四月底年报一季报披露后,部分公司业绩企稳回升,逐渐消化前期行业高估值。目前休闲服务行业整体市盈率为76.29倍,较2021年第一季度显著回落,但仍高于近五年历史均值59.24倍。
表现各异的子板块
2021年初至6月21日,休闲服务各子板块涨跌分化显著。疫情得到有效控制后,酒店、餐饮行业表现亮眼,分别上涨11.65%、9.77%,大幅跑赢大盘。景区、旅游综合板块年内均有明显上涨表现,但在五一小长假之后回调显著,分别下跌0.71%、0.74%。其他休闲服务行业微涨0.24%。
从估值方面来看,业绩承压使子板块估值继续背离正常范围。其中,景区板块(725.05X)在各子板块中市盈率最高,其他休闲服务板块(45.69X)最低。营收方面,在上年低基数情况下,除旅游综合板块均实现同比正增长,以免税收入181.35亿元(+137.49%)、景区收入9亿元(+133.77%)增长显著。
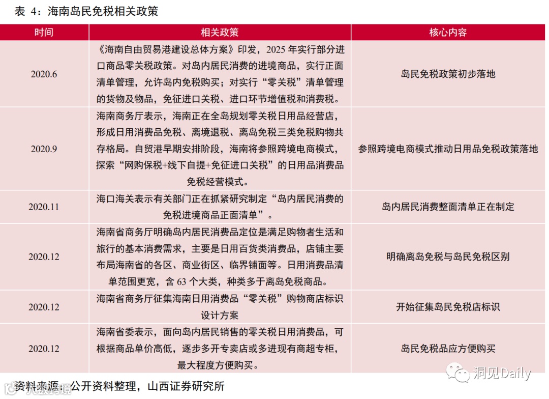
前景可观的免税赛道
消费回流、新世代消费者崛起、数字化发展以及海南离岛免税购物支撑中国奢侈品消费市场增长。从品类上,手袋、珠宝、手表因保值、经典抗周期等属性在消费者中的渗透率提升明显。从消费人群来看,千禧一代(1980年至1995年)以及Z世代消费者(1995年后出生)逐渐成为奢侈品主力消费军。
后疫情时代,消费呈现K型分化态势。免税新政和离岛免税店不断布局推动客单价一路走高,离岛免税销售额年内有望达到600亿。此外,在海外消费回流和国家政策开放环境下,中国的免税消费场景化趋势越来越明显。其中,岛民免税规模保守估算为千亿市场,未来市场空间有望伴随正面清单落地进一步打开。
头部引领的酒店餐饮
在小长假的带动下,酒店入住率基本恢复至疫前水平,相较清明假期,五一小长假全国平均入住率超70%,得到显著提升。一方面,从酒店经营三大指标来看,酒店行业不断复苏。另一方面,疫情加速了龙头酒店开店进程,三大酒店集团均提出三年内新开万店计划,加速抢占三线及以下城市优质物业,酒店行业连锁化率有望继续提升。
餐饮行业中,尽管疫情期间企业在成本方面承压较大,利润下降,但海底捞、九毛九新等龙头品牌实现了逆势扩张,开店规模超疫前水平。后疫情时代,伴随头部餐企不断拓展新业务模式,预计年内行业连锁化进程将持续提速。此外,消费场景不断迭代,新式茶饮、小酒馆持续资本化。
下半年行业复苏展望
报告认为,年内休闲服务行业有望继续业绩修复趋势,在此过程中,需聚焦消费回流、品质提升两条主线。下半年暑假、国庆小长假的到来,有望带动行业实现价量齐升。长假期间,家人团聚、朋友聚会、出行就餐等活动越发频繁,游客对个性化和品质化追求不断提高,旅游产品“小而美”、旅游项目“少而精”成为消费者首选,度假型酒店、休闲景区将成为国内品质游新趋势。此外,叠加冬奥会临近,下半年冰雪旅游、冰雪研学等产品或成为亲子游、度假游首选。
【洞见研报】专业免费的行业研究数据库,覆盖各行业研究报告、行业报告、咨询报告、上市公司研报、招股书、蓝白皮书等,采用智能搜索引擎、自然语言处理等技术,为金融投资人员、企业高管、咨询顾问、行业研究员、市场分析师提供便捷、全面、专业的信息检索服务!
往期精彩研报内容
DJ yanbao.com
第一财经研究院《阿里巴巴数字经济体90后生产力报告,了不起的三十岁》
开源证券《5G ToB端应用逐步绽放,政策保驾发展不断突破》
德勤《新能源行业:2030碳达峰2060碳中和再造企业可持续发展创新力》
更多精彩研报推荐
2021年618专题报告:平台竞争重点转移,各电商积极赋能商家端
新能源行业:2030碳达峰2060碳中和再造企业可持续发展创新力

