以父母之心育人,
助力哥图学子圆梦名校!

哥图画室2023届预报名已经正式开启,家长们可以抓紧时间预报名享受特大优惠,团报优惠,优先预订宿舍楼层床位,提前规划艺考之路!
GETU QUALIFICATION FOR RUNNING A SCHOOL
武汉市洪山区哥图教育培训学校有限公司(武汉哥图画室)是一所民办营利性教育培训机构。经武汉市洪山区行政审批局批准,受武汉市洪山区教育局监督管理。具有中华人民共和国民办学校办学许可证的合法民办学校”;取得了辉煌成绩.
办校以来,哥图画室秉承“以父母之心育人,助力学子圆梦名校!”的教育理念,取得了傲人成绩。2022年,全校统考最高分272分,全校平均分221.04分,249分以上13人(全省排名118名以内)、245分以上17人(全省排名205名以内)、240分以上32人(全省排名442名以内)、230分以上92人(全省排名1593以内)、220分以上217人(全省排名4678以内),本科过线率98.01%。
CLASS SETTING/TEACHER ALLOCATION/ENROLLMENT OBJECT
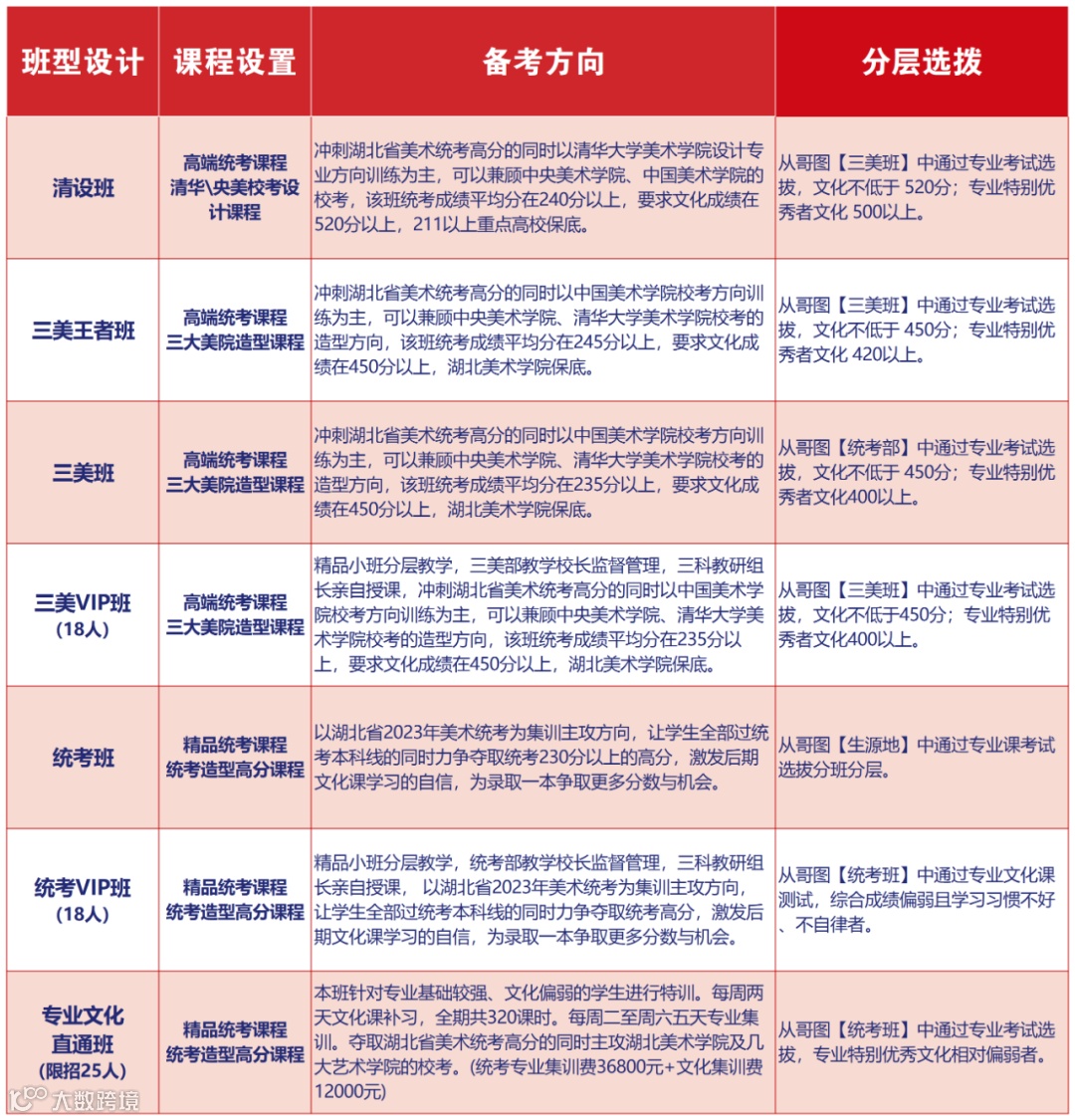
清设班是清华大学美术学院设计方向特训班,是哥图画室的王牌班级,由哥图画室教学总监李海兵校长亲自督导教学,盛勇、闫满、龚晓丹三位名师任三科主教,冲刺湖北省美术统考高分的同时以清华大学美术学院设计专业方向训练为主,可以兼顾中央美术学院、中国美术学院的校考,该班统考成绩平均分在240分以上,要求文化成绩在520分以上,211以上重点高校保底。集训中期九、十月份我们会安排清设班同学赴北京到清华大学美术学院游学,走进清华课堂、走进艺术家工作室接受清华教授指导,和清华学姐学长们交流艺术、绘画,分享他们考名校经验,听他们的励志故事!哥图画室清设班先后为清华大学美术学院设计学院输送了10名优秀学子.该班级主要针对文化课成绩在500分以上,专业基础较好的励志报考三美设计方向的同学加入。
三美王者班是在国家全民美育的大政策、大背景下,根据清华大学美术学院、中央美术学院、中国美术学院三大美院对美术生的选拔培养要求,结合哥图画室“以父母之心育人,助力学子圆梦名校!”的教育理念,经哥图画室校委会研究成立的王牌班级,集哥图画室有限的优质生源打造湖北省美术统考成绩的天花板,2022届王者班28名同学创造了全班平均分245.04分的辉煌成绩,三美校考成绩在全国也遥遥领先,清华大学校考初试合格9人,中国美术学院校考初试合格31人,中央美术学院初试合格2人,该班级同学每年冲刺湖北省美术统考高分的同时以中国美术学院校考方向训练为主,兼顾中央美术学院、清华大学美术学院校考的造型绘画类方向,要求同学们热爱绘画,专业功底扎实,文化成绩在450分以上,以湖北美术学院为保底录取院校。
哥图画室三美班每年为国内三大美术学院输送了大批优秀学子,清华、央美、国美、南艺、川美、华师等名校造型专业毕业的高材生任教,以三大美术学院的造型绘画理念为我们的教学主方向。冲刺湖北省美术统考高分的同时以中国美术学院校考方向训练为主,可以兼顾中央美术学院、清华大学美术学院校考的造型方向,该班统考成绩平均分在235分以上,要求文化成绩在420分以上,以湖北美术学院为保底录取院校。
三美VIP班是哥图画室的三美部特训班级,近几年的统考平均分都在230分以上,每年为985、211重点大学输送大批优秀学子,由湖北省美术统考状元导师、哥图画室李海兵校长亲自教学督导,名校毕业的高材生,哥图画室骨干教师任教,都有5年以上的美术教学经验。精品小班分层教学,冲刺湖北省美术统考高分的同时以中国美术学院校考方向训练为主,可以兼顾中央美术学院、清华大学美术学院校考的造型方向,该班统考成绩平均分在235分以上,要求文化成绩在420分以上,湖北美术学院保底。以研究湖北省美术统考,取得湖北省美术统考高分为我们的教学主方向。
统考班是哥图画室中坚力量,是全体教师最关注、投入师资、心血最多的班级,近几年的统考平均分都在220分以上,每年为一本重点大学输送大批优秀学子,由湖北省美术统考状元导师、哥图画室石乐东校长亲自教学督导,素描、色彩、速写三科教研组长及哥图骨干教师团队任教,都有5年以上的美术教学经验。以湖北省2023年美术统考为集训主攻方向,让学生全部过统考本科线的同时力争夺取统考230分以上的高分,激发后期文化课学习的自信,为录取一本争取更多分数与机会。以研究湖北省美术统考,取得湖北省美术统考高分为我们的教学主方向。
VIP班每班人数控制在12~18人内,针对有一定专业基础,文化400分以上只参加统考,想走平行志愿稳录一本的学生,由教务主任专项管理,教学校长亲自授课,教学资源优先,专业骨干教师以及三科教研组长牵头教学,精品小班分层教学,统考部教学校长监督管理,三科教研组长亲自授课, 以湖北省2023年美术统考为集训方向,让学生全部过统考本科线的同时力争夺取统考高分,激发后期文化课学习的自信,为录取一本争取更多分数与机会。
本班针对有一定绘画天赋,热爱绘画,专业基础较强的学生进行特训。每周两天文化课补习,全期共320课时。每周二至周六五天专业集训。夺取湖北省美术统考高分的同时主攻湖北美术学院及几大艺术学院的校考。该班是在美术统考集训过程中坚持专业文化一体化教学,石乐东校长亲自监督管理专业课教学,哥图画室文化课部唐玥校长亲自监督管理文化课教学,组班目的就是补齐文化课成绩偏弱的短板,力争让该班学生都能录取名校。
不知不觉已经来到了2022年,哥图画室也步入了造梦的第十三个年头,回首往昔,写满了我们的奋斗发展史,在时光的洗礼中,我们不忘初心,脚踏实地,一步一个脚印地努力前行着,一路走来,我们的成绩也是有目共睹的,先后为各大美院培养了不计其数的优秀人才。发展至今,我们走的很踏实,因为我们深知身上承载着无数美术学子的梦想,这么多年来,感谢大家对哥图的认可及肯定,今后,我们定将不忘初心,用所有的热情去书写更美的成绩...

哥图画室洪山校区位于雄楚大道432号,毗邻华中师范大学、武汉大学、武汉理工大学,华中农业大学、武汉体育学院、中南财经政法大学等众多高校、人文教育氛围浓厚,周边有BRT、地铁2、4、8、11号线经过,出门即上雄楚大道高架,距离武汉三镇车程均仅30分钟,交通十分便利,距离群光广场、光谷商圈、虎泉街、广埠屯、街道口等商圈均十分钟车程,距离武昌火车站仅15分钟车程。