以父母之心育人,
助力哥图学子圆梦名校
2022年12月3日和12月4日
仅2天就有13个省市结束了联考
而随着联考的结束,紧接着就是校考了
对刚刚考完试的美术生来说
不少同学还在犹豫要不要参加校考
但是如果你是这5类美术生
那校考你一定不能错过!
01
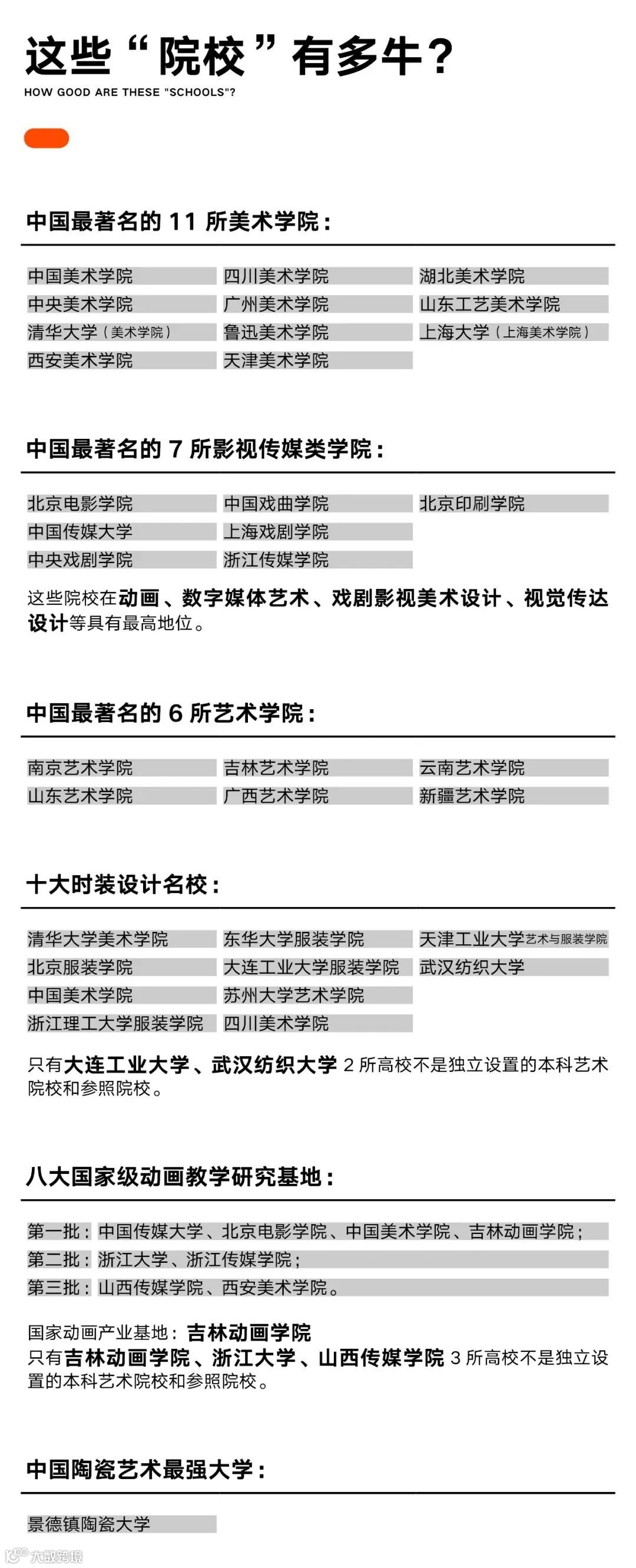
想考九大美院和艺术名校的同学
以美院艺术名校或未来想从事设计、动画、服装、戏美、舞美为目标的同学,校考是你实现梦想的必经之路。
△想上这些院校,校考是必经之路△
02
美术基础课相对薄弱的考生
一定要记住联考成绩不等于校考成绩!由于大家基础课程学习时长的区别,基本功会出现欠缺,导致统考成绩不理想。而校考作为第二次改变命运的机会,建议基础薄弱的考生根据院校方向进行针对性强的训练,只要选对方向,就算联考没考好,校考一样可以逆风翻盘!每年这样的案例数不胜数!
03
专业课优秀的考生
对于专业课优秀的考生来说,不参加校考冲刺一下美院名校就太可惜了!专业强的同学一般联考能取得不错的成绩,并能满足一些有联考分数要求的院校(参照2022年清华、川美、鲁美等),所以考这些院校对于专业课优秀的同学来说更占优势!
04
文化课较弱或者极好的同学
文化课在380分—450分之间的同学走联考上名校的可能性不大,但是这个分数可以冲刺央美设计、国美、广美等八大美院、六大艺术学院、五大戏剧影视院校等名校校考;
而文化课在省一本线以上的同学可以冲刺清华美院,如果专业能力偏弱,还可以冲刺清华史论和央美建筑、央美艺术管理等专业。
05
热爱艺术未来想继续深造艺术的同学
毫无疑问,综合性大学、普通二本院校的美术专业和九大美院、独立艺术院校的资源、专业、学习氛围、师资等等都是不能相比的,如果你未来想在艺术道路上走的更高更远,上一所好的艺术院校可以给你提供更好的发展平台。


