本文将通过一个实际案例,为各位读者详细介绍如何梳理本公司的业务流程,以及如何在流程中设置关键节点以规范员工行为。
A公司是一家大型制造企业,是南京规模较大的上市公司。其内部管理机制已基本健全,企业正从规范化到精细化全面发展。最可贵的是,其总经理拥有领先的管理思维。为了达成战略目标,深化内控体系的标准化、体系化、模版化,特邀应许咨询进行流程优化建设。
A公司成立多年,业务发展良好,不过和大多数制造企业一样,工厂的流程管理是最令人头疼的问题,如何在工厂实现业务职能的现代化管理流程?如何让总部职能实现支撑和服务?如何共同达成组织战略目标?首先,需要对企业流程进行全面诊断。
项目组依据上文介绍的企业流程的三种能力,即战略管控能力、关键业务能力、战略支撑能力对A公司的流程展开了全面诊断。

A公司作为一家成熟的上市公司,其已具备较为全面的管理职能,如审计、内控管理等。但即使如此,也有很多重要管理职能有待完善健全,通过健全风险管理、资金管理流程,可有效防止不必要的资金损失;通过完善库存管理流程、资产管理流程,可有效避免库存呆滞等常见问题。
后来,咨询顾问在诊断后,对A公司的业务流程进行完善补充,呈现了完整的,细化至三级流程的流程面板,包括以下流程内容:
A公司的业务稳定,因此咨询顾问的工作重点是,与公司各模块负责人一同,梳理清楚工作流程和建立工作标准规范。而流程应该按照什么细度梳理呢?

上图是标准流程划分的细度,基于职能模块层层分解拆细,一般基于三级流程的细度制定流程图以及流程说明,并明确流程的关键控制节点,同时,三级流程也是信息系统上线的基本,也就是说,在三级流程梳理清晰后,就可以在此基础上打造信息系统,在系统中设置流程关键控制点的流转和权限。
下一步,就是将业务流程用清晰的、可视化的途径描述出来,那么就要涉及到绘制流程图,那什么是流程图呢?最白话的理解就是:流程图=流程+图。
流程图没有最标准的画法,下面为大家介绍两种常用的流程图画法:

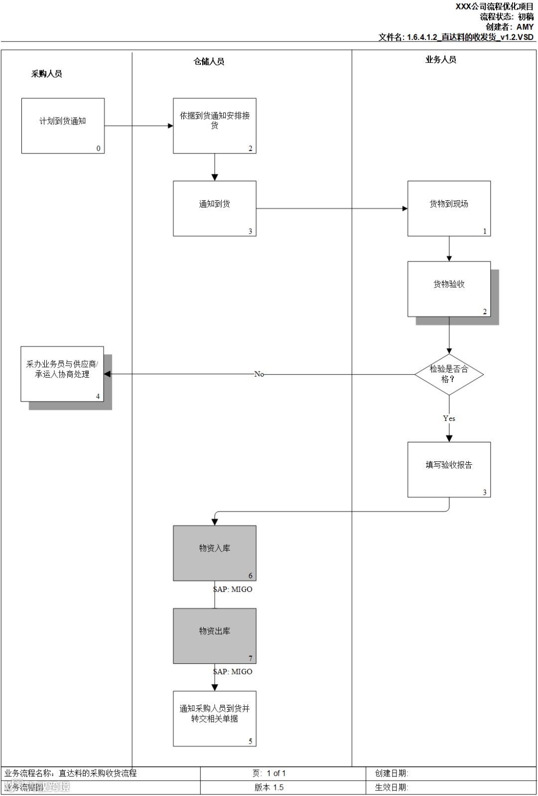
上图所示是一种常见的流程图,俗称为“泳道图”,在表现形式上也很像泳道,可以有横向的泳道,也会有纵向的泳道。泳道图在某些文档里会被称为“以活动为单位的流程图”,浮在泳道中的都是业务的一个个活动步骤。

另外一种常见的流程类型是以部门和岗位为单位的流程图,图中的圆形就代表部门或岗位,矩形代表具体的业务步骤。这种流程图与“泳道图”的区别在于,这个类型的流程图更关注事情本身如何完成的逻辑,但是在体现各个部门的业务流程的流转上不如“泳道图”明确。
在流程图梳理完成后,各个流程的责任部门员工,都应按照流程规定的工作步骤开展各自的工作,而每个流程图都会对产生重要价值的步骤,标注为流程关键控制节点。在后续信息化系统上线后,关键控制节点即成为系统上线的流转节点,而无论是在线上或者线下,流程各步骤的责任部门或责任人,也需要对流程的关键控制节点进行日常重点监控和管理。
流程,是企业战略落地的重要抓手,但不是唯一,配套流程实施的模块还涉及到如制度表单、绩效考核、岗位操作手册等各方面。而企业只有事先梳理明确自身流程,将自身价值清晰可视化,配套其余战略落地的方式才更有价值。
先梳理流程,就像把企业的树干树立起来,才能向里面填充枝桠和树叶。就如古人所说,叠叶与高节,俱从毫末生。
【洞见研报】专业免费的行业研究数据库,覆盖各行业研究报告、行业报告、咨询报告、上市公司研报、招股书、蓝白皮书等,采用智能搜索引擎、自然语言处理等技术,为金融投资人员、企业高管、咨询顾问、行业研究员、市场分析提供便捷、全面、专业的信息检索服务!

毕马威《当科技遇到金融,会擦出怎样的火花?》
中国连锁经营协会&58同城招聘研究院《2020生活服务就业指数看点解读》
町芒研究院《品质升级:食品行业的转型之路正在前方!》
光大证券《迎战“双碳”大考,动力电池“上新”在即!》
平安证券《乘政策东风,农险拥抱新“蓝海”》
TalkingData《解读移动游戏生命周期,洞察行业蓬勃生机》
头豹研究院《元宇宙来临,虚拟偶像能否抢占先机?》
中指研究院《数字时代已经来临,商业地产剑指何方?》
Z时代系列报告(三):元宇宙来临,虚拟偶像能否抢占先机?
2021移动游戏生命周期研究&玩家洞察报告
保险行业深度报告:借政策东风,促农险发展
碳中和深度报告(十):动力电池:全球电动化的浪潮与变革
2021新食品时代品质升级白皮书
2020年中国生活服务业就业指数报告
2021中国金融科技企业首席洞察报告