近年来,随着5G、云计算、物联网、人工智能、大数据等新一代信息技术的蓬勃发展,医疗、零售、交通等传统产业正在积极探索转型升级之路。智慧医疗作为其中的佼佼者,市场规模迅速增长,迎来了新一轮的产业发展高峰。在政策、资本、技术的多重驱动下,智慧医疗发力改善传统医疗痛点,放大优质医疗效能。华安证券最新发布人工智能系列研究报告,深入洞察AI赋能下的智能医疗场景,发掘潜力赛道中的投资价值。
智慧医疗:潜力赛道
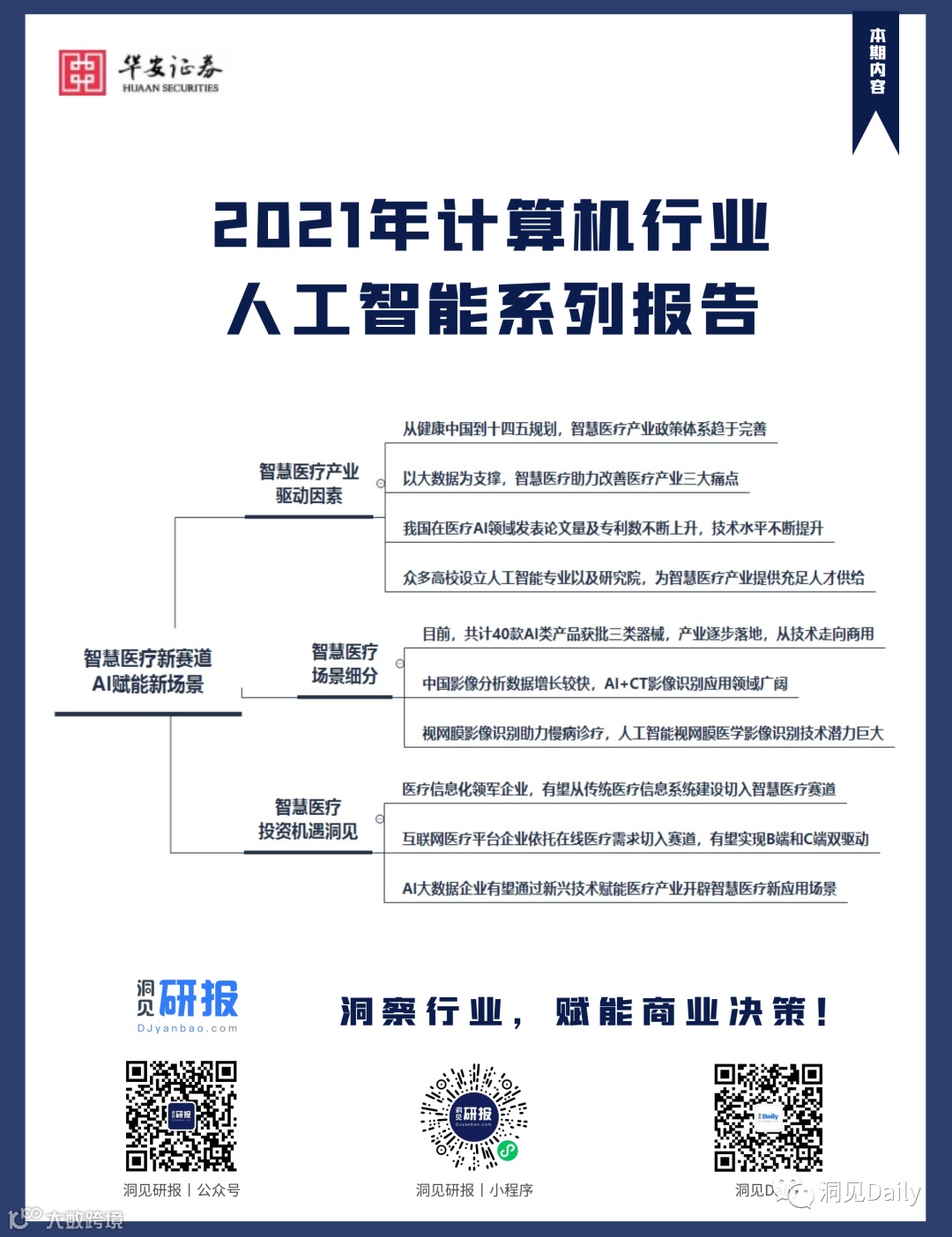
与传统医疗模式不同,智慧医疗具有数据密集型等特点,通过“用户友好”的交互方式、大数据分析和人工智能,可以辅助医生进行病变检测,提高诊断准确率与效率,在提升医疗服务水平、缓解医疗资源紧张等方面发挥作用。智慧医疗产业涵盖诊前、诊中、诊后各环节,既包括传统的医疗信息系统如HIS、CIS等,也包括互联网医疗平台和AI+医疗的各类技术,产业链公司众多,应用场景丰富,是一个坡长雪后的投资赛道。
对标美国,中国智慧医疗产业存十倍发展空间。目前,美国智慧医疗市场约占据全球市场份额的80%,同时全球40%以上的智慧医疗设备都产自美国。中国人口占世界人口的22%,但医疗卫生资源仅占世界的2%。从中美对比来看,中国智慧医疗投入占医院收入的比例仅有0.5%,美国为5%,长期产业存十倍潜在增长空间。短期来看,中国医疗信息化产业保持双位数的稳健增长,未来空间广阔。
四大因子:驱动分析
政策层面,近五年来,从中共中央、国务院到各部委,陆续出台了大量医疗产业的相关政策,强调了信息化和新一代信息技术对医疗产业的重要支撑作用,智慧医疗迎来政策密集期。需求层面,智慧医疗针对医疗产业三大痛点“对症下药”,在医疗资源公平化、医保控费、在线诊疗需求满足方面发挥了重要作用。
近几年,我国在医疗AI领域发表的中外论文量和医疗AI专利数呈现上升的趋势。这充分反映了我国在医疗AI领域的技术水平正在不断提升,为智慧医疗产业的发展提供了技术支撑。此外,报告指出,人工智能等新一代信息技术人才的增长,为智慧医疗产业发展提供了充足的人才供给。
AI赋能:全新场景
我国医疗器械分类标准中,按照风险程度将医疗器械分为三类,其中第三类风险最高,监督管理最为严格。目前,报告统计了国家药品监督管理局批准的三类器械名单,共计40款AI类产品获批三类器械,可见AI+医疗产业正在逐步落地,从技术走向商用。
从中美目前批准应用的人工智能医用软件中,各项技术的分布来看,主要包括:CT影像、CDSS、心电图识别、手术机器人、眼底筛查、病理影像、基因检测等。其中,CT影像识别类产品占据半壁江山。其他应用方面,报告认为CDSS、眼底筛查相对落地较快。其中,AI+CT影像识别应用领域较为广阔,从应用的场景来看,主要包括胸部、四肢关节等部位,乳腺、心肺、冠状动脉、骨骼等器官组织。
投资价值:发展洞见
总体来看,智慧医疗产业中三类企业发展前景较为广阔。医疗信息化领军企业深耕医院客户多年,拥有丰富的行业know-how和强大的技术实力,有望从传统的HIS系统等医疗信息系统建设切入智慧医疗赛道。互联网医疗平台企业则掌握C端患者入口,依托在线问诊等互联网医疗需求切入智慧医疗赛道,未来有望实现B端和C端双驱动。AI大数据企业则有望通过新兴技术赋能医疗产业,开辟智慧医疗新应用场景,从而实现快速增长。
【洞见研报】专业免费的行业研究数据库,覆盖各行业研究报告、行业报告、咨询报告、上市公司研报、招股书、蓝白皮书等,采用智能搜索引擎、自然语言处理等技术,为金融投资人员、企业高管、咨询顾问、行业研究员、市场分析师提供便捷、全面、专业的信息检索服务!
往期精彩研报内容
DJ yanbao.com
中泰证券《社交新宠“剧本杀”,探秘Z世代娱乐新场景背后的强增长》
DC TECH《“十四五”规划重点布局:数据中心,低碳前行!》
更多精彩研报推荐
房地产供给侧改革系列之一:反者道之动:行业盈利能力改善的可能性
Z世代娱乐消费系列研究:剧本杀:具有强社交属性的线下娱乐场景
计算机行业:人工智能系列报告(七):智慧医疗新赛道,AI赋能新场景

